ZHCSB68A June 2013 – December 2014 TMP451
PRODUCTION DATA.
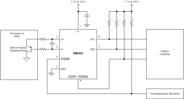
TMP451 器件是一款高精度低功耗远程温度传感器监控器,内置有一个本地温度传感器。 这类远程温度传感器通常采用低成本离散式 NPN 或 PNP 晶体管,或者基板热晶体管或二极管,这些器件都是微处理器、微控制器或 FPGA 的组成部件。 本地和远程传感器均用 12 位数字编码表示温度,分辨率为 0.0625°C。 对于本地和远程温度传感器,在典型运行范围内,温度精度为 ±1°C(最大值)。 此两线制串口接受 SMBus 通信协议。
诸如串联电阻抵消、可编程非线性因子(η 因子)、可编程偏移、可编程温度限制和一个可编程数字滤波器等的高级特性被组合在一起以提供一个具有更佳准确度和抗扰度的稳健耐用热度监控解决方案。
TMP451 器件适用于多个位置和多种汽车子系统中的高精度温度测量。 此器件的额定运行电源电压范围为 1.7V 至 3.6V,额定工作温度范围为 -40°C 至 125°C。
| 器件型号 | 封装 | 封装尺寸(标称值) |
|---|---|---|
| TMP451 | WSON (8) | 2.00mm x 2.00mm |
