ZHCSDM7B February 2012 – December 2014 LMP8646
PRODUCTION DATA.
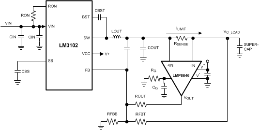
LMP8646 是一款精密限流器,可利用任意开关或线性稳压器提供的反馈节点为其提高限流精度。
LMP8646 支持 –2V 至 76V 共模电压范围内的输入信号。该器件具有可变增益,可用于调节感测电流。 该增益通过单个外部电阻 RG 进行配置,可提供较高的灵活性以及高达 2% 的精度。 该器件带宽是可调节的(通过与 RG 并联的单个外部电容进行配置),因此适用于各类应用。 此外,其输出将进行缓冲,从而提供低输出阻抗。
LMP8646 对于需要电路保护和改进型精密系统的工业、汽车、电信和消费类应用而言无疑是理想选择。 LMP8646 采用 6 引脚 SOT 封装,额定工作温度范围为 -40°C 至 125°C。
| 器件型号 | 封装 | 封装尺寸(标称值) |
|---|---|---|
| LMP8646 | SOT (6) | 2.90mm x 1.60mm |
