ZHCSDU6B July 2012 – July 2015 LM4549B
PRODUCTION DATA.
LM4549B 器件是一款用于 PC 系统的音频编解码器,它与 PC99 完全兼容并执行 AC '97 版本 2.1 架构的模拟密集型功能。 利用 18 位 Σ-Δ ADC 和 DAC,LM4549B 可提供 90dB 的动态范围。
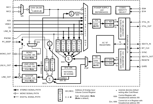
LM4549B 专门用于提供高品质音频路径,以及在 PC 音频系统中提供所有模拟功能。 该器件具有全双工立体声 ADC 和 DAC 以及模拟混合器,可接入 4 个立体声输入和 4 个单声道输入。 混合器的每个输入都具有独立的增益、衰减和静音控制功能。混合器可驱动 1 个单声道输出和 2 个立体声输出,每个输出均具备衰减和静音控制功能。 LM4549B 支持德州仪器的 3D Sound 立体声增强功能,并且具备全面的采样率转换能力。 该器件可以 1Hz 为分辨率在 4kHz - 48kHz 范围内对 ADC 和 DAC 的采样率单独进行编程。 ADC 的采样时序和 DAC 的采样请求时序是完全确定的,这样便于任务调度和应用软件开发。 这些特性和扩展级温度范围使得 LM4549B 同样适用于非 PC 编解码器应用。
| 器件型号 | 封装 | 封装尺寸(标称值) |
|---|---|---|
| LM4549B | LQFP (48) | 7.00mm x 7.00mm |
