SNVA967C June   2020  – April 2021 LM34966-Q1 , LM5156 , LM5156-Q1 , LM51561 , LM51561-Q1 , LM51561H , LM51561H-Q1 , LM5156H , LM5156H-Q1

 

  1. 1Overview
  2. 2Functional Safety Failure In Time (FIT) Rates
  3. 3Functional Safety Failure In Time (FIT) Rates
  4. 4Failure Mode Distribution (FMD)
  5. 5Pin Failure Mode Analysis (Pin FMA)
  6. 6Pin Failure Mode Analysis (Pin FMA) – HTSSOP
  7. 7Revision History

Overview

This document contains information for LM5156, LM5156-Q1, LM51561, LM51561-Q1 (WSON), LM5156H, LM5156H-Q1, LM51561H, LM51561H-Q1, and LM34966-Q1 (HTSSOP) to aid in a functional safety system design. Information provided are:

  • Functional Safety Failure In Time (FIT) rates of the semiconductor component estimated by the application of industry reliability standards
  • Component failure modes and their distribution (FMD) based on the primary function of the device

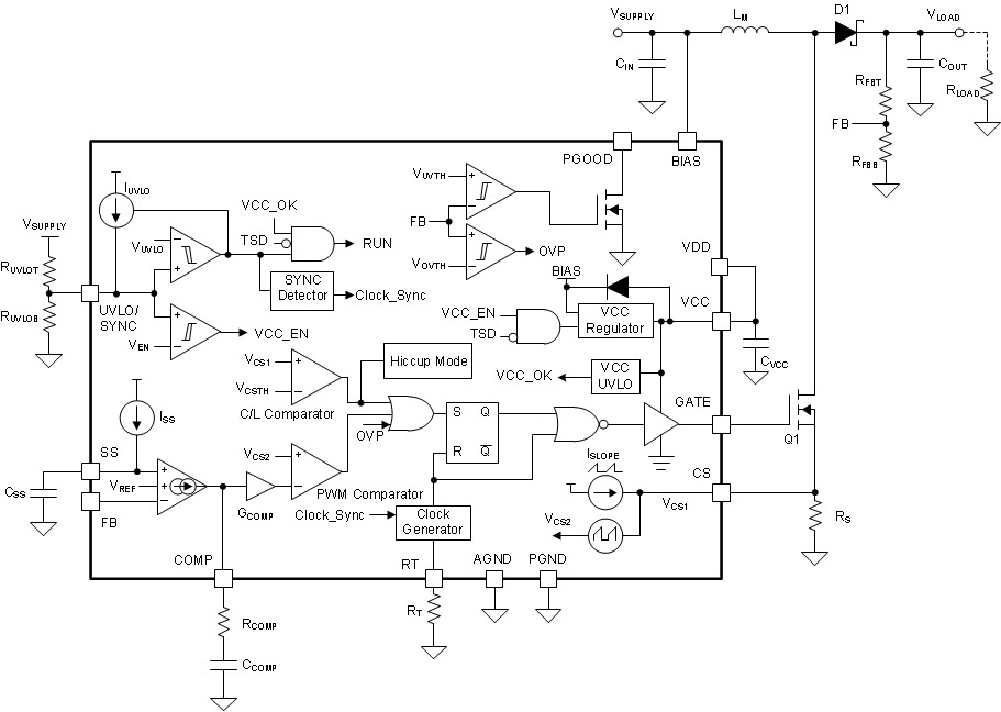
Figure 1-1 and Figure 1-2 show the device functional block diagrams for reference.

GUID-03B56E50-0EAA-4039-9F7D-4AE4B9D5FD22-low.gif Figure 1-1 Functional Block Diagram (LM5156xH, LM5156xH-Q1)
GUID-20200831-CA0I-VCZ0-1RVS-3RVZJRT7HCN8-low.gif Figure 1-2 Functional Block Diagram (LM34966-Q1)

The LM5156, LM5156-Q1, LM51561, LM51561-Q1, LM5156H, LM5156H-Q1, LM51561H, LM51561H-Q1, and LM34966-Q1 were developed using a quality-managed development process, but were not developed in accordance with the IEC 61508 or ISO 26262 standards.