ZHCUB77B february   2017  – july 2023 TPS2373

 

  1.   1
  2.   TPS2373-4EVM-758 评估模块
  3.   商标
  4. 1简介
    1. 1.1 特性
    2. 1.2 应用
  5. 2电气规格
  6. 3说明
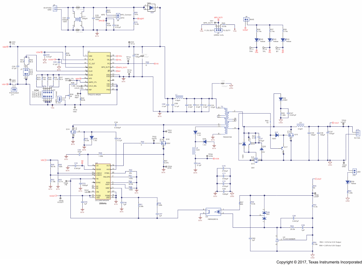
  7. 4原理图
  8. 5通用配置和说明
    1. 5.1 物理访问
  9. 6TPS237xEVM-758 性能数据
    1. 6.1 启动
    2. 6.2 瞬态响应
    3. 6.3 效率
  10. 7EVM 装配图和布局指南
    1. 7.1 PCB 图
    2. 7.2 布局指南
    3. 7.3 EMI 遏制
  11. 8物料清单
  12. 9修订历史记录

原理图

图 4-1图 4-2 展示了 EVM 原理图。

GUID-BC3285DA-C46A-457D-9DD7-F5082CB2938B-low.gif图 4-1 TPS2373-4EVM-758 PD 前端原理图
GUID-4AFFE6A0-B24A-401A-BF21-EA161AB96CFD-low.gif图 4-2 TPS2373-4EVM-758 PD 和直流/直流转换器原理图