ZHCUAX7A january   2019  – april 2023 ADS8353-Q1

 

  1.   1
  2.   ADS8353Q1EVM-PDK 评估模块
  3.   商标
  4. 1概述
    1. 1.1 ADS8353Q1EVM-PDK 特性
    2. 1.2 ADS8353-Q1EVM 特性
  5. 2模拟接口
    1. 2.1 模拟输入的连接器
    2. 2.2 ADC 输入信号驱动器
      1. 2.2.1 输入信号路径
  6. 3数字接口
    1. 3.1 适用于 ADC 数字 I/O 的 SPI
  7. 4电源
    1. 4.1 ADC 输入驱动器配置
    2. 4.2 ADC 电压基准配置
  8. 5ADS8353Q1EVM-PDK 初始设置
    1. 5.1 默认跳线设置
    2. 5.2 EVM 图形用户界面软件安装
  9. 6ADS8353Q1EVM-PDK 操作
    1. 6.1 用于 ADC 控制的 EVM GUI 全局设置
    2. 6.2 时域显示工具
    3. 6.3 频谱分析工具
    4. 6.4 直方图分析工具
  10. 7物料清单、印刷电路板布局布线和原理图
    1. 7.1 物料清单
    2. 7.2 PCB 布局
    3. 7.3 原理图
  11. 8修订历史记录

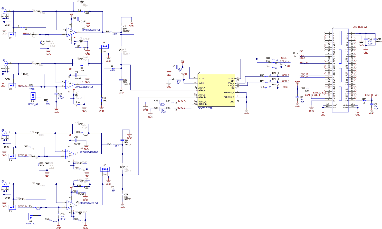
原理图

GUID-20230217-SS0I-SDPL-X0FN-NKHQGBJ8FZMJ-low.gif图 7-5 ADS8353-Q1EVM PCB 的原理图(第 1 页)
GUID-20230217-SS0I-KR8K-QD7D-SDNTLLK3LMBV-low.gif图 7-6 ADS8353-Q1EVM PCB 的原理图(第 2 页)
GUID-20230217-SS0I-HZG5-7VPG-DB9NTXJFHJJN-low.gif图 7-7 ADS8353-Q1EVM PCB 的原理图(第 3 页)