ZHCSSZ6F august   2008  – june 2020 TPS40210-Q1 , TPS40211-Q1

PRODUCTION DATA  

  1.   1
  2. 特性
  3. 应用
  4. 说明
  5.   5
  6. Revision History
  7. Pin Configuration and Functions
    1.     Pin Functions
  8. Specifications
    1. 6.1 Absolute Maximum Ratings
    2. 6.2 ESD Ratings
    3. 6.3 Recommended Operating Conditions
    4. 6.4 Thermal Information
    5. 6.5 Electrical Characteristics
    6. 6.6 Timing Requirements
    7. 6.7 Switching Characteristics
    8. 6.8 Typical Characteristics
  9. Detailed Description
    1. 7.1 Overview
    2. 7.2 Functional Block Diagram
    3. 7.3 Feature Description
      1. 7.3.1  Minimum On-Time and Off-Time Considerations
      2. 7.3.2  Current Sense and Overcurrent
      3. 7.3.3  Current Sense and Subharmonic Instability
      4. 7.3.4  Current Sense Filtering
      5. 7.3.5  Soft Start
      6. 7.3.6  BP Regulator
      7. 7.3.7  Shutdown (DIS/ EN Pin)
      8. 7.3.8  Control Loop Considerations
      9. 7.3.9  Gate Drive Circuit
      10. 7.3.10 TPS40211-Q1
    4. 7.4 Device Functional Modes
      1. 7.4.1 Setting the Oscillator Frequency
      2. 7.4.2 Synchronizing the Oscillator
  10. Application and Implementation
    1. 8.1 Application Information
    2. 8.2 Typical Application
      1. 8.2.1 Design Requirements
      2. 8.2.2 Detailed Design Procedure
        1. 8.2.2.1  Duty Cycle Estimation
        2. 8.2.2.2  Inductor Selection
        3. 8.2.2.3  Rectifier Diode Selection
        4. 8.2.2.4  Output Capacitor Selection
        5. 8.2.2.5  Input Capacitor Selection
        6. 8.2.2.6  Current Sense and Current Limit
        7. 8.2.2.7  Current Sense Filter
        8. 8.2.2.8  Switching MOSFET Selection
        9. 8.2.2.9  Feedback Divider Resistors
        10. 8.2.2.10 Error Amplifier Compensation
        11. 8.2.2.11 R-C Oscillator
        12. 8.2.2.12 Soft-Start Capacitor
        13. 8.2.2.13 Regulator Bypass
      3. 8.2.3 Application Curves
  11. Power Supply Recommendations
  12. 10Layout
    1. 10.1 Layout Guidelines
    2. 10.2 Layout Example
  13. 11Device and Documentation Support
    1. 11.1 Device Support
      1. 11.1.1 第三方产品免责声明
    2. 11.2 Documentation Support
      1. 11.2.1 Related Documentation
    3. 11.3 Related Links
    4. 11.4 接收文档更新通知
    5. 11.5 支持资源
    6. 11.6 Trademarks
    7. 11.7 静电放电警告
    8. 11.8 术语表
  14. 12Mechanical, Packaging, and Orderable Information
    1.     70

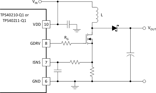
Gate Drive Circuit

Some applications benefit from the addition of a resistor connected between the GDRV pin and the gate of the switching MOSFET. In applications that have particularly stringent load regulation (under 0.75%) requirements and operate from input voltages above 5 V, or are sensitive to pulse jitter in the discontinuous conduction region, this resistor is recommended. The recommended starting point for the value of this resistor can be calculated from Equation 29.

Equation 29. GUID-5FD911B2-CD7E-401B-AD03-3DCB4A6B84A8-low.gif

where

  • QG is the MOSFET total gate charge at 8-V VGS in nC
  • RG is the suggested starting point gate resistance in Ω
GUID-C2657942-C110-4DE2-8C88-CDA0BB03513E-low.gifFigure 7-7 Gate Drive Resistor