ZHCSOF8D November 2021 – May 2025 TPS2597
PRODUCTION DATA
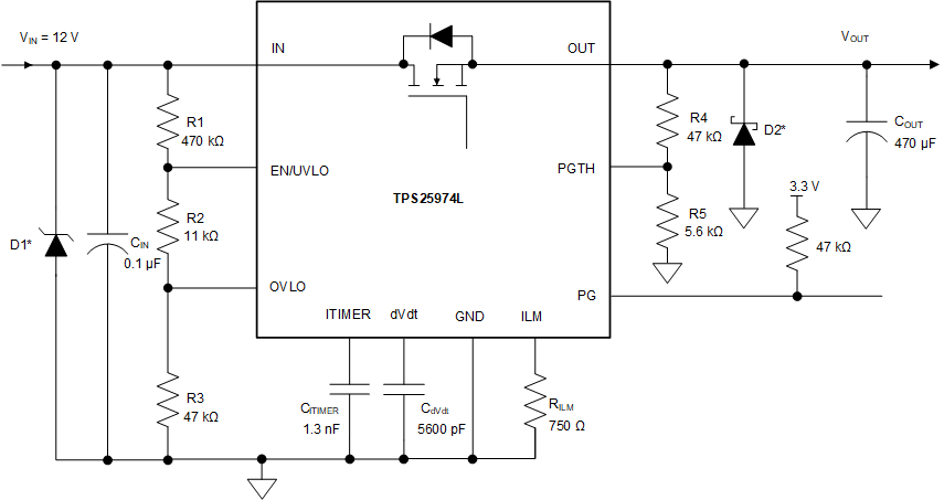
TPS2597xx can be used for server add-on card input power protection. During overcurrent or short-circuit event at load side, TPS2597xx can quickly respond to this fault event by turning off the device and thus protect the load from damage as well as prevent input supply from drooping. The ITIMER feature allows short duration peak currents to pass through without tripping the eFuse, thereby meeting the transient load current profile of these cards.

* Optional circuit components needed for transient protection depending on input and output inductance. Please refer to Transient Protection section for details.