ZHCSMR1C october   2019  – september 2021 UCC5870-Q1

PRODUCTION DATA  

  1. 特性
  2. 应用
  3. 说明
  4. Revision History
  5. Pin Configuration and Functions
  6. Specifications
    1. 6.1  Absolute Maximum Ratings
    2. 6.2  ESD Ratings
    3. 6.3  Recommended Operating Conditions
    4. 6.4  Thermal Information
    5. 6.5  Power Ratings
    6. 6.6  Insulation Specifications
    7. 6.7  Electrical Characteristics
    8. 6.8  SPI Timing Requirements
    9. 6.9  Switching Characteristics
    10. 6.10 Typical Characteristics
  7. Detailed Description
    1. 7.1 Overview
    2. 7.2 Functional Block Diagram
    3. 7.3 Feature Description
      1. 7.3.1 Power Supplies
        1. 7.3.1.1 VCC1
        2. 7.3.1.2 VCC2
        3. 7.3.1.3 VEE2
        4. 7.3.1.4 VREG1
        5. 7.3.1.5 VREG2
        6. 7.3.1.6 VREF
        7. 7.3.1.7 Other Internal Rails
      2. 7.3.2 Driver Stage
      3. 7.3.3 Integrated ADC for Front-End Analog (FEA) Signal Processing
        1. 7.3.3.1 AI* Setup
        2. 7.3.3.2 ADC Setup and Sampling Modes
          1. 7.3.3.2.1 Center Sampling Mode
          2. 7.3.3.2.2 Edge Sampling Mode
          3. 7.3.3.2.3 Hybrid Mode
        3. 7.3.3.3 DOUT Functionality
      4. 7.3.4 Fault and Warning Classification
      5. 7.3.5 Diagnostic Features
        1. 7.3.5.1  Undervoltage Lockout (UVLO) and Overvoltage Lockout (OVLO)
          1. 7.3.5.1.1 Built-In Self Test (BIST)
            1. 7.3.5.1.1.1 Analog Built-In Self Test (ABIST)
            2. 7.3.5.1.1.2 Function BIST
            3. 7.3.5.1.1.3 Clock Monitor
              1. 7.3.5.1.1.3.1 Clock Monitor Built-In Self Test
        2. 7.3.5.2  CLAMP, OUTH, and OUTL Clamping Circuits
        3. 7.3.5.3  Active Miller Clamp
        4. 7.3.5.4  DESAT based Short Circuit Protection (DESAT)
        5. 7.3.5.5  Shunt Resistor based Overcurrent Protection (OCP) and Short Circuit Protection (SCP)
        6. 7.3.5.6  Temperature Monitoring and Protection for the Power Transistors
        7. 7.3.5.7  Active High Voltage Clamping (VCECLP)
        8. 7.3.5.8  Two-Level Turn-Off
        9. 7.3.5.9  Soft Turn-Off (STO)
        10. 7.3.5.10 Thermal Shutdown (TSD) and Temperature Warning (TWN) of Driver IC
        11. 7.3.5.11 Active Short Circuit Support (ASC)
        12. 7.3.5.12 Shoot-Through Protection (STP)
        13. 7.3.5.13 Gate Voltage Monitoring and Status Feedback
        14. 7.3.5.14 VGTH Monitor
        15. 7.3.5.15 Cyclic Redundancy Check (CRC)
          1. 7.3.5.15.1 Calculating CRC
        16. 7.3.5.16 Configuration Data CRC
        17. 7.3.5.17 SPI Transfer Write/Read CRC
          1. 7.3.5.17.1 SDI CRC Check
          2. 7.3.5.17.2 SDO CRC Check
        18. 7.3.5.18 TRIM CRC Check
    4. 7.4 Device Functional Modes
      1. 7.4.1 State 1: RESET
      2. 7.4.2 State 2: Configuration 1
      3. 7.4.3 State 3: Configuration 2
      4. 7.4.4 State 4: Active
    5. 7.5 Programming
      1. 7.5.1 SPI Communication
        1. 7.5.1.1 System Configuration of SPI Communication
          1. 7.5.1.1.1 Independent Slave Configuration
          2. 7.5.1.1.2 Daisy Chain Configuration
          3. 7.5.1.1.3 Address-based Configuration
        2. 7.5.1.2 SPI Data Frame
          1. 7.5.1.2.1 Writing a Register
          2. 7.5.1.2.2 Reading a Register
    6. 7.6 Register Maps
      1. 7.6.1 UCC5870 Registers
  8. Applications and Implementation
    1. 8.1 Application Information
      1. 8.1.1 Power Dissipation Considerations
      2. 8.1.2 Device Addressing
    2. 8.2 Typical Application Using Internal ADC Reference and Power FET Sense Current Monitoring
      1. 8.2.1 Design Requirements
      2. 8.2.2 Detailed Design Procedure
        1. 8.2.2.1 VCC1, VCC2, and VEE2 Bypass Capacitors
        2. 8.2.2.2 VREF, VREG1, and VREG2 Bypass Capacitors
        3. 8.2.2.3 Bootstrap Capacitor (VBST)
        4. 8.2.2.4 VCECLP Input
        5. 8.2.2.5 External CLAMP Output
        6. 8.2.2.6 AI* Inputs
        7. 8.2.2.7 OUTH/ OUTL Outputs
        8. 8.2.2.8 nFLT* Outputs
      3. 8.2.3 Application Curves
    3. 8.3 Typical Application Using DESAT Power FET Monitoring
      1. 8.3.1 Detailed Design Procedure
        1. 8.3.1.1 DESAT Input
      2. 8.3.2 Application Curves
  9. Power Supply Recommendations
    1. 9.1 VCC1 Power Supply
    2. 9.2 VCC2 Power Supply
    3. 9.3 VEE2 Power Supply
    4. 9.4 VREF Supply (Optional)
  10. 10Layout
    1. 10.1 Layout Guidelines
      1. 10.1.1 Component Placement
      2. 10.1.2 Grounding Considerations
      3. 10.1.3 High-Voltage Considerations
      4. 10.1.4 Thermal Considerations
    2. 10.2 Layout Example
  11. 11Device and Documentation Support
    1. 11.1 Documentation Support
      1. 11.1.1 Related Documentation
    2. 11.2 Receiving Notification of Documentation Updates
    3. 11.3 支持资源
    4. 11.4 Trademarks
    5. 11.5 静电放电警告
    6. 11.6 术语表
  12. 12Mechanical, Packaging, and Orderable Information

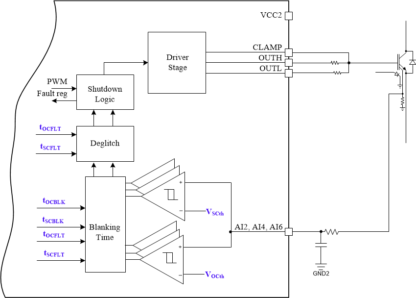
Shunt Resistor based Overcurrent Protection (OCP) and Short Circuit Protection (SCP)

The device designates three AI* inputs (AI2, AI4, AI6) to support shunt resistor based OCP and SCP in order to support up to three power transistors in parallel. Shunt resistor based OCP/SCP protections are intended for power transistors with integrated current sense FETs. The mirrored power transistor currents is fed into a resistor, and the voltage is monitored at the AI* input. Once the voltage at the AI* input exceeds the threshold programmed using CFG6[OCTH] (for OCP, CFG6) or CFG6[SCTH] (for SCP, CFG6), the fault is indicated in the STATUS3[OC_FAULT] (for OCP, STATUS3) or the STATUS3[SC_FAULT] (for SCP, STATUS3), and if unmasked, nFLT1x is pulled low and the driver output goes to the state defined by CFG10[FS_STATE_OCP] (for OCP, CFG10) or CFG10[FS_STATE_SCP] (for SCP, CFG10). The turn-off of the driver output during a OCP or SCP fault is selectable between normal, soft turn-off (STO), or two-level turnoff (2LTO) dictated by the CFG5[2LTOFF_STO_EN] bits (CFG5). See the Soft Turn-off (STO) and Two-Level Turn-Off for additional details on STO and 2LTO, respectively. A blanking time is used for both OCP and SCP to prevent unwanted false protection triggering during transitions and is selectable in CFG6[OC_BLK] (for OCP, CFG6)) or CFG6[SC_BLK] (for SCP, CFG6)). Once the blanking time expires, any SCP/OCP fault must exist for the deglitch time before the fault is registered. Enable/disable which AI* inputs are to be used for SCP/OCP using the DOUTCFG[AI*OCSC_EN] bits (DOUTCFG). The OCP and SCP functions are enabled for the selected AI* inputs using the CFG4[OCP_DIS] (for OCP, CFG4) and CFG4[SCP_DIS] (for SCP, CFG4) bits. Please note that if AI6 is to be used for OCP/SCP, the CFG8[AI_ASC_MUX] bit (CFG8) must be configured as an ADC input. The implementation diagram and timing schemes for the shunt resistor based OCP and SCP are presented in Block diagram of implementation of shunt resistor based OCP and SCP functions and Timing scheme of implementation of shunt resistor based OCP function (safe state is LOW) respectively.

GUID-05174F04-E329-4A4A-BAFD-D6FC56216A4D-low.gif Figure 7-18 Block diagram of implementation of shunt resistor based OCP and SCP functions.
GUID-B6381674-C1D6-475E-BCF8-BBB4B739F0D0-low.png Figure 7-19 Timing scheme of implementation of shunt resistor based OCP function (safe state is LOW)

Current sources are available for AI2, AI4, and AI6 as open pin diagnosis tools. Enable the current sources using the CFG3[ITO2_EN] bit (CFG3). When enabled, the AI2, AI4, AI6 inputs are pulled high if left unconnected.