ZHCSM11A October 2020 – May 2024 TMUX1575
PRODUCTION DATA
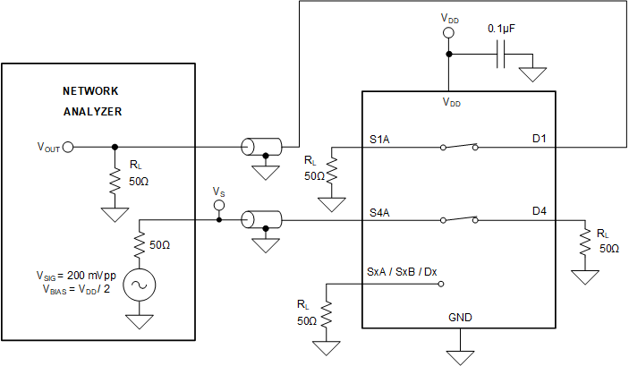
Crosstalk is defined as the ratio of the signal at the drain pin (Dx) of a different channel, when a signal is applied at the source pin (Sx) of an on-channel. The characteristic impedance, Z0, for the measurement is 50 Ω. Figure 6-10 shows the setup used to measure, and the equation used to compute crosstalk.
Figure 6-10 Channel-to-Channel Crosstalk Measurement Setup