ZHCSLG2B September 2021 – August 2022 LM74722-Q1
PRODUCTION DATA
When the external MOSFETs turn OFF during the conditions such as overvoltage cutoff, reverse current blocking, and EN causing an interruption of the current flow, the input line inductance generates a positive voltage spike on the input and output inductance generates a negative voltage spike on the output. The peak amplitude of voltage spikes (transients) depends on the value of inductance in series to the input or output of the device. These transients can exceed the Absolute Maximum Ratings of the device if steps are not taken to address the issue.
Typical methods for addressing transients include:
Equation 8 can estimate the approximate value of input capacitance.

where
Some applications can require additional Transient Voltage Suppressor (TVS) to prevent transients from exceeding the Absolute Maximum Ratings of the device. These transients can occur during EMC testing, such as automotive ISO7637 pulses.
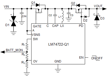
Figure 10-1 shows the circuit implementation with optional protection components (a ceramic capacitor, TVS, and Schottky diode).