ZHCSJ61F August   2018  – August 2023 LM5155-Q1 , LM51551-Q1

PRODUCTION DATA  

  1.   1
  2. 特性
  3. 应用
  4. 说明
  5. 修订历史记录
  6. 说明(续)
  7. 器件比较表
  8. 引脚配置和功能
  9. 规格
    1. 8.1 绝对最大额定值
    2. 8.2 ESD 等级
    3. 8.3 建议运行条件
    4. 8.4 热性能信息
    5. 8.5 电气特性
    6. 8.6 典型特性
  10. 详细说明
    1. 9.1 概述
    2. 9.2 功能方框图
    3. 9.3 特性说明
      1. 9.3.1  线路欠压锁定(UVLO/SYNC 引脚)
      2. 9.3.2  高压 VCC 稳压器(BIAS、VCC 引脚)
      3. 9.3.3  软启动(SS 引脚)
      4. 9.3.4  开关频率(RT 引脚)
      5. 9.3.5  时钟同步(UVLO/SYNC 引脚)
      6. 9.3.6  电流检测和斜率补偿(CS 引脚)
      7. 9.3.7  电流限制和最短导通时间(CS 引脚)
      8. 9.3.8  反馈和误差放大器(FB、COMP 引脚)
      9. 9.3.9  电源正常状态指示器(PGOOD 引脚)
      10. 9.3.10 断续模式过载保护(仅限 LM51551)
      11. 9.3.11 最大占空比限制和最小输入电源电压
      12. 9.3.12 MOSFET 驱动器(GATE 引脚)
      13. 9.3.13 过压保护 (OVP)
      14. 9.3.14 热关断 (TSD)
    4. 9.4 器件功能模式
      1. 9.4.1 关断模式
      2. 9.4.2 待机模式
      3. 9.4.3 运行模式
  11. 10应用和实施
    1. 10.1 应用信息
    2. 10.2 典型应用
      1. 10.2.1 设计要求
      2. 10.2.2 详细设计过程
        1. 10.2.2.1 使用 WEBENCH® 工具创建定制设计方案
        2. 10.2.2.2 推荐组件
        3. 10.2.2.3 电感器选型 (LM)
        4. 10.2.2.4 输出电容器 (COUT)
        5. 10.2.2.5 输入电容器
        6. 10.2.2.6 MOSFET 选型
        7. 10.2.2.7 二极管选型
        8. 10.2.2.8 效率估算
      3. 10.2.3 应用曲线
    3. 10.3 系统示例
  12. 11电源相关建议
  13. 12布局
    1. 12.1 布局指南
    2. 12.2 布局示例
  14. 13器件和文档支持
    1. 13.1 器件支持
      1. 13.1.1 第三方产品免责声明
      2. 13.1.2 开发支持
        1. 13.1.2.1 使用 WEBENCH® 工具创建定制设计方案
    2. 13.2 文档支持
      1. 13.2.1 相关文档
    3. 13.3 接收文档更新通知
    4. 13.4 支持资源
    5. 13.5 商标
    6. 13.6 静电放电警告
    7. 13.7 术语表
  15. 14机械、封装和可订购信息

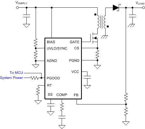
系统示例

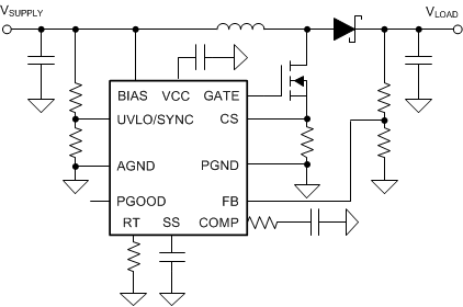
GUID-A169F9EA-EE69-437C-944C-4A197C3E9206-low.gif图 10-3 典型升压应用
GUID-6CBD9698-ACCE-413F-9151-0BAD12E9BFE2-low.gif图 10-4 典型启停应用
GUID-4FF42EA2-3EEE-4695-AC29-E2FFED287E89-low.gif图 10-5 紧急呼叫/按需升压/便携式扬声器
GUID-F0AFB9AD-26FA-49E6-A748-611EB97B4BE9-low.gif图 10-6 典型 SEPIC 应用
GUID-F86D27E6-1965-4200-B335-E6FA26A9A218-low.gif图 10-7 激光雷达辅助电源 1
GUID-E08C0E2F-2EDF-4516-8902-101D42FDE6E1-low.gif图 10-8 激光雷达辅助电源 2
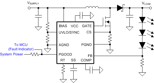
GUID-75732708-7DD0-4FEC-B085-3FAEBFDFE3A9-low.gif图 10-9 低成本 LED 驱动器
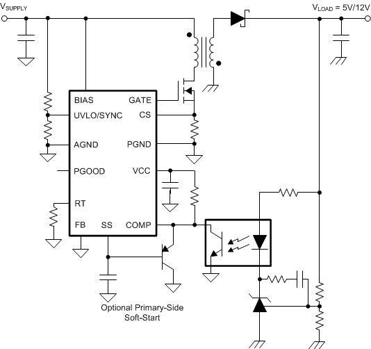
GUID-911875FD-0D9F-49EA-B74B-0638E1E29B3A-low.gif图 10-10 次级侧调节隔离型反激式
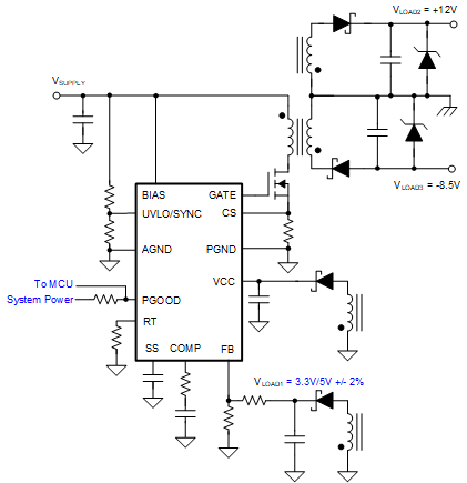
GUID-20230619-SS0I-NP1Z-4GZR-SPHZLZGXCSWF-low.gif图 10-11 初级侧调节多路输出隔离型反激式
GUID-64584889-4AC3-406F-A712-0EBCDB7E3203-low.gif图 10-12 典型非隔离型反激式
GUID-6B0949A2-9455-4410-B1C5-680679A1963B-low.gif图 10-13 具有高侧电流检测功能的 LED 驱动器
GUID-821C6E0B-13D8-45E6-A414-D9A239D19A7D-low.gif图 10-14 两级汽车尾灯 LED 驱动器