ZHCSHU4E April   2005  – March 2018 DAC7811

PRODUCTION DATA.  

  1. 特性
  2. 应用
  3. 说明
    1.     Device Images
      1.      框图
  4. 修订历史记录
  5. Pin Configuration and Functions
    1.     Pin Functions
  6. Specifications
    1. 6.1 Absolute Maximum Ratings
    2. 6.2 ESD Ratings
    3. 6.3 Recommended Operating Conditions
    4. 6.4 Thermal Information
    5. 6.5 Electrical Characteristics
    6. 6.6 Typical Characteristics: VDD = 5 V
    7. 6.7 Typical Characteristics: VDD = 2.7 V
  7. Detailed Description
    1. 7.1 Overview
    2. 7.2 Functional Block Diagram
    3. 7.3 Feature Description
    4. 7.4 Device Functional Modes
      1. 7.4.1 Serial Interface
      2. 7.4.2 Input Shift Register
      3. 7.4.3 SYNC Interrupt (Stand-Alone Mode)
      4. 7.4.4 Daisy-Chain
      5. 7.4.5 Control Bits C3 to C0
  8. Application and Implementation
    1. 8.1 Application Information
      1. 8.1.1 Unipolar Operation Using DAC7811
      2. 8.1.2 Bipolar Operation Using the DAC7811
      3. 8.1.3 Stability Circuit
      4. 8.1.4 Amplifier Selection
      5. 8.1.5 Programmable Current Source Circuit
    2. 8.2 Typical Application
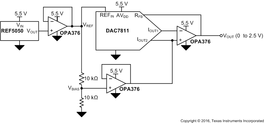
      1. 8.2.1 Single Supply Unipolar Multiplying DAC
        1. 8.2.1.1 Design Requirements
        2. 8.2.1.2 Detailed Design Procedure
        3. 8.2.1.3 Application Curve
  9. Power Supply Recommendations
  10. 10Layout
    1. 10.1 Layout Guidelines
    2. 10.2 Layout Example
  11. 11器件和文档支持
    1. 11.1 文档支持
      1. 11.1.1 相关文档
    2. 11.2 接收文档更新通知
    3. 11.3 社区资源
    4. 11.4 商标
    5. 11.5 静电放电警告
    6. 11.6 Glossary
  12. 12机械、封装和可订购信息

Single Supply Unipolar Multiplying DAC

DAC7811 Complete_Circuit_Schematic.gifFigure 32. Complete Circuit Schematic