ZHCSH10B October   2017  – August 2018 UCC27710

PRODUCTION DATA.  

  1. 特性
  2. 应用
  3. 说明
    1.     简化原理图
      1.      典型传播延迟比较
  4. 修订历史记录
  5. Pin Configuration and Functions
    1.     Pin Functions
  6. Specifications
    1. 6.1 Absolute Maximum Ratings
    2. 6.2 ESD Ratings
    3. 6.3 Recommended Operating Conditions
    4. 6.4 Thermal Information
    5. 6.5 Electrical Characteristics
    6. 6.6 Dynamic Electrical Characteristics
    7. 6.7 Typical Characteristics
  7. Detailed Description
    1. 7.1 Overview
    2. 7.2 Functional Block Diagram
    3. 7.3 Feature Description
      1. 7.3.1 VDD and Under Voltage Lockout
      2. 7.3.2 Input and Output Logic Table
      3. 7.3.3 Input Stage
      4. 7.3.4 Output Stage
      5. 7.3.5 Level Shift
      6. 7.3.6 Low Propagation Delays and Tightly Matched Outputs
      7. 7.3.7 Parasitic Diode Structure
    4. 7.4 Device Functional Modes
      1. 7.4.1 Minimum Input Pulse Operation
      2. 7.4.2 Output Interlock and Dead Time
      3. 7.4.3 Operation Under 100% Duty Cycle Condition
      4. 7.4.4 Operation Under Negative HS Voltage Condition
  8. Application and Implementation
    1. 8.1 Application Information
    2. 8.2 Typical Application
      1. 8.2.1 Design Requirements
      2. 8.2.2 Detailed Design Procedure
        1. 8.2.2.1 Selecting HI and LI Low Pass Filter Components (RHI, RLI, CHI, CLI)
        2. 8.2.2.2 Selecting Bootstrap Capacitor (CBOOT)
        3. 8.2.2.3 Selecting VDD Bypass/Holdup Capacitor (CVDD) and Rbias
        4. 8.2.2.4 Selecting Bootstrap Resistor (RBOOT)
        5. 8.2.2.5 Selecting Gate Resistor RON/ROFF
        6. 8.2.2.6 Selecting Bootstrap Diode
        7. 8.2.2.7 Estimate the UCC27710 Power Losses (PUCC27710)
        8. 8.2.2.8 Estimating Junction Temperature
        9. 8.2.2.9 Operation With IGBT's
      3. 8.2.3 Application Curves
  9. Power Supply Recommendations
  10. 10Layout
    1. 10.1 Layout Guidelines
    2. 10.2 Layout Example
  11. 11器件和文档支持
    1. 11.1 文档支持
      1. 11.1.1 相关文档
    2. 11.2 相关链接
    3. 11.3 社区资源
    4. 11.4 商标
    5. 11.5 静电放电警告
    6. 11.6 术语表
  12. 12机械、封装和可订购信息

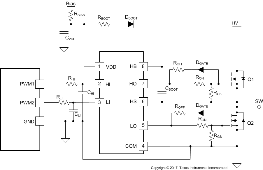
Typical Application

The circuit in Figure 44 shows a reference design example with UCC27710 driving a typical half-bridge configuration which could be used in several common power converter topologies such as synchronous buck, synchronous boost, half-bridge/full bridge isolated topologies, and motor drive applications.

For more information, please refer to Figure 44.

UCC27710 typapp_slusdo5.gifFigure 44. Typical Application Schematic