ZHCSGP4C August   2017  – May 2019 INA1650-Q1 , INA1651-Q1

PRODUCTION DATA.  

  1. 特性
  2. 应用
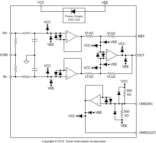
    1.     简化内部原理图
  3. 说明
    1.     CMRR 直方图(5746 通道)
  4. 修订历史记录
  5. Pin Configuration and Functions
    1.     Pin Functions: INA1650-Q1
    2.     Pin Functions: INA1651-Q1
  6. Specifications
    1. 6.1 Absolute Maximum Ratings
    2. 6.2 ESD Ratings
    3. 6.3 Recommended Operating Conditions
    4. 6.4 Thermal Information
    5. 6.5 Electrical Characteristics:
    6. 6.6 Typical Characteristics
  7. Detailed Description
    1. 7.1 Overview
    2. 7.2 Functional Block Diagram
    3. 7.3 Feature Description
      1. 7.3.1 Audio Signal Path
      2. 7.3.2 Supply Divider
      3. 7.3.3 EMI Rejection
      4. 7.3.4 Electrical Overstress
      5. 7.3.5 Thermal Shutdown
    4. 7.4 Device Functional Modes
      1. 7.4.1 Single-Supply Operation
  8. Application and Implementation
    1. 8.1 Application Information
      1. 8.1.1 Input Common-Mode Range
      2. 8.1.2 Common-Mode Input Impedance
      3. 8.1.3 Start-Up Time in Single-Supply Applications
      4. 8.1.4 Input AC Coupling
      5. 8.1.5 Supply Divider Capacitive Loading
    2. 8.2 Typical Applications
      1. 8.2.1 Line Receiver for Differential Audio Signals in a Split-Supply System
        1. 8.2.1.1 Design Requirements
        2. 8.2.1.2 Detailed Design Procedure
        3. 8.2.1.3 Application Curves
      2. 8.2.2 Two-Channel Microphone Input for Automotive Infotainment Systems
      3. 8.2.3 TRS Audio Interface in Single-Supply Applications
  9. Power Supply Recommendations
  10. 10Layout
    1. 10.1 Layout Guidelines
    2. 10.2 Layout Example
  11. 11器件和文档支持
    1. 11.1 器件支持
      1. 11.1.1 开发支持
        1. 11.1.1.1 TINA-TI(免费软件下载)
        2. 11.1.1.2 TI 高精度设计
    2. 11.2 文档支持
      1. 11.2.1 相关文档
    3. 11.3 接收文档更新通知
    4. 11.4 社区资源
    5. 11.5 商标
    6. 11.6 静电放电警告
    7. 11.7 Glossary
  12. 12机械、封装和可订购信息

特性

  • 符合面向汽车应用的 AEC-Q100 标准
    • 温度等级 1:–40°C 至 +125°C,TA
  • 高共模抑制:91dB(典型值)
  • 高输入阻抗:1MΩ 差分
  • 超低噪声:-104.7dBu,未加权
  • 超低总谐波失真 + 噪声:
    -119dB THD+N(20dBu,22kHz 带宽)
  • 短路保护
  • 集成电磁干扰 (EMI) 滤波器
  • 宽电源电压范围:±2.25V 至 ±12V
  • 采用小型 14 引脚 TSSOP 封装