ZHCSFE2A August   2016  – November 2017 LM5161-Q1

PRODUCTION DATA.  

  1. 特性
  2. 应用
  3. 说明
    1.     Device Images
      1.      典型降压应用电路
      2.      典型 Fly-Buck 应用电路
  4. 修订历史记录
  5. Pin Configuration and Functions
    1.     Pin Functions
  6. Specifications
    1. 6.1 Absolute Maximum Ratings
    2. 6.2 ESD Ratings
    3. 6.3 Recommended Operating Conditions
    4. 6.4 Thermal Information
    5. 6.5 Electrical Characteristics
    6. 6.6 Switching Characteristics
    7. 6.7 Typical Characteristics
  7. Detailed Description
    1. 7.1 Overview
    2. 7.2 Functional Block Diagram
    3. 7.3 Feature Description
      1. 7.3.1  Control Circuit
      2. 7.3.2  VCC Regulator
      3. 7.3.3  Regulation Comparator
      4. 7.3.4  Soft-Start
      5. 7.3.5  Error Transconductance (GM) Amplifier
      6. 7.3.6  On-Time Generator
      7. 7.3.7  Current Limit
      8. 7.3.8  N-Channel Buck Switch and Driver
      9. 7.3.9  Synchronous Rectifier
      10. 7.3.10 Enable / Undervoltage Lockout (EN/UVLO)
      11. 7.3.11 Thermal Protection
      12. 7.3.12 Ripple Configuration
    4. 7.4 Device Functional Modes
      1. 7.4.1 Forced Pulse Width Modulation (FPWM) Mode
      2. 7.4.2 Undervoltage Detector
  8. Applications and Implementation
    1. 8.1 Application Information
    2. 8.2 Typical Applications
      1. 8.2.1 LM5161-Q1 Synchronous Buck (15-V to 95-V Input, 12-V Output, 1-A Load)
        1. 8.2.1.1 Design Requirements
        2. 8.2.1.2 Detailed Design Procedure
          1. 8.2.1.2.1  Custom Design With WEBENCH® Tools
          2. 8.2.1.2.2  Output Resistor Divider Selection
          3. 8.2.1.2.3  Frequency Selection
          4. 8.2.1.2.4  Inductor Selection
          5. 8.2.1.2.5  Output Capacitor Selection
          6. 8.2.1.2.6  Series Ripple Resistor - RESR (FPWM = 1)
          7. 8.2.1.2.7  VCC and Bootstrap Capacitor
          8. 8.2.1.2.8  Input Capacitor Selection
          9. 8.2.1.2.9  Soft-Start Capacitor Selection
          10. 8.2.1.2.10 EN/UVLO Resistor Selection
        3. 8.2.1.3 Application Curves
      2. 8.2.2 LM5161-Q1 Isolated Fly-Buck (36-V to 72-V Input, 12-V, 12-W Isolated Output)
        1. 8.2.2.1 LM5161-Q1 Fly-Buck Design Requirements
        2. 8.2.2.2 Detailed Design Procedure
          1. 8.2.2.2.1 Selection of VOUT and Turns Ratio
          2. 8.2.2.2.2 Secondary Rectifier Diode
          3. 8.2.2.2.3 External Ripple Circuit
          4. 8.2.2.2.4 Output Capacitor (CVISO)
        3. 8.2.2.3 Application Curves
    3. 8.3 Do's and Don'ts
  9. Power Supply Recommendations
  10. 10Layout
    1. 10.1 Layout Guidelines
    2. 10.2 Layout Example
  11. 11器件和文档支持
    1. 11.1 器件支持
      1. 11.1.1 开发支持
        1. 11.1.1.1 使用 WEBENCH® 工具创建定制设计
    2. 11.2 相关文档
    3. 11.3 商标
    4. 11.4 接收文档更新通知
    5. 11.5 社区资源
    6. 11.6 静电放电警告
    7. 11.7 Glossary
  12. 12机械、封装和可订购信息

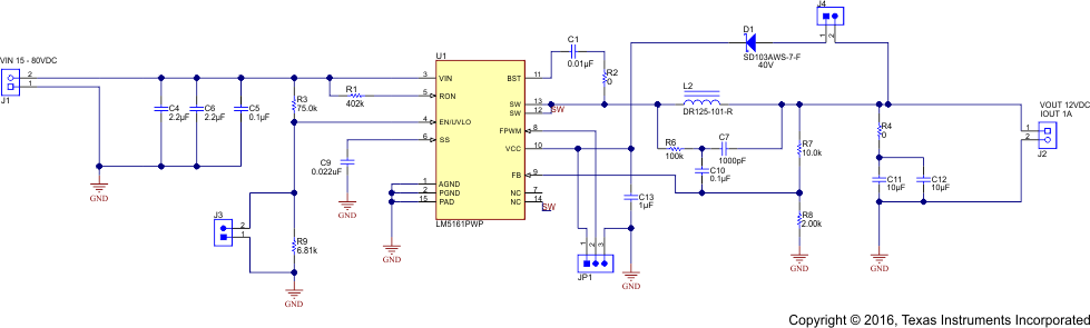
LM5161-Q1 Synchronous Buck (15-V to 95-V Input, 12-V Output, 1-A Load)

A typical application example is a synchronous buck converter operating from a wide input voltage range of 15 V to 95 V and providing a stable 12 V output voltage with maximum output current capability of 1 A. The complete schematic for a typical buck application circuit with LM5161-Q1 in diode emulation is shown in Figure 25 . In the application schematic below, the components are labeled by their respective component numbers instead of the descriptive name used in the previous sections. For example, R1 represents RON and so on.

LM5161-Q1 schematic_LM5161PWPBKEVM_snvu504.gifFigure 25. Synchronous Buck Application Circuit