ZHCSCW5B August   2014  – September 2017 LM43600

PRODUCTION DATA.  

  1. 特性
  2. 应用
  3. 说明
  4. 简化电路原理图
    1.     5
    2.     辐射发射图VIN = 12V,VOUT = 3.3V,FSW= 500kHz,IOUT = 0.5A
  5. 修订历史记录
  6. Pin Configuration and Functions
    1.     Pin Functions
  7. Specifications
    1. 7.1 Absolute Maximum Ratings
    2. 7.2 ESD Ratings
    3. 7.3 Recommended Operating Conditions
    4. 7.4 Thermal Information
    5. 7.5 Electrical Characteristics
    6. 7.6 Timing Requirements
    7. 7.7 Switching Characteristics
    8. 7.8 Typical Characteristics
  8. Detailed Description
    1. 8.1 Overview
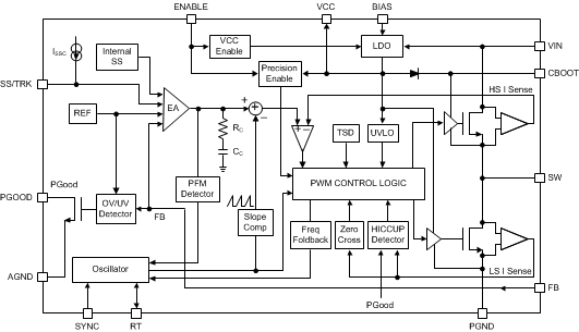
    2. 8.2 Functional Block Diagram
    3. 8.3 Feature Description
      1. 8.3.1  Fixed Frequency Peak Current Mode Controlled Step-Down Regulator
      2. 8.3.2  Light Load Operation
      3. 8.3.3  Adjustable Output Voltage
      4. 8.3.4  Enable (ENABLE)
      5. 8.3.5  VCC, UVLO and BIAS
      6. 8.3.6  Soft Start and Voltage Tracking (SS/TRK)
      7. 8.3.7  Switching Frequency (RT) and Synchronization (SYNC)
      8. 8.3.8  Minimum ON-Time, Minimum OFF-Time and Frequency Foldback at Dropout Conditions
      9. 8.3.9  Internal Compensation and CFF
      10. 8.3.10 Bootstrap Voltage (BOOT)
      11. 8.3.11 Power Good (PGOOD)
      12. 8.3.12 Overcurrent and Short-Circuit Protection
      13. 8.3.13 Thermal Shutdown
    4. 8.4 Device Functional Modes
      1. 8.4.1 Shutdown Mode
      2. 8.4.2 Stand-by Mode
      3. 8.4.3 Active Mode
      4. 8.4.4 CCM Mode
      5. 8.4.5 Light Load Operation
      6. 8.4.6 Self-Bias Mode
  9. Applications and Implementation
    1. 9.1 Application Information
    2. 9.2 Typical Applications
      1. 9.2.1 Design Requirements
      2. 9.2.2 Detailed Design Procedure
        1. 9.2.2.1  Custom Design With WEBENCH® Tools
        2. 9.2.2.2  Output Voltage Setpoint
        3. 9.2.2.3  Switching Frequency
        4. 9.2.2.4  Input Capacitors
        5. 9.2.2.5  Inductor Selection
        6. 9.2.2.6  Output Capacitor Selection
        7. 9.2.2.7  Feedforward Capacitor
        8. 9.2.2.8  Bootstrap Capacitors
        9. 9.2.2.9  VCC Capacitor
        10. 9.2.2.10 BIAS Capacitors
        11. 9.2.2.11 Soft-Start Capacitors
        12. 9.2.2.12 Undervoltage Lockout Setpoint
        13. 9.2.2.13 PGOOD
      3. 9.2.3 Application Performance Curves
  10. 10Power Supply Recommendations
  11. 11Layout
    1. 11.1 Layout Guidelines
      1. 11.1.1 Compact Layout for EMI Reduction
      2. 11.1.2 Ground Plane and Thermal Considerations
      3. 11.1.3 Feedback Resistors
    2. 11.2 Layout Example
  12. 12器件和文档支持
    1. 12.1 开发支持
      1. 12.1.1 使用 WEBENCH® 工具创建定制设计
    2. 12.2 接收文档更新通知
    3. 12.3 社区资源
    4. 12.4 商标
    5. 12.5 静电放电警告
    6. 12.6 Glossary
  13. 13机械、封装和可订购信息

Functional Block Diagram

LM43600 bd_snvsa13.gif