ZHCACY2 august   2023 BQ27Z746 , BQ27Z758

 

  1.   1
  2.   摘要
  3.   商标
  4. 1引言
  5. 2含可选 RCP 电路的反向充电保护
  6. 3无可选 RCP 电路的反向充电保护
  7. 4总结
  8. 5参考文献

引言

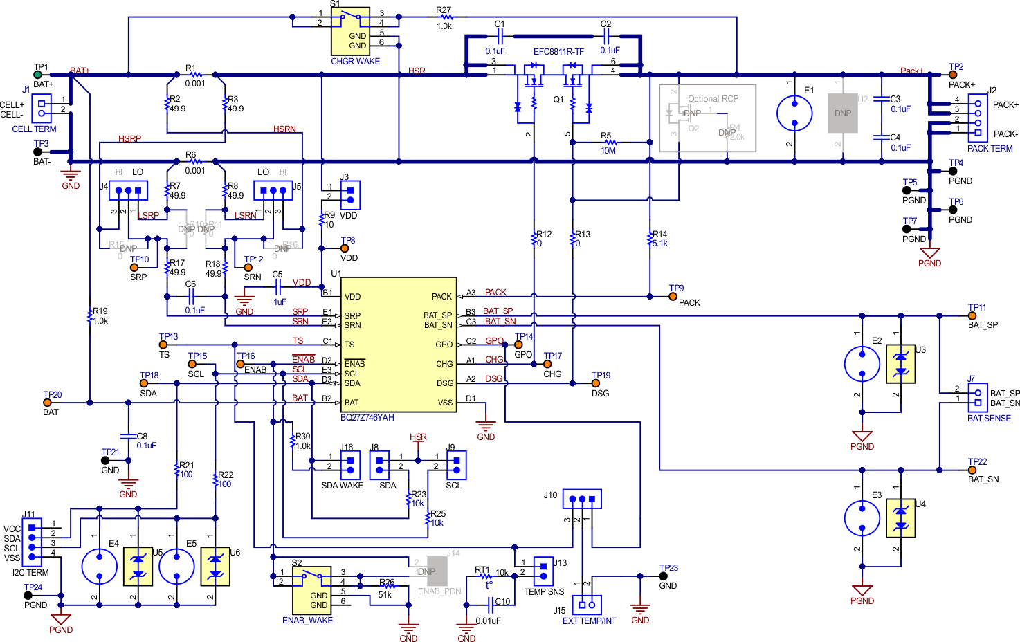
图 1-1 展示了 BQ27Z746 EVM 原理图。BQ27Z746 EVM 包含一个反向充电电路作为可选的 RCP,该电路由 Q2 FET 和 R4 栅极电阻器组成。该电路的目的是将放电 FET 的栅极保持在源极电位,以在 PACK+ 端子被拉至低于 VSS 时保持关断。当系统为充电器使用同轴电源连接器等通用连接器时,如果 IC 中没有内置 RCP 功能,该电路会非常重要。由于市场上有两种极性的适配器,因此可能会连接不正确的充电器并出现反向电压情况。

GUID-20230714-SS0I-Z6VR-JX4R-QDHW0FJTS9KB-low.gif图 1-1 BQ27Z746 EVM 原理图

使用反向充电器时,电池和充电器会使电流沿同一方向流动。结果可能会发生短路,或在电池发生保护事件时放电至欠压。因此,大多数电芯制造商都规定必须保护电池包免受反向充电连接的影响。图 1-2 显示了常规电芯制造商提供的规格示例。

GUID-20230717-SS0I-8PQT-CFZH-V0CNPWN6RMLR-low.png图 1-2 RCP 规格示例

当保护器尝试关断时,它会将 DSG 驱动至 0V。如果充电器能够承受该事件,则电压会变为负值。当反向充电器强制将放电 FET 的 PACK+ 端子和源极置于负电压时,DSG 引脚会保持在大约 0V。然后,放电 FET 会作为源极跟随器导通,因为放电 FET 的栅极与源极之间存在正电压。它在欧姆区域中运行,这会导致 FET 发热和故障,从而导致短路事件,耗尽电池电量。如果电流过高(这是不安全的),放电 FET 可能会损坏并烧毁。图 1-3 显示了没有 RCP 功能时使用反向充电器的电流流动示例。BQ27Z746 具有内部 RCP 功能,因此是否使用可选 RCP 电路取决于系统需要。有关这两种情况的更多详细信息,请参阅节 2节 3

GUID-20230714-SS0I-QQQH-VC8G-BVLGDHQPFPJG-low.svg图 1-3 充电器反向连接时的电流