ZHCACQ3A december   2019  – june 2023 TPS25830-Q1 , TPS25830A-Q1 , TPS25831-Q1 , TPS25840-Q1

 

  1.   1
  2.   TPS25830、TPS25831-Q1 和 TPS25840-Q1 的电池短路保护测试
  3.   商标
  4. 1引言
  5. 2电池短路的常规场景
    1. 2.1 使用外部 FET 时 VBUS/DP_IN/DM-IN 短接至 VBAT 的场景
      1. 2.1.1 VBUS 短接至 VBAT 的场景
      2. 2.1.2 DP_IN/DM_IN 短接至 VBAT 的场景
      3. 2.1.3 VBUS/DP_IN/DP_IN 短接至 VBAT 的场景汇总
    2. 2.2 不使用外部 FET 时 VOUT/DP_IN/DM-IN 短接至 VBAT 的场景
      1. 2.2.1 VOUT/CSN 短接至 VBAT 的场景
      2. 2.2.2 DP_IN/DM_IN 短接至 VBAT 的场景
      3. 2.2.3 VOUT/DP_IN/DP_IN 短接至 VBAT 的场景汇总
    3. 2.3 CC1/CC2 短接至 VBAT 的场景
  6. 3电池短路的特殊场景
    1. 3.1 使用外部 FET 时 VBUS/DP_IN/DM-IN 短接至 VBAT 的场景
      1. 3.1.1 VBUS 短接至 VBAT 的场景
      2. 3.1.2 DP_IN/DM_IN 短接至 VBAT 的场景
      3. 3.1.3 VBUS/DP_IN/DM-IN 短接至 VBAT 的场景汇总
    2. 3.2 不使用外部 FET 时 VOUT/DP_IN/DM-IN 短接至 VBAT 的场景
      1. 3.2.1 VOUT 短接至 VBAT 的场景
      2. 3.2.2 DP_IN/DM_IN 短接至 VBAT 的场景
      3. 3.2.3 VOUT/DP_IN/DM-IN 短接至 VBAT 的场景汇总
  7. 4电池短路时连接 TVS 的场景
    1. 4.1 VBUS 短接至 VBAT 时连接 TVS 的场景
    2. 4.2 VOUT 短接至 VBAT 时连接 TVS 的场景
    3. 4.3 DP/DM 短接至 VBAT 时连接 TVS 的场景
    4. 4.4 CC1/CC2 短接至 VBAT 时连接 TVS 的场景
  8. 5Revision History

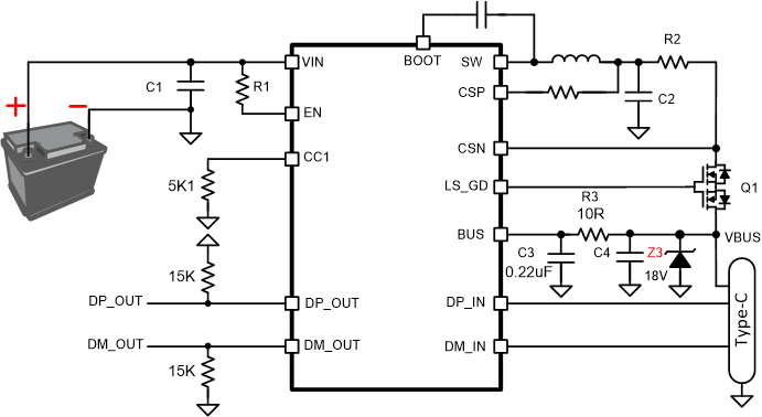
VBUS 短接至 VBAT 时连接 TVS 的场景

如果在 VBUS 短接至 VBAT 时电压超过 18V,TI 建议在 VBUS 和 GND 之间连接一个 18V TVS 二极管,如图 4-1 中所示的 Z3。

GUID-A9CE817F-D124-4C8C-9A8D-A03421CDBDF2-low.gif图 4-1 VBUS 短接至 VBAT 时连接 TVS 的设置