ZHCACQ3A december   2019  – june 2023 TPS25830-Q1 , TPS25830A-Q1 , TPS25831-Q1 , TPS25840-Q1

 

  1.   1
  2.   TPS25830、TPS25831-Q1 和 TPS25840-Q1 的电池短路保护测试
  3.   商标
  4. 1引言
  5. 2电池短路的常规场景
    1. 2.1 使用外部 FET 时 VBUS/DP_IN/DM-IN 短接至 VBAT 的场景
      1. 2.1.1 VBUS 短接至 VBAT 的场景
      2. 2.1.2 DP_IN/DM_IN 短接至 VBAT 的场景
      3. 2.1.3 VBUS/DP_IN/DP_IN 短接至 VBAT 的场景汇总
    2. 2.2 不使用外部 FET 时 VOUT/DP_IN/DM-IN 短接至 VBAT 的场景
      1. 2.2.1 VOUT/CSN 短接至 VBAT 的场景
      2. 2.2.2 DP_IN/DM_IN 短接至 VBAT 的场景
      3. 2.2.3 VOUT/DP_IN/DP_IN 短接至 VBAT 的场景汇总
    3. 2.3 CC1/CC2 短接至 VBAT 的场景
  6. 3电池短路的特殊场景
    1. 3.1 使用外部 FET 时 VBUS/DP_IN/DM-IN 短接至 VBAT 的场景
      1. 3.1.1 VBUS 短接至 VBAT 的场景
      2. 3.1.2 DP_IN/DM_IN 短接至 VBAT 的场景
      3. 3.1.3 VBUS/DP_IN/DM-IN 短接至 VBAT 的场景汇总
    2. 3.2 不使用外部 FET 时 VOUT/DP_IN/DM-IN 短接至 VBAT 的场景
      1. 3.2.1 VOUT 短接至 VBAT 的场景
      2. 3.2.2 DP_IN/DM_IN 短接至 VBAT 的场景
      3. 3.2.3 VOUT/DP_IN/DM-IN 短接至 VBAT 的场景汇总
  7. 4电池短路时连接 TVS 的场景
    1. 4.1 VBUS 短接至 VBAT 时连接 TVS 的场景
    2. 4.2 VOUT 短接至 VBAT 时连接 TVS 的场景
    3. 4.3 DP/DM 短接至 VBAT 时连接 TVS 的场景
    4. 4.4 CC1/CC2 短接至 VBAT 时连接 TVS 的场景
  8. 5Revision History

电池短路的特殊场景

客户应用中通常会有一些特殊场景,汇总如下:

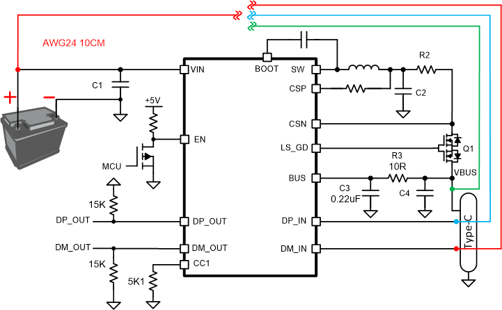
场景 1:客户通常会在 TPS25830、TPS25831-Q1 或 TPS25840-Q1 系统之前添加 MOSFET Q2 保护电路,以便实现过压、欠压和防反向连接功能。当输入电压出现过压或欠压时,Q2 关闭。Q2 关闭后,USB 闪电输出端口可能会意外接触到点烟器的正极。这是一种需要进行测试的可能情况。等效测试条件是先断电,然后将 VBUS/DP_IN/DM_IN 短接至电池 VBAT(请参阅图 3-1):

  • VBAT = 14.5V
  • VIN = 0V
  • EN = VIN
  • Vout = 0V
  • IOUT = 0A
GUID-3D42D1E2-7124-442E-85B3-B6A940D8AE15-low.gif图 3-1 VBUS/DP_IN/DM_IN 短接至 VBAT 的测试设置

场景 2:最终用户驾车到达目的地后,会关闭汽车引擎并从设备上拔下 USB 闪电端口。如果此时 USB 闪电端口意外接触到点烟器的正极,那么下次汽车启动时,VBUS 和 VBAT 之间会出现短路。等效测试条件为:将 VBUS/DP_IN/DM_IN 短接至 VBAT,然后为 TPS25830、TPS25831-Q1 或 TPS25840-Q1 上电(图 3-2)。

GUID-C171FB49-727A-4C81-83FC-736089BE2DCE-low.gif图 3-2 VBUS/DP_IN/DM_IN 短接至 VBAT 的测试设置

场景 3 与场景 2 类似。唯一的区别是,由于客户时序要求,EN 由外部 MCU 或其他控制信号控制。等效测试条件是先将 VBUS/DP_IN/DM_IN 短接至 VBAT 并上电,然后启用 EN。图 3-3 显示了测试设置。

GUID-CC9DDF0C-F41D-40B9-B6B6-5C626FB3E3EF-low.gif图 3-3 VBUS/DP_IN/DM_IN 短接至 VBAT 的测试设置