ZHCABS7A May   2019  – September 2022 ISO1176 , ISO1410 , ISO1412 , ISO1430 , ISO1432 , ISO1450 , ISO1452 , ISO15 , ISO1500 , ISO3080 , ISO3082 , ISO3086 , ISO3088 , ISO35 , SN6501

 

  1.   隔离式 RS-485 收发器参考设计
  2.   商标
  3. 1设计
  4. 2参考文献
  5. 3修订历史记录

设计

所有 ISO14xx 和 ISO1500 收发器均使用 TI 基于 SiO2 的隔离技术,为 RS-485 发送、接收和使能信号提供可靠的高电压隔离。ISO14xx 系列符合 Profibus 标准,可在 5V 总线侧电源下支持更大的差分电压,以确保在嘈杂的工业环境中进行可靠通信。ISO1500 是一种小尺寸解决方案,具有较低的隔离规格,非常适合在长距离通信中隔离接地环路。ISO14xx 和 ISO1500 的初级侧宽电源电压提供了直接与低压微控制器连接以节省电力的选项,而次级侧的 5V 选项可保持总线信号的高信噪比。这些收发器都向总线提供 1/8 单位负载,以支持多达 256 个节点,并具有 100kV/us 的典型共模瞬态抗扰度。

推挽式变压器驱动器 SN6505B 与外部变压器和可选的整流 LDO 配对,形成一个隔离式电源,为隔离式收发器供电。SN6505B 器件可为需要向多个器件提供隔离电源的系统提供最大 5W 的电源,或者 SN6501 可用于提供高达 1.5W 的输出功率。此解决方案为创建隔离式电源提供了紧凑、高效和低噪声的解决方案。

ISO14xx 系列在器件中集成了强大的 EMC 保护,能够承受 30kV HBM ESD、16kV IEC ESD 和 4kV IEC EFT。为了进一步增强瞬态保护,可选配低电容瞬态电压抑制器 (TVS),例如 PSM712。该器件提供 600W 浪涌能力、75pF 电容和高达 40kV ESD 保护,而其关断电压涵盖 –7V 至 +12V 的 RS-485 共模电压范围。建议通过简单的 R-C 低通滤波器,对节点控制器和收发器单端侧之间的信号路径增加噪声滤除。计算滤波器元件值,使得 RF × CF = 0.032 / fS,其中 fS 是相关最高信号频率。

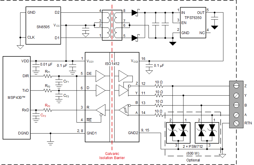
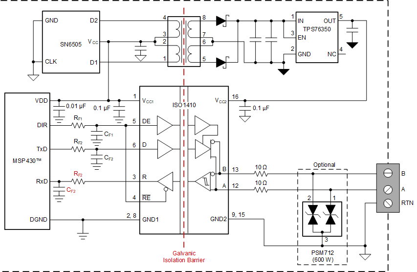
图 1-1 显示了半双工隔离式 RS-485 节点的系统图,该节点使用 ISO1410 进行信号隔离,使用带有变压器的 SN6505B 进行电源隔离。图 1-2 显示了全双工隔离式 RS-485 节点的系统图,该节点使用 ISO1412 进行信号隔离,使用带有变压器的 SN6505B 进行电源隔离。

GUID-A2378227-FAD1-4E27-BA81-BF4A372AF735-low.gif图 1-1 半双工隔离 RS-485 节点
GUID-291EF300-55BA-48D0-97BB-F4D3E51C552C-low.gif图 1-2 全双工隔离 RS-485 节点