ZHCAAT8A December   2019  – April 2021 SN74LVC1G125-Q1

 

  1.   商标
  2. 1方框图
  3. 2优化栅极驱动器控制和 MCU 通信
  4. 3逻辑和转换用例
    1. 3.1 逻辑器件用例
      1. 3.1.1 增加驱动强度
      2. 3.1.2 栅极驱动器控制
      3. 3.1.3 低功耗 CAN 唤醒
    2. 3.2 电压转换用例
      1. 3.2.1 非隔离式 SPI 通信
      2. 3.2.2 非隔离式 UART 通信
  5. 4推荐用于板载和无线充电器的逻辑和转换器件系列
    1. 4.1 LVC:低电压 CMOS 数字逻辑和转换器件
    2. 4.2 HCS:高速 CMOS 集成施密特触发器逻辑器件
  6. 5修订历史记录

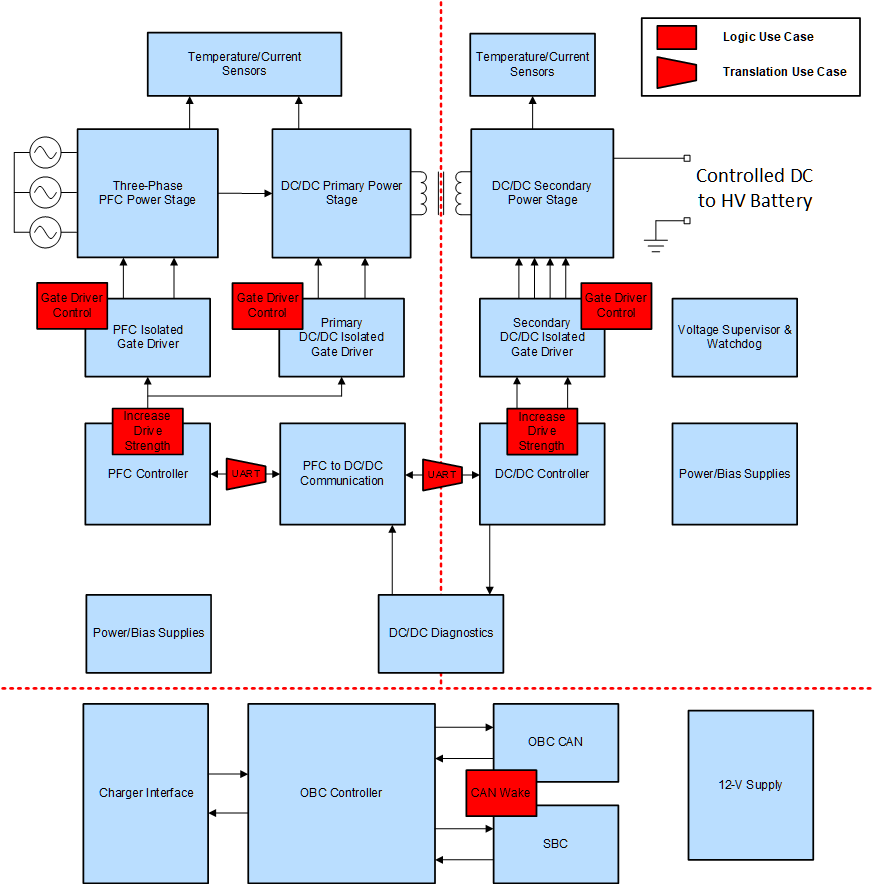
方框图

GUID-A5525A0A-9F75-46ED-B66B-464716EE8F78-low.gif图 1-1 板载和无线充电器系统的简化方框图

请参阅板载和无线充电器,了解在线交互式终端设备参考图的更完整视图。