ZHCAA71C January   2021  – October 2024 TPS544C26 , TPS544C27 , TPS544E27 , TPS546C25 , TPS546E25 , TPS548A28 , TPS548B23 , TPS548B28 , TPS548C26 , TPS548D26 , TPS54J061 , TPS54KB20 , TPS54KC23 , TPS748A

 

  1.   1
  2.   摘要
  3.   商标
  4. 1推荐使用的直流/直流转换器
  5. 2电压调节精度
  6. 3负载瞬态响应 (D-CAP4)
  7. 4安全特性
  8. 5高效率和热性能
  9. 6具有可调软启动和高输出电压精度的线性稳压器
  10. 7结论
  11. 8其他资源
  12. 9修订历史记录

电压调节精度

随着半导体工艺技术的进步,处理器需要更严密的电压精度和更低的工作电压。处理器数据表中将电压容差规定为以百分比形式显示或以 mV 为单位的值,涉及整个工作温度范围内的直流、交流和纹波变化。设计人员还要考虑直流/直流转换器使用的电阻分压器的容差、电路板的布线和迹线损耗以及应用的变化(例如输入电压变化、温度摆幅和负载的快速变化)。

应在数据表而不是首页中查看直流/直流转换器的反馈电压精度。表 2-1 所示为 TPS548A28(这是一款 2.7V 至 16V、15A 转换器)的稳压反馈电压或内部电压基准规格,并显示出在整个温度范围内的基准精度为 ±6mV 或 ±1%。通过为分压网络选择容差更严密的电阻器,可提高总输出电压精度。如果需要更多的余量,设计人员可以选择 0.1% 或 0.5% 的电阻器,但其成本略高。额外的余量可确保以较小的大容量电容和旁路电容满足总计 ±3% 或 ±5% 的输出电压变化。(1)

表 2-1 TPS548A28 的内部电压基准
参数测试条件最小值典型值最大值单位
内部电压基准TJ = –40°C 至 125°C,VCC = 3V594600606mV
TJ = 0°C 至 85°C,VCC = 3V597600603mV

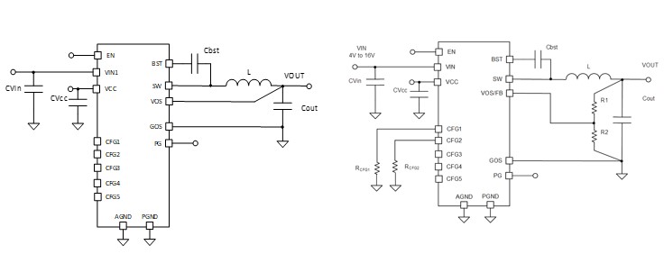
具有可选输出电压和内部电压反馈的直流/直流转换器优于使用外部电压反馈分压器对输出电压进行编程的直流/直流转换器。具有内部电压反馈的转换器(如 TPS548B23)需要的外部元件更少,并且可以提供更高的电压精度。这两种转换器都具有内部电压基准,但在具有内部电压反馈的转换器内部,需要考虑外部电阻分压器的直流误差。表 2-2 展示了具有内部电压反馈的 TPS548B23 的实际输出电压。

表 2-2 TPS548B23 的输出电压调节精度
参数 测试条件 最小值 典型值 最大值
输出电压调节精度 内部反馈配置,TJ = 0°C 至 +85°C -0.75% +0.75%
内部反馈配置,TJ = -40°C 至 +125°C -1.25% +1.25%

TPS548B23 可配置为使用外部或内部反馈,如图 2-1 所示。如果所需输出电压是 16 种选项之一,TPS548B23 将减少外部元件并提高输出电压精度。通常,布局限制、连接器和电路板密度要求会影响总输出电压精度。直流/直流转换器的遥感功能可补偿较长迹线引起的电压降,以便适应需要高精度输出电压的处理器。当输送较大的电流时,此功能尤其有用,因为电压降在整个直流误差中的占比很大。新型直流/直流转换器在反馈引脚 (VOS) 和接地检测回路引脚 (GOS) 之间(而不是传统的 VSNS+ 和 VSNS- 引脚)集成了遥感放大器,以减少转换器的引脚数。遥感功能在这两种情况下都是全差分的,能够补偿电路板布线上的压降,从而在稳态运行状态和负载瞬态事件中帮助保持 VOUT 精度。

 配置有内部或外部反馈的 TPS548B23图 2-1 配置有内部或外部反馈的 TPS548B23
电源设计小贴士 18:稳压器的输出电压精度可能并没有想象的那么差。