ZHCAA47 September   2020 LP8732-Q1 , LP87522-Q1

 

  1.   商标
  2. 1设计参数
  3. 2电源解决方案
  4. 3时序
    1. 3.1 启动
    2. 3.2 关断
  5. 4原理图
  6. 5软件驱动程序
  7. 6推荐的外部元件
  8. 7测量数据
  9. 8总结
  10. 9参考文献

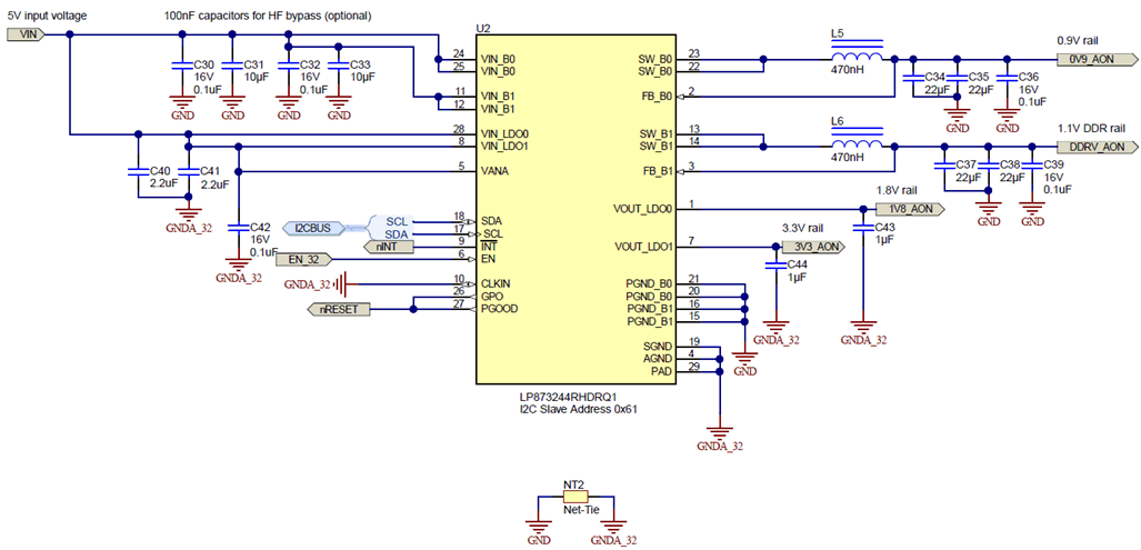
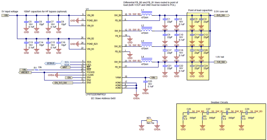
原理图

图 4-1图 4-3 显示了具有关键元件的 AC8015 电源树原理图。当系统的输入电压大于 4V 时,LP87522E-Q1 需要缓冲器,否则缓冲器是可选的。

GUID-20200922-CA0I-8X0C-3D9V-NNRDXH6SDQRS-low.gif图 4-1 LP87522E-Q1 原理图
GUID-20200922-CA0I-BSF8-W8JN-JF1J2GZNF6QF-low.gif图 4-2 LP873244-Q1 原理图
GUID-20200922-CA0I-Z0B2-GNHV-WHXSJQ8FZCNC-low.gif图 4-3 TPS62813-Q1 原理图