ZHCA918B October   2018  – August 2024 ADS9224R , ADS9234R , THS4551 , TMUX1109

 

  1.   1
  2.   2
  3.   商标
  4.   修订历史记录

输入(THS4551 输入) ADC 输入(THS4551 输出) 数字输出 ADS7042
VinP = +0.23V,VinN = +3.866V,VinMin(Dif) = -3.636V VoutP = +0.23V,VoutN = 3.866V,Vout(Dif) = -3.636V 8E60H -2908810
VinP = +3.866V,VinN =0.23V,VinMax(Dif) = +3.636V VoutP = 3.866V,VoutN = +0.23V,Vout(Dif) = +3.636V 71A0H +2908810
电源
Vcc Vee Vref Vocm
5 0V 4.096V 2.048V

设计说明

该双同步采样 SAR ADC 和 4 × 2 通道多路复用模拟前端数据采集解决方案可以测量 ±3.866V 范围内的差分电压信号,支持高达 3MSPS 的 ADC 采样速率(或 750kSPS/通道的有效采样速率)和 16 位的分辨率。该电路由双同步采样 SAR ADC 组成,每个 SAR ADC 连接到两个 4:1 (2x) 多路复用器,每个 ADC 提供 4 个差分输入通道。八个全差分放大器 (FDA) 驱动多路复用 SAR ADC 输入。该电路适用于精确测量光学模块模拟输入模块 等应用中的双路同步信号。也可用于伺服驱动器控制模块伺服驱动器位置反馈伺服驱动器位置传感器 等电机驱动应用。

规格

规格 目标值 计算值 仿真值
双通道 ADC 采样速度 3Msps 3Msps 3Msps
采样速率/通道(双通道,同步) 750kSPS
(3MSPS / 4)
750kSPS
(3-MSPS / 4)
750-kSPS
(3MSPS / 4)
瞬态 ADC 输入稳定 << 1 LSB
<< 125µV
不适用 20µV
噪声(ADC 输入端) 50µVrms 55.9µVrms 51.1µVrms

设计说明

  1. 由于双通道同步采样和高吞吐量 (3MSPS) 要求,选择了 ADS9224R。
  2. 选择 TMUX1109 4:1 (2x) 多路复用器以针对每个 ADC 支持 4 通道差分输入。
  3. 确定 ADC 满量程范围、分辨率和共模范围规格。“元件选择”部分中介绍了该内容。
  4. 根据共模和输出摆幅规格,确定 FDA (THS4551) 的线性范围。“元件选择”部分中介绍了该内容。
  5. 为 ADC 输入端的所有滤波电容器选择 COG 电容器,以更大程度地减少失真。
  6. 选择 FDA 增益电阻器 RF1,2、RG1,2。使用 0.1% 20ppm/°C 薄膜电阻器或更佳的电阻器,以实现良好的精确度、低增益漂移并更大程度地减少失真。
  7. SAR ADC 前端元件选择简介 中介绍了选择电荷桶电路 Rfil1、Rfil1 和 Cfil 的方法。这些元件值取决于放大器带宽、数据转换器采样速率以及数据转换器设计。此处所示的规格值可为本示例中的放大器和数据转换器提供良好的稳定和交流性能。如果改动了设计,必须选择其他的 RC 滤波器。
  8. THS4551 通常用于高速精密全差分 SAR 应用,因为它具有足够的带宽使 ADC 输入采样和多路复用器电荷注入产生的电荷反冲瞬态稳定,并提供到 SAR ADC 电压范围的共模电平转换。

元件选型

瞬态稳定优化

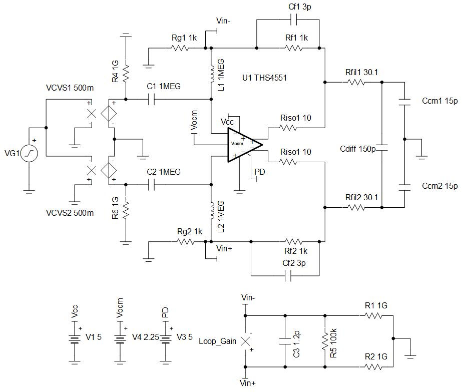
TINA 仿真用于优化 RC 反冲滤波器,以实现稳定性和瞬态稳定。瞬态仿真包含多路复用器 (TMUX1109) 的两个相邻通道。为了对多路复用器扫描序列期间的最坏情况瞬态稳定进行仿真,应将两个相邻的通道分别设置为接近正满量程和负满量程的电压。在多路复用器仿真电路中对多路复用器漏极电容和串联电阻进行了建模。在采集期间,SAR ADC 的采样保持电容器必须在 SAR ADC 的 16 位分辨率范围内稳定。该仿真电路的简化版原理图如下所示:

多路复用器和 ADC 控制时序

下图显示了 ADC 转换控制 (CONVST) 和多路复用器通道控制时序。ADS9224R 支持 3Msps 的最大采样速率或 333ns 的最短周期时间。为了避免在 CONVST 信号的上升沿之前切换通道,在 CONVST 上升沿之后的多路复用器通道控制时序中实现了短暂的延迟。有关该主题的详细理论,请参阅 TI 设计适用于高电压输入的 16 位、400kSPS、四通道多路复用器数据采集系统参考设计

瞬态稳定结果

以下 TINA 瞬态仿真显示了在相邻多路复用器通道之间发生满量程阶跃变化后 FDA、多路复用器和 SAR ADC 采样保持的稳定。该类型的仿真表明已正确选择采样保持反冲电路和 AFE 放大器电路。请参阅 SAR ADC 前端元件选择简介,了解如何选择 RC 滤波器以实现出色的稳定和交流性能。

交流传输特性

该电路具有 0dB (1V/V) 的增益和 16.45MHz 的仿真频率带宽。请注意,计算的带宽和仿真的带宽非常接近(计算值 = 17.62MHz,仿真值 = 16.45MHz)。有关带宽计算和仿真的总体概述,请观看运算放大器带宽

系统带宽由输出滤波器进行设置:

稳定性仿真图

在 TINA 中使用以下电路来测量环路增益并在 TINA 中使用交流分析来验证相位裕度。在反馈环路中使用电阻器 RISO = 10Ω 来增大相位裕度。该电路具有良好的稳定性(大约 45 度的相位裕度)。请观看运算放大器稳定性,以了解有关该主题的详细理论。

噪声仿真

下图显示了 FDA 电路的 TINA 仿真总噪声。请参阅计算 ADC 系统的总噪声,了解有关此主题的详细理论。请注意,计算的噪声和仿真的噪声非常接近(计算值 = 55.9µVrms,仿真值 = 51.5µVrms)。

设计中采用的器件

器件 主要特性 链路 其他可能的器件
ADS9224R 16 位分辨率,SPI,3MSPS 采样速率,全差分输入,集成 2.5V 基准,双通道,同步采样,低延迟 具有内部基准电压和增强型 SPI 的 16 位、3MSPS、双通道、同步采样 SAR ADC 模数转换器 (ADC)
THS4551 150MHz,3.3nV ÷ √Hz 输入电压噪声,全差分放大器 低噪声精密 150MHz 全差分放大器 全差分放大器

主要文件链接

德州仪器 (TI),SBAC219 TINA 文件,软件支持