ZHCA890A December 2018 – September 2024 DAC80501 , DAC80508 , DAC8775
| 电源电压 (VCC) | DAC 输出电压 | 输出电流 | 错误 | 最大负载电阻 | 顺从电压 |
|---|---|---|---|---|---|
| 5V | 0V–2V | 0–100mA | <1% FSR | 45Ω | 4.5V |
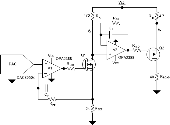
可编程高侧电流源为以接地为基准的负载提供可调节电流。第一个运算放大器级根据 DAC 输出电压设置基准电流。第二个运算放大器级用作电流镜,用于获取基准电流并调节从输出 PMOS 到负载的电流。RSET、RA 和 RB 根据 DAC 电压设置输出电流。元件 CCOMP、RISO 和 RFB 可提供补偿,以确保电路的稳定性。利用该电路的常见终端设备包括 PLC 模拟输出模块、现场变送器、数字万用表、打印机、光学模块、LED 驱动器和 EPOS。






当负载电阻为零时,Q2 的功率耗散达到最大:

确认 Q2 的额定功耗为该功率耗散值。
该电路设计示例针对 VCC 使用低电压电源。有些应用(如 4mA 至 20mA 电流环路)需要高电压电源来驱动大阻性负载。要修改此电流源以实现更高的电压电源,请选择高压、轨到轨输入/输出放大器(如 OPA192)。
| 器件 | 主要特性 | 链路 | 其他可能的器件 |
|---|---|---|---|
| DAC | |||
| DAC80501 | 具有 5ppm 内部基准的 16 位分辨率、1LSB INL、单通道、电压输出 DAC | 采用 WSON 封装、具有精密内部基准电压的真正 16 位、单通道、SPI/I2C、电压输出 DAC | 精密 DAC (≤10MSPS) |
| DAC80508 | 具有 5ppm 内部基准的 16 位分辨率、1LSB INL、八通道、电压输出 DAC | 具有精密内部基准电压的真正 16 位、8 通道、SPI、电压输出 DAC | 精密 DAC (≤10MSPS) |
| DAC8775 | 具有集成直流/直流转换器的 16 位分辨率、四通道、±10V、±24mA 电压和电流输出 DAC | 16 位四通道可编程电流输出和电压输出数模转换器 (DAC) | 精密 DAC (≤10MSPS) |
| 放大器 | |||
| OPA388 | 精密、零漂移、零交叉、轨到轨输入/输出、2.5V 至 5.5V 电源 | 单路、10MHz、CMOS、零温漂、零交叉、真 RRIO 精密运算放大器 | 运算放大器 |
| OPA192 | 精密、高电压、轨到轨输入/输出、4.5V 至 36V 电源 | 高电压、轨到轨输入/输出、5µV、0.2µV/°C、精密运算放大器 | 运算放大器 |
| TLV170 | 成本敏感型轨到轨输出、2.7V 至 36V 电源 | 适用于成本敏感型应用的单路、36V、1.2MHz、低功耗运算放大器 | 运算放大器 |
德州仪器 (TI),0V 至 2V、0mA 至 100mA、1% 满标度误差、高侧 V-I 转换器参考设计,TIPD102 概述
德州仪器 (TI),具有自适应电源管理功能、功耗低于 1W 的四通道模拟输出模块参考设计,TIPD215 概述
德州仪器 (TI),8 通道、16 位、200mA 电流输出 DAC 参考设计
德州仪器 (TI),SLAA867 的源文件,软件支持