SNVU628 February   2020 LM5155 , LM5155-Q1 , LM51551 , LM51551-Q1

 

  1.   LM5155EVM-SEPIC User's Guide
    1.     Trademarks
    2. 1 Features and Electrical Performance
      1. 1.1 Electrical Parameters
      2. 1.2 EVM Power Derating Curve
      3. 1.3 Terminals and Signal Test Points
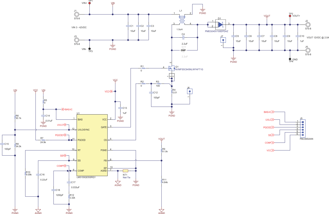
    3. 2 Application Schematic
    4. 3 EVM Picture
    5. 4 Test Setup and Procedure
      1. 4.1 Bench Setup
      2. 4.2 Test Equipment
      3. 4.3 Precautions
    6. 5 Test Data
      1. 5.1 Efficiency
      2. 5.2 Output Regulation
      3. 5.3 Typical Power Up
      4. 5.4 Output Ripple Voltage
      5. 5.5 Coupled Inductor Currents
      6. 5.6 Dynamic DIR Change
      7. 5.7 Step Load Response
      8. 5.8 Bode Plots
      9. 5.9 Overloading Hiccup Mode
    7. 6 Design Files
      1. 6.1 Schematics
      2. 6.2 Bill of Materials
      3. 6.3 Board Layout

Schematics

Schematic1_SNVU628.gifFigure 19. EVM Schematic