SNVA881 November   2019 LP87521-Q1 , LP87522-Q1 , LP87523-Q1 , LP87524-Q1 , LP87525-Q1 , LP87561-Q1 , LP87562-Q1 , LP87563-Q1 , LP87564-Q1 , LP87565-Q1

 

  1.   Stability Considerations for LP8756x-Q1 and LP8752x-Q1
    1.     Trademarks
    2. 1 Introduction
    3. 2 Stability Target
    4. 3 Use Cases
    5. 4 Measurements
      1. 4.1 Measurement Setup
      2. 4.2 Measurement Results
    6. 5 Simulations
      1. 5.1 Simulation Model
      2. 5.2 Simulation Results
    7. 6 Summary
    8. 7 References

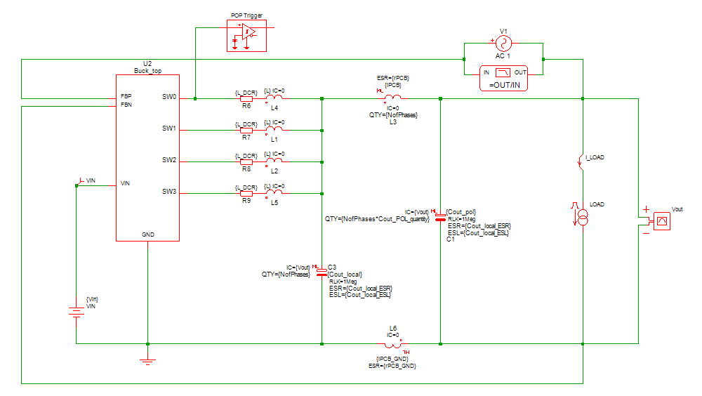
Simulation Model

Simulations were completed using the simulation model schematic in Figure 6. The simulation model is available here. The model includes parameters for phase configuration, input and output voltage, switching frequency, local capacitance, and point of load capacitance. The model also has some of the parasitics parametrized, including the equivalent series inductances and resistances of capacitors, DC resistances of inductors, and PCB parasitics. To change these parameters press F11 to open the command window where the parameters are listed in a text format. Parameters and their descriptions are in Table 7.

Table 7. Simulation parameters

Parameter Description
Vin Input voltage
Vout Target output voltage
stepLow Initial current in transient analysis
stepHigh Pulse current in transient analysis
riseTime Rise time of the pulse current
fallTime Fall time of the pulse current
swFreq Switching frequency
NofPhases Phase count
Cout_local Local capacitance per phase
Cout_local_ESR Equivalent series resistance (ESR) of a local capacitor
Cout_local_ESL Equivalent series inductance (ESL) of a local capacitor
Cout_local_shunt Shunt resistance of local capacitor's ESL
Cout_POL Point of load (POL) capacitance per phase
Cout_POL_ESR Equivalent series resistance (ESR) of a POL capacitor
Cout_POL_ESL Equivalent series inductance (ESL) of a POL capacitor
Cout_POL_quantity POL capacitor quantity per phase
Cout_POL_shunt Shunt resistance of POL capacitor's ESL
L Inductor per phase
L_DCR Inductor's DC resistance
rPCB Parasitic resistance from PCB
lPCB Parasitic inductance from PCB
rPCB_GND Parasitic resistance from PCB ground plane
lPCB_GND Parasitic inductance from PCB ground plane

The capacitor parameters should be chosen according to the capacitance needed per phase. The simulation model provides Bode plot and step load transient simulation results when using the default simulation configuration. The step load parameters can be configured by double clicking the LOAD current waveform generator. The default configuration is step load of 1 A - 3 A - 1 A.

snva881_simulation_schematic.gifFigure 6. Simulation schematic