SLVAEJ1 January   2020 TPS25830-Q1 , TPS25830A-Q1 , TPS25831-Q1 , TPS25832-Q1 , TPS25833-Q1 , TPS25840-Q1 , TPS25842-Q1

 

  1.   Loop Characteristic Evaluation and Optimization of TPS2583x-Q1
    1. 1 Introduction
      1. 1.1 Loop Introduction of TPS2583x-Q1
    2. 2 Loop Test Method of TPS2583x-Q1
      1. 2.1 Test the Loop Characteristics Without Cable Compensation Function
      2. 2.2 Evaluating Loop Characteristics With Cable Compensation Function
    3. 3 How to improve the loop characteristic of TPS2583x-Q1
    4. 4 Summary
    5. 5 References

Loop Introduction of TPS2583x-Q1

TPS2583x-Q1 integrated a wide Vin buck DCDC to generate 5 V output. It is no different from the normal DCDC when it is without the cable compensation function (no Rsns, Rimon=0), as shown in Figure 1.

figure1.pngFigure 1. TPS2583x-Q1 System Without Cable Compensation Function

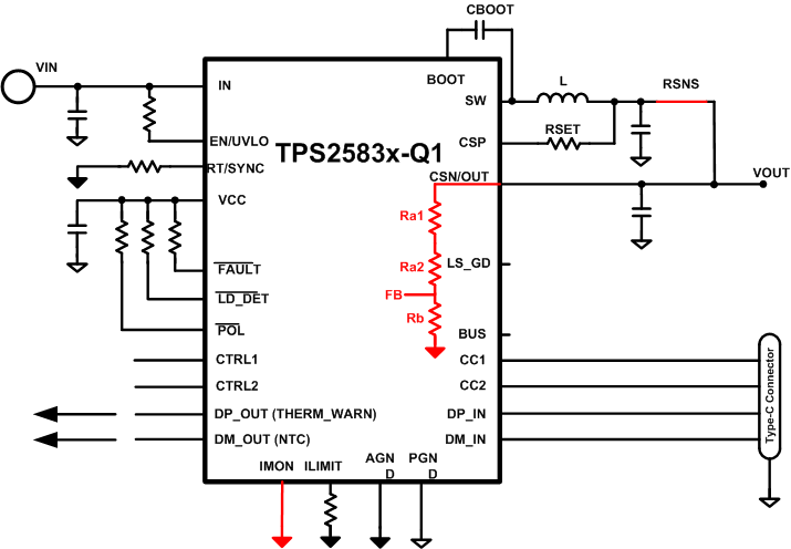
When it uses the cable compensation function, as shown in Figure 2, it adds another current feedback loop.

figure2.pngFigure 2. TPS2583x-Q1 System With Cable Compensation Function