SLUAA61B September   2022  – November 2022 UCC27282-Q1 , UCC27284-Q1

 

  1. 1Functional Safety FIT Rate, FMD and Pin FMA
    1. 1.1 Overview
    2. 1.2 Functional Safety Failure In Time (FIT) Rates
      1. 1.2.1 SOIC Package
        1. 1.2.1.1 Failure Mode Distribution (FMD)
      2. 1.2.2 VSON Package
        1. 1.2.2.1 Failure Mode Distribution (FMD)
    3. 1.3 Pin Failure Mode Analysis (Pin FMA)
      1. 1.3.1 SOIC Package
      2. 1.3.2 VSON Package
  2. 2Revision History

Overview

This document contains information for UCC27282-Q1 UCC27284-Q1(SOIC and VSON package) to aid in a functional safety system design. Information provided are:

  • Functional Safety Failure In Time (FIT) rates of the semiconductor component estimated by the application of industry reliability standards
  • Pin failure mode analysis (Pin FMA)

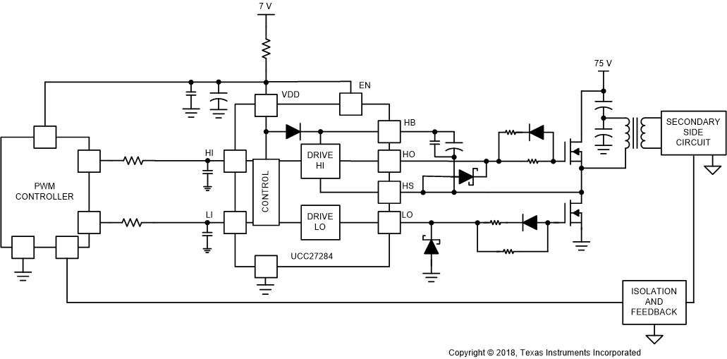
Figure 1-1 shows the device functional block diagram for reference.

GUID-3CD8C024-9BD8-488C-837C-A73970D53D9D-low.gif Figure 1-1 UCC27282-Q1 application Block diagram
GUID-FE3E6CD6-8AD5-4B0C-8BC5-2DBA1EE12E07-low.gif Figure 1-2 UCC27284-Q1 application Block diagram

UCC27282-Q1 UCC27284-Q1 were developed using a quality-managed development process, but was not developed in accordance with the IEC 61508 or ISO 26262 standards.