SLOU514 June   2021 INA254

 

  1.   Trademarks
  2. 1General Texas Instruments High Voltage Evaluation (TI HV EVM) User Safety Guidelines
  3. 2Overview
    1. 2.1 Kit Contents
    2. 2.2 Related Documentation From Texas Instruments
  4. 3Hardware
    1. 3.1 Theory of Operation
    2. 3.2 Features
    3. 3.3 Quick Start Setup
    4. 3.4 Current Input
  5. 4Schematics, PCB Layout, and Bill of Materials
    1. 4.1 Schematic
    2. 4.2 Layout
    3. 4.3 Bill of Material

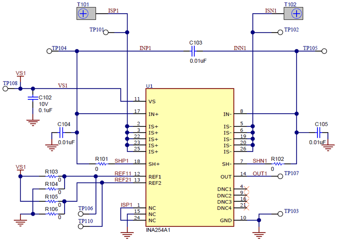
Schematic

Figure 4-1 shows the complete schematic of the INA254Ax test board. The functional pins are accessed through test points. The IS+ and IS– pins are shorted to VIN+ and VIN– using 0-Ω resistors, respectively. The reference pins are in the split supply configuration through installed 0-Ω resistors Rx03 and Rx06the schematic of the EVM.

GUID-20210616-CA0I-02FG-6X5X-5PBKMN4PJSZV-low.gif Figure 4-1 INA254EVM Schematic