SLLA590 May   2022 THVD8000 , THVD8010

 

  1.   Abstract
  2.   Trademarks
  3. 1Introduction
  4. 2THVD80x0 Devices Theory of Operation and Limitations of Use
    1. 2.1 Overview and Similarities between Standard RS-485 Transceivers and THVD80xo Devices
    2. 2.2 Differences between Standard RS-485 Transceivers and THVD8000/8010
    3. 2.3 Standard Approach to Using THVD80xo Devices to Communicate over Power Lines
    4. 2.4 Drawbacks to Standard Approach with Higher Voltage Systems
  5. 3Integration of Line Driver with THVD80x0 Devices to Drive Low Impedance Loads
    1. 3.1 Overcoming Drive Strength Requirement with A Line Driver Amplifier
    2. 3.2 Modification to Typical System Signal Chain Path Through Integration of Line Driver
  6. 4High Voltage Interface and Communication Interface Power Supply
    1. 4.1 Line Driver Output and Input RX signal Protection Circuit
    2. 4.2 High-Voltage Interface
    3. 4.3 Receive Path Optional Bandpass
  7. 5System Level View and Relation to Higher Voltage Implementations
    1. 5.1 Powering the Powerline Communication System
    2. 5.2 System Overview with Selected Test Results
    3. 5.3 Changes to Design for Higher Voltage AC or DC Applications
  8. 6Summary
  9. 7References

System Overview with Selected Test Results

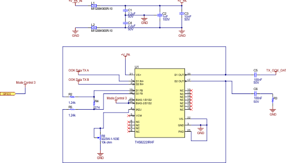
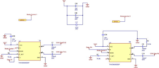
With the system fully explained it is time to look at how all these parts mesh together as well as look at some test data from a couple different implementations of these designs. Figure 5-1, Figure 5-2, Figure 5-3, and Figure 5-4 show the schematics of the THVD8000 (TX/RX), line driver interface, protection/filtering/high voltage interface, and the power tree respectively.

GUID-20220513-SS0I-Q79X-QFR2-LGHK11LQFF4L-low.gifFigure 5-1 THVD8000 Schematic
GUID-20220513-SS0I-TDBQ-XTDN-9PNZ5KFHZCJS-low.gifFigure 5-2 THS6222 Schematic
GUID-20220513-SS0I-1BRQ-KS07-FDQJZZV5JPR4-low.gifFigure 5-3 Protection/Bandpass/HV Interface Schematic
GUID-20220513-SS0I-F7LL-Q0CD-4SXHQSZC5H6J-low.gifFigure 5-4 Power Tree Schematic
Table 5-1 High AC Voltage Interface Components
Component PN#Comment
750510476Werth Elektronik transformer
C4AQSBU4150A1XJ1.5uF | 1.5kV Capacitor KEMET

This application uses a data rate of 2KHz, 110VAC line, modulation frequency of 125 KHz, a 16 V power supply for the THS6222 (±8 V), and a 3.3 V power supply for MCU and THVD8000. Test results are shown in Figure 5-5 through Figure 5-9 where TX and RX are the input/output of the THVD8000 respectively.

GUID-20220513-SS0I-VJCX-VZVX-GZPTNSCQ6MGJ-low.pngFigure 5-5 THVD8000 RX and TX signals; THS6222 Transmitting Signals
GUID-20220513-SS0I-TXVJ-FSQ9-WMLR0JGFRWG9-low.pngFigure 5-6 THVD8000 RX and TX signals; THS6222 Transmitting Signals - Zoomed Out
GUID-20220513-SS0I-B9BF-XZN9-RTHZVBRRGTMC-low.pngFigure 5-7 TX/RX data Overlaid on VAC Signal
GUID-20220513-SS0I-KGPC-LVTN-15DC9DCBBCDC-low.pngFigure 5-8 TX/RX data Overlaid on VAC Signal Zoomed In
GUID-20220513-SS0I-9X70-GVGS-X1BL4WQGZJGT-low.pngFigure 5-9 THVD8000 RX Signal on "A" Pin