SLAK033 December   2024 DAC121S101-SEP

 

  1.   1
  2.   Abstract
  3.   Trademarks
  4. 1Overview
  5. 2SEE Mechanisms
  6. 3Test Device and Test Board Information
  7. 4Irradiation Facility and Setup
  8. 5Single-Event Latch-Up Results
  9. 6Summary
  10. 7Confidence Interval Calculations
  11. 8References

SEE Mechanisms

The primary single-event effect (SEE) event of interest in the DAC121S101-SEP is the destructive single-event latch-up (SEL). From a risk and impact point-of-view, the occurrence of an SEL is potentially the most destructive SEE event and the biggest concern for space applications. The CMOS7 process node was used for the DAC121S101-SEP. CMOS circuitry introduces a potential for SEL susceptibility. SEL can occur if excess current injection caused by the passage of an energetic ion is high enough to trigger the formation of a parasitic cross-coupled PNP and NPN bipolar structure (formed between the p-sub and n-well and n+ and p+ contacts). The parasitic bipolar structure initiated by a single-event creates a high-conductance path (inducing a steady-state current that is typically orders-of-magnitude higher than the normal operating current) between power and ground that persists (is latched) until power is removed or until the device is destroyed by the high-current state. The process modifications applied for SEL-mitigation were sufficient as the DAC121S101-SEP exhibited no SEL with heavy-ions up to a of LETEFF = 43 MeV-cm2/mg at a fluence upto 1.5 x 107 ions/cm2 and a chip temperature of 125°C.

This study was performed to evaluate the SEL effects with a bias voltage of 5.5V on VA. Heavy ions with LETEFF = 43 MeV-cm2/mg were used to irradiate the devices. Flux of 105 ions/s-cm2 and fluence upto 1.5 x 107 ions/cm2 were used during the exposure at 125°C temperature.

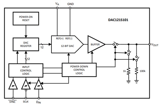
Figure 2-1 shows a functional block diagram for this device.

 Functional Block Diagram of the DAC121S101-SEPFigure 2-1 Functional Block Diagram of the DAC121S101-SEP