SBAU401 August   2022

 

  1.   DAC82002EVM
  2.   Trademarks
  3. 1Overview
    1. 1.1 Kit Contents
    2. 1.2 Related Documentation from Texas Instruments
  4. 2System Setup
    1. 2.1 Software Setup
      1. 2.1.1 Operating Systems
      2. 2.1.2 Software Installation
    2. 2.2 Hardware Setup
      1. 2.2.1 Electrostatic Discharge Caution
      2. 2.2.2 Power Configurations and Jumper Settings
      3. 2.2.3 Connecting the Hardware
  5. 3Detailed Description
    1. 3.1 Hardware Description
      1. 3.1.1 Theory of Operation
        1. 3.1.1.1 Signal Definitions
        2. 3.1.1.2 Buffer Customization
    2. 3.2 Software Description
      1. 3.2.1 Starting the Software
      2. 3.2.2 Software Features
        1. 3.2.2.1 Low Level Configuration Page
  6. 4Schematic, PCB Layout, and Bill of Materials
    1. 4.1 Schematic
    2. 4.2 PCB Layout
    3. 4.3 Bill of Materials

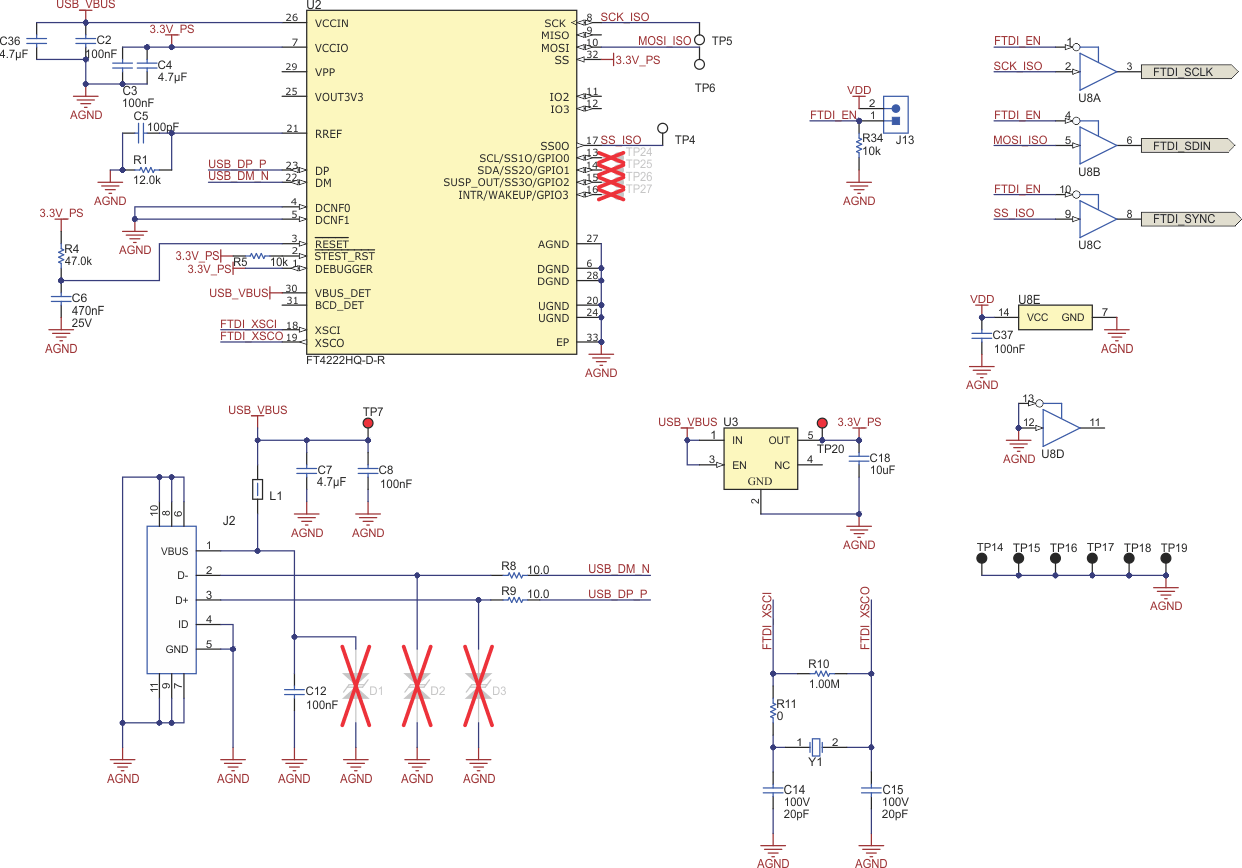
Schematic

GUID-20220728-SS0I-7C8J-FLJD-D7GLWMPDPKZV-low.gif Figure 4-1 DAC82002EVM Schematic Page 1
GUID-20220728-SS0I-JVG9-5WPM-ZXDZVPVB1TVX-low.gif Figure 4-2 DAC82002EVM Schematic Page 2
GUID-20220728-SS0I-VMMX-WJCX-HKXZ9L6D2D5P-low.gif Figure 4-3 DAC82002EVM Schematic Page 3