SBAU279 October   2020 ADS7038-Q1

 

  1.   Trademarks
  2. 1Introduction
  3. 2ADS7038Q1EVM-PDK Overview
    1. 2.1 Connections to Input Channels
    2. 2.2 Digital Interface
    3. 2.3 ADS7038Q1EVM-PDK PAMBoard Interface
    4. 2.4 Power Supplies
  4. 3ADS7038Q1EVM-PDK Initial Setup
    1. 3.1 EVM Plug-In Hardware Setup Instructions
    2. 3.2 The ADS7038 GUI Online and TI Cloud Agent Application Installation
    3. 3.3 ADS7038Q1EVM-PDK GUI Overview
      1. 3.3.1 ADS7038Q1EVM-PDK GUI Landing Page
      2. 3.3.2 ADS7038 Functional Configuration
        1. 3.3.2.1 Device Mode Configuration
        2. 3.3.2.2 Channel Selection
        3. 3.3.2.3 Channel Configuration
          1. 3.3.2.3.1 Input Channel Configuration
          2. 3.3.2.3.2 Output Channel Configuration
          3. 3.3.2.3.3 Alert Configuration
        4. 3.3.2.4 Averaging & Statistics
        5. 3.3.2.5 Cyclic Redundancy Check (CRC)
      3. 3.3.3 Data Capture Tab
        1. 3.3.3.1 Analog Input Data Capture Features
          1. 3.3.3.1.1 Time Domain Display
          2. 3.3.3.1.2 FFT
          3. 3.3.3.1.3 Histogram Display
      4. 3.3.4 Digital Input Page
      5. 3.3.5 Register Map
  5. 4Input Signal-Conditioning Circuitry on the ADS7038Q1EVM
  6. 5Bill of Materials, Printed Circuit Board Layout, and Schematics
    1. 5.1 Bill of Materials
    2. 5.2 PCB Layout
    3. 5.3 Schematics

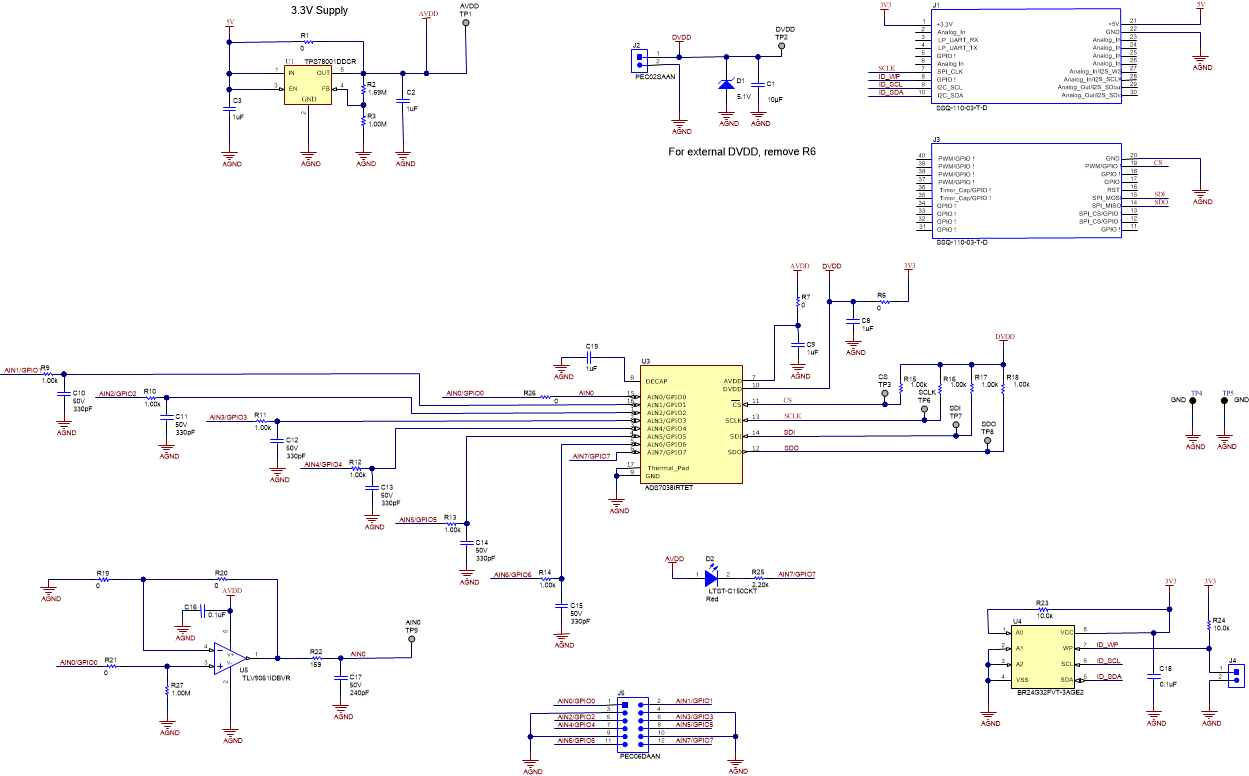
Schematics

Figure 5-2 illustrates the ADS7038Q1EVM-PDK schematics.

GUID-20201008-CA0I-PMHL-L1W3-RF4RQ6ZXB8TW-low.gifFigure 5-2 ADS7038Q1EVM-PDK Schematics.