SBOS343D September   2007  – October 2015 VCA822

PRODUCTION DATA.  

  1. Features
  2. Applications
  3. Description
  4. Revision History
  5. Device Comparison Table
  6. Pin Configuration and Functions
  7. Specifications
    1. 7.1  Absolute Maximum Ratings
    2. 7.2  ESD Ratings
    3. 7.3  Recommended Operating Conditions
    4. 7.4  Thermal Information
    5. 7.5  Electrical Characteristics: VS = ±5 V
    6. 7.6  Typical Characteristics: VS = ±5 V, DC Parameters
    7. 7.7  Typical Characteristics: VS = ±5 V, DC and Power-Supply Parameters
    8. 7.8  Typical Characteristics: VS = ±5 V, AVMAX = +2 V/V
    9. 7.9  Typical Characteristics: VS = ±5 V, AVMAX = +10 V/V
    10. 7.10 Typical Characteristics: VS = ±5 V, AVMAX = +100 V/V
  8. Parameter Measurement Information
  9. Detailed Description
    1. 9.1 Overview
    2. 9.2 Feature Description
    3. 9.3 Device Functional Modes
      1. 9.3.1 Maximum Gain of Operation
      2. 9.3.2 Output Current and Voltage
      3. 9.3.3 Input Voltage Dynamic Range
      4. 9.3.4 Output Voltage Dynamic Range
      5. 9.3.5 Bandwidth
      6. 9.3.6 Offset Adjustment
      7. 9.3.7 Noise
      8. 9.3.8 Input and ESD Protection
  10. 10Application and Implementation
    1. 10.1 Application Information
      1. 10.1.1 Design-In Tools
        1. 10.1.1.1 Demonstration Boards
        2. 10.1.1.2 Macromodels and Applications Support
        3. 10.1.1.3 Operating Suggestions
        4. 10.1.1.4 Package Considerations
    2. 10.2 Typical Applications
      1. 10.2.1 Wideband Variable Gain Amplifier Operation Application
        1. 10.2.1.1 Design Requirements
        2. 10.2.1.2 Detailed Design Procedure
        3. 10.2.1.3 Application Curve
      2. 10.2.2 Four-Quadrant Multiplier Application
        1. 10.2.2.1 Design Requirements
        2. 10.2.2.2 Detailed Design Procedure
        3. 10.2.2.3 Application Curves
      3. 10.2.3 Difference Amplifier Application
        1. 10.2.3.1 Design Requirements
        2. 10.2.3.2 Detailed Design Procedure
        3. 10.2.3.3 Application Curve
      4. 10.2.4 Differential Equalizer Application
        1. 10.2.4.1 Design Requirements
        2. 10.2.4.2 Detailed Design Procedure
        3. 10.2.4.3 Application Curve
      5. 10.2.5 Differential Cable Equalizer Application
        1. 10.2.5.1 Design Requirements
        2. 10.2.5.2 Detailed Design Procedure
        3. 10.2.5.3 Application Curve
      6. 10.2.6 Voltage-Controlled Low-Pass Filter Application
        1. 10.2.6.1 Design Requirements
        2. 10.2.6.2 Detailed Design Procedure
        3. 10.2.6.3 Application Curve
    3. 10.3 System Examples
  11. 11Power Supply Recommendations
  12. 12Layout
    1. 12.1 Layout Guidelines
    2. 12.2 Layout Example
    3. 12.3 Thermal Considerations
  13. 13Device and Documentation Support
    1. 13.1 Device Support
      1. 13.1.1 Third-Party Products Disclaimer
    2. 13.2 Community Resources
    3. 13.3 Trademarks
    4. 13.4 Electrostatic Discharge Caution
    5. 13.5 Glossary
  14. 14Mechanical, Packaging, and Orderable Information

封装选项

机械数据 (封装 | 引脚)
散热焊盘机械数据 (封装 | 引脚)
订购信息

10 Application and Implementation

NOTE

Information in the following applications sections is not part of the TI component specification, and TI does not warrant its accuracy or completeness. TI’s customers are responsible for determining suitability of components for their purposes. Customers should validate and test their design implementation to confirm system functionality.

10.1 Application Information

The VCA822 has flexible maximum gain which is set by the Rf and Rg resistors shown in Parameter Measurement Information. The maximum gain is equal to 2x (Rf / Rg). This gain is achieved with a 2-V voltage on the gain adjust pin VG. As the voltage decreases on the VG pin, the gain decreases in a linear in dB fashion with over 40 dB of gain range from 2-V to 0-V control voltage.

10.1.1 Design-In Tools

10.1.1.1 Demonstration Boards

Two printed circuit boards (PCBs) are available to assist in the initial evaluation of circuit performance using the VCA822 device in the two package options. Both of these are offered from ti.com as unpopulated PCBs, delivered with a user's guide. The summary information for these fixtures is shown in Table 1.

Table 1. EVM Ordering Information

PRODUCT PACKAGE BOARD PART NUMBER LITERATURE NUMBER
VCA822ID SOIC-14 DEM-VCA-SO-1B SBOU050
VCA822IDGS MSOP-10 DEM-VCA-MSOP-1A SBOU051

The demonstration fixtures can be requested at the TI's web site through the VCA822 device product folder.

10.1.1.2 Macromodels and Applications Support

Computer simulation of circuit performance using SPICE is often useful when analyzing the performance of analog circuits and systems. This principle is particularly true for video and RF amplifier circuits where parasitic capacitance and inductance can play a major role in circuit performance. A SPICE model for the VCA822 device is available through the TI web page. The applications group is also available for design assistance. The models available from TI predict typical small-signal ac performance, transient steps, dc performance, and noise under a wide variety of operating conditions. The models include the noise terms found in the electrical specifications of the relevant product data sheet.

10.1.1.3 Operating Suggestions

Operating the VCA822 device optimally for a specific application requires trade-offs between bandwidth, input dynamic range and the maximum input voltage, the maximum gain of operation and gain, output dynamic range and the maximum input voltage, the package used, loading, and layout and bypass recommendations. The Typical Characteristics have been defined to cover as much ground as possible to describe the VCA822 device operation. There are four sections in the Typical Characteristics:

Where the Typical Characteristics describe the actual performance that can be achieved by using the amplifier properly, the following sections describe in detail the trade-offs needed to achieve this level of performance.

10.1.1.4 Package Considerations

The VCA822 device is available in both SOIC-14 and MSOP-10 packages. Each package has, for the different gains used in the typical characteristics, different values of RF and RG to achieve the same performance detailed in Electrical Characteristics: VS = ±5 V.

Figure 73 shows a test gain circuit for the VCA822 device. Table 2 lists the recommended configuration for the SOIC-14 and MSOP-10 package.

Table 2. SOIC-14 and MSOP-10 RF and RG Configurations

G = 2 G = 10 G = 100
RF 1.33 kΩ 1 kΩ 845 Ω
RG 1.33 kΩ 200 Ω 16.9 Ω

There are no differences between the packages in the recommended values for the gain and feedback resistors. However, the bandwidth for the VCA822IDGS (MSOP-10 package) is lower than the bandwidth for the VCA822ID (SOIC-14 package). This difference is true for all gains, but especially true for gains greater than 5 V/V, as can be seen in Figure 75 and Figure 76.

NOTE

The scale must be changed to a linear scale to view the details.

VCA822 ai_so14_bos343.gif Figure 75. SOIC-14 Recommended RF and RG vs AVMAX
VCA822 ai_msop10_bos343.gif Figure 76. MSOP-10 Recommended RF and RG vs AVMAX

10.2 Typical Applications

10.2.1 Wideband Variable Gain Amplifier Operation Application

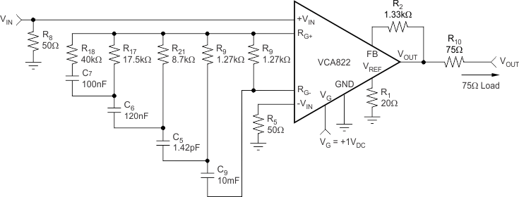
VCA822 ai_bipolar_bos343.gif Figure 77. DC-Coupled, AVMAX = +10 V/V, Bipolar Supply Specification and Test Circuit

10.2.1.1 Design Requirements

The design shown in Figure 77 requires a single-ended input, continuously variable gain control and a single-ended output. This configuration is used to achieve the best performance with a bipolar supply. This circuit also requires a maximum gain of 10 V/V and low noise.

10.2.1.2 Detailed Design Procedure

The VCA822 device provides an exceptional combination of high output power capability with a wideband, greater than 40-dB gain adjust range, linear in V/V variable gain amplifier. The input stage of the VCA822 device places the transconductance element between two input buffers, using the output currents as the forward signal. As the differential input voltage rises, a signal current is generated through the gain element. This current is then mirrored and gained by a factor of two before reaching the multiplier. The other input of the multiplier is the voltage gain control pin, VG. Depending on the voltage present on VG, up to two times the gain current is provided to the transimpedance output stage. The transimpedance output stage is a current-feedback amplifier providing high output current capability and high slew rate, 1700 V/μs. This exceptional full-power performance comes at the price of a relatively high quiescent current (36 mA), but a low input voltage noise for this type of architecture (8.2 nV/√Hz).

Figure 77 shows the dc-coupled, gain of +10 V/V, dual power-supply circuit used as the basis of the ±5 V Electrical Characteristics: VS = ±5 V and Typical Characteristics: VS = ±5 V, DC Parameters. For test purposes, the input impedance is set to 50 Ω with a resistor to ground and the output impedance is set to 50 Ω with a series output resistor. Voltage swings reported in Electrical Characteristics: VS = ±5 V are taken directly at the input and output pins, while output power (dBm) is at the matched 50-Ω load. For the circuit in Figure 77, the total effective load is 100 Ω ∥ 1 kΩ.

NOTE

For the SOIC-14 package, there is a voltage reference pin, VREF (pin 9). For the SOIC-14 package, this pin must be connected to ground through a 20-Ω resistor in order to avoid possible oscillations of the output stage. In the MSOP-10 package, this pin is internally connected and does not require such precaution. An X2Y® capacitor has been used for power-supply bypassing. The combination of low inductance, high resonance frequency, and integration of three capacitors in one package (two capacitors to ground and one across the supplies) of this capacitor enables to achieve the low second-harmonic distortion reported in Electrical Characteristics: VS = ±5 V.

More information on how the VCA822 device operates can be found in the Operating Suggestions section.

10.2.1.3 Application Curve

VCA822 tc_av2_frq_resp_sm_bos343.gif Figure 78. Small-Signal Frequency Response
VCA822 tc_av2_g-gctrl_bos343.gif Figure 79. Gain vs Gain Control Voltage

10.2.2 Four-Quadrant Multiplier Application

VCA822 ai_multiplex_bos343.gif Figure 80. Four-Quadrant Multiplier Circuit

10.2.2.1 Design Requirements

A multiplier requires two inputs, one for the X input and one for the Y input. The output of the multiplier circuit is in the form of VOUT = aVin1 × bVin2 : where a and b are real numbers and should not be negative. For four quadrant operation both positive and negative inputs must be supported on the X and Y inputs.

10.2.2.2 Detailed Design Procedure

A four-quadrant multiplier can easily be implemented using the VCA822. By placing a resistor between FB and VIN, the transfer function depends upon both VIN and VG, as shown in Equation 5.

Equation 5. VCA822 q_vo_trans_bos343.gif

Setting R1 to equal RG, the term that depends only on VIN drops out of the equation, leaving only the term that depends on both VG and VIN. VOUT then follows Equation 6.

Equation 6. VCA822 q_vo_vgvin_bos343.gif

The behavior of this circuit is illustrated in Figure 81. Keeping the input amplitude of a 1MHz signal constant and varying the VG voltage (100kHz, 2VPP) gives the modulated output voltage shown in Figure 81.

10.2.2.3 Application Curves

VCA822 ai_mod_out_4quad_bos343.gif Figure 81. Modulated Output Signal of the Four-Quadrant Multiplexer Circuit

10.2.3 Difference Amplifier Application

VCA822 ai_diff_amp_bos343.gif Figure 82. Difference Amplifier

10.2.3.1 Design Requirements

For a difference amplifier, the design requirements are differential voltage gain, common mode rejection, and load drive capability. This circuit delivers differential gain of 2* (Rf/Rg), and CMRR as shown in Figure 83.

10.2.3.2 Detailed Design Procedure

Because both inputs of the VCA822 device are high-impedance, a difference amplifier can be implemented without any major problem. This implementation is shown in Figure 82. This circuit provides excellent common-mode rejection ratio (CMRR) as long as the input is within the CMRR range of –2.1 V to +1.6 V. Note that this circuit does not make use of the gain control pin, VG. Also, it is recommended to choose RS such that the pole formed by RS and the parasitic input capacitance does not limit the bandwidth of the circuit. The common-mode rejection ratio for this circuit implemented in a gain of +10 V/V for VG = +1 V is shown in Figure 83. Note that because the gain control voltage is fixed and is normally set to +1 V, the feedback element can be reduced in order to increase the bandwidth. When reducing the feedback element make sure that the VCA822 device is not limited by common-mode input voltage, the current flowing through RG, or any other limitation described in this data sheet.

10.2.3.3 Application Curve

VCA822 ai_cmrr_bos343.gif Figure 83. Common-Mode Rejection Ratio

10.2.4 Differential Equalizer Application

VCA822 ai_diff_equal_bos343.gif Figure 84. Differential Equalizer

10.2.4.1 Design Requirements

Signals that travel over a length of cable experience an attenuation that is proportional to the square root of the frequency. For this reason, a fixed bandwidth amplifier will not restore the original signal. To replicate the original signal, the higher frequency signal components require more gain. The circuit in Figure 84 has one stage of frequency shaping to help restore a signal transmitted along a cable. If needed, additional frequency shaping stages can be added as shown in Figure 85.

10.2.4.2 Detailed Design Procedure

If the application requires frequency shaping (the transition from one gain to another), the VCA822 device can be used advantageously because its architecture allows the application to isolate the input from the gain setting elements. Figure 84 shows an implementation of such a configuration. The transfer function is shown in Equation 7.

Equation 7. VCA822 q_g_2_rfrg_bos343.gif

This transfer function has one pole, P1 (located at RGC1), and one zero, Z1 (located at R1C1). When equalizing an RC load, RL and CL, compensate the pole added by the load located at RLCL with the zero Z1. Knowing RL, CL, and RG allows the user to select C1 as a first step and then calculate R1. Using RL = 75 Ω, CL = 100 pF and wanting the VCA822 device to operate at a gain of +2V/V, which gives RF = RG = 1.33 kΩ, allows the user to select C1 = 5 pF to ensure a positive value for the resistor R1. With all these values known, R1 can be calculated to be 170 Ω. The frequency response for both the initial, unequalized frequency response and the resulting equalized frequency response are shown in Figure 85.

10.2.4.3 Application Curve

VCA822 ai_diff_rc_bos343.gif Figure 85. Differential Equalization of an RC Load

10.2.5 Differential Cable Equalizer Application

VCA822 ai_diff_cable_bos343.gif Figure 86. Differential Cable Equalizer

10.2.5.1 Design Requirements

Signals that travel over a length of cable experience an attenuation that is proportional to the square root of the frequency. For this reason, a fixed bandwidth amplifier will not restore the original signal. To replicate the original signal, the higher frequency signal components require more gain. The circuit in Figure 86 has multiple stages of frequency shaping to help restore a signal transmitted along a cable. This circuit is similar to the one shown in Figure 84, but is much more accurate in replicating the 1/(sqrt(f)) frequency response shape.

10.2.5.2 Detailed Design Procedure

A differential cable equalizer can easily be implemented using the VCA822. An example of a cable equalization for 100 feet of Belden Cable 1694F is illustrated in Figure 86, with the result for this implementation shown in Figure 87. This implementation has a maximum error of 0.2dB from dc to 40MHz.

10.2.5.3 Application Curve

VCA822 ai_cable-g_bos343.gif Figure 87. Cable Attenuation versus Equalizer Gain

NOTE

This implementation shows the cable attenuation side-by-side with the equalization in the same plot. For a given frequency, the equalization function realized with the VCA822 device matches the cable attenuation. The circuit in Figure 86 is a driver circuit. To implement a receiver circuit, the signal is received differentially between the +VIN and –VIN inputs.

10.2.6 Voltage-Controlled Low-Pass Filter Application

VCA822 ai_lo_pass_filt_bos343.gif Figure 88. Voltage-Control Low-Pass Filter

10.2.6.1 Design Requirements

A low pass filter should be DC coupled and should only pass frequencies up to the cut off frequency. A good filter provides increasing attenuation as the frequency increases above the cutoff frequency as well as a flat frequency response over the range of frequencies below the cutoff frequency. Passive filters have the limitation of a fixed cutoff frequency unless variable capacitors or inductors are used. This circuit uses the variable gain of the VCA822 to provide an electronically controlled cutoff frequency.

10.2.6.2 Detailed Design Procedure

In the circuit of Figure 88, the VCA822 device serves as the variable-gain element of a voltage-controlled low-pass filter. This section discusses how this implementation expands the circuit voltage swing capability over that normally achieved with the equivalent multiplier implementation. The circuit control voltage, VG, is calculated as according to the simplified relationship in Equation 8:

Equation 8. VCA822 q_vo_vi_bos343.gif

The response control results from amplification of the feedback voltage applied to R2. First, consider the case where the VCA822 device produces G = 1V/V. Then this circuit performs as if the amplifier were replaced by a short circuit. Visually replacing the amplifier by a short leaves a simple voltage-feedback amplifier with a feedback resistor bypassed by a capacitor. Replacing this gain with a variable gain, G, the pole can be written as shown in Equation 9:

Equation 9. VCA822 q_f8_bos343.gif

Because the VCA822 device is most linear in the midrange, the median of the adjustable pole should be set at VG = 0V (see Figure 79, Figure 42, Figure 63, and Equation 10). Selecting R1 = R2 = 332 Ω, and targeting a median frequency of 10 MHz, the capacitance (C) is 24 pF. Because the OPA690 was selected for the circuit of Figure 88, and in order to limit peaking in the OPA690 frequency response, a capacitor equal to C was added on the inverting mode to ground. This architecture has the effect of setting the high-frequency noise gain of the OPA690 to +2 V/V, ensuring stability and providing flat frequency response.

Equation 10. VCA822 q_n0p8v_bos343.gif

Once the median frequency is set, the maximum and minimum frequencies can be determined by using VG = –0.8V and VG = +0.8 V in the gain equation of Equation 11. Note that this is a first-order analysis and does not take into consideration the open-loop gain limitation of the OPA690.

Equation 11. VCA822 q_g_2rf_rg_bos343.gif

With the components shown, the circuit provides a linear variation of the low-pass cutoff from 2MHz to 20MHz, using –1V ≤ VG ≤ +1V. Practical evaluation shows that this circuit works from 8 MHz to 16 MHz with –0.8V < VG < +0.8 V, as shown in Figure 89.

10.2.6.3 Application Curve

VCA822 ai_g-frq_limit_bos343.gif Figure 89. VCA822 as a Voltage-Control, Low-Pass Filter

10.3 System Examples

VCA822 ai_simple_noise_bos343.gif Figure 90. Simple Noise Model
VCA822 ai_in_out_adj_bos343.gif Figure 91. Adjusting the Input and Output Voltage Sources
VCA822 ai_full_noise_bos407.gif Figure 92. Full Noise Model