ZHCSK44G December   2009  – November 2022 UCC28C40-Q1 , UCC28C41-Q1 , UCC28C42-Q1 , UCC28C43-Q1 , UCC28C44-Q1 , UCC28C45-Q1

PRODUCTION DATA  

  1. 特性
  2. 应用
  3. 说明
  4. Revision History
  5. Device Comparison Table
  6. Pin Configuration and Functions
  7. Specifications
    1. 7.1 Absolute Maximum Ratings
    2. 7.2 ESD Ratings
    3. 7.3 Recommended Operating Conditions
    4. 7.4 Thermal Information
    5. 7.5 Electrical Characteristics
    6. 7.6 Typical Characteristics
  8. Detailed Description
    1. 8.1 Overview
    2. 8.2 Functional Block Diagram
    3. 8.3 Feature Description
      1. 8.3.1  Detailed Pin Description
        1. 8.3.1.1 COMP
        2. 8.3.1.2 FB
        3. 8.3.1.3 CS
        4. 8.3.1.4 RT/CT
        5. 8.3.1.5 GND
        6. 8.3.1.6 OUT
        7. 8.3.1.7 VDD
        8. 8.3.1.8 VREF
      2. 8.3.2  Undervoltage Lockout
      3. 8.3.3  ±1% Internal Reference Voltage
      4. 8.3.4  Current Sense and Overcurrent Limit
      5. 8.3.5  Reduced-Discharge Current Variation
      6. 8.3.6  Oscillator Synchronization
      7. 8.3.7  Soft Start
      8. 8.3.8  Enable and Disable
      9. 8.3.9  Slope Compensation
      10. 8.3.10 Voltage Mode
    4. 8.4 Device Functional Modes
      1. 8.4.1 Normal Operation
      2. 8.4.2 UVLO Mode
  9. Application and Implementation
    1. 9.1 Application Information
    2. 9.2 Typical Application
      1. 9.2.1 Design Requirements
      2. 9.2.2 Detailed Design Procedure
        1. 9.2.2.1  Custom Design With WEBENCH® Tools
        2. 9.2.2.2  Input Bulk Capacitor and Minimum Bulk Voltage
        3. 9.2.2.3  Transformer Turns Ratio and Maximum Duty CycleG
        4. 9.2.2.4  Transformer Inductance and Peak Currents
        5. 9.2.2.5  Output Capacitor
        6. 9.2.2.6  Current Sensing Network
        7. 9.2.2.7  Gate Drive Resistor
        8. 9.2.2.8  VREF Capacitor
        9. 9.2.2.9  RT/CT
        10. 9.2.2.10 Start-Up Circuit
        11. 9.2.2.11 Voltage Feedback Compensation
          1. 9.2.2.11.1 Power Stage Poles and Zeroes
          2. 9.2.2.11.2 Slope Compensation
          3. 9.2.2.11.3 Open-Loop Gain
          4. 9.2.2.11.4 Compensation Loop
      3. 9.2.3 Application Curves
      4. 9.2.4 Power Supply Recommendations
      5. 9.2.5 Layout
        1. 9.2.5.1 Layout Guidelines
          1. 9.2.5.1.1 Precautions
          2. 9.2.5.1.2 Feedback Traces
          3. 9.2.5.1.3 Bypass Capacitors
          4. 9.2.5.1.4 Compensation Components
          5. 9.2.5.1.5 Traces and Ground Planes
        2. 9.2.5.2 Layout Example
  10. 10Device and Documentation Support
    1. 10.1 Device Support
      1. 10.1.1 Development Support
        1. 10.1.1.1 Custom Design With WEBENCH® Tools
    2. 10.2 Documentation Support
      1. 10.2.1 Related Documentation
    3. 10.3 Related Links
    4. 10.4 支持资源
    5. 10.5 Trademarks
    6. 10.6 Electrostatic Discharge Caution
    7. 10.7 术语表
  11. 11Mechanical, Packaging, and Orderable Information

封装选项

机械数据 (封装 | 引脚)
散热焊盘机械数据 (封装 | 引脚)
订购信息

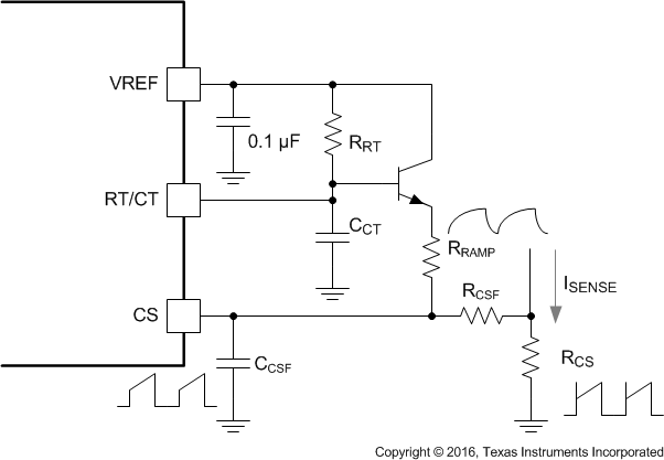
Slope Compensation

With current mode control, slope compensation is required to stabilize the overall loop with duty cycles exceeding 50%. Although not required, slope compensation also improves stability in applications using below a 50% maximum duty cycle. Slope compensation is introduced by injecting a portion of the oscillator waveform to the actual sensed primary current. The two signals are summed together at the current sense input (CS) connection at the filter capacitor. To minimize loading on the oscillator, it is best to buffer the timing capacitor waveform with a small transistor whose collector is connected to the reference voltage.

GUID-291F4761-A98D-4921-A24E-54B837CD124A-low.gifFigure 8-8 Slope Compensation Circuit