ZHCSAO4F December   2012  – March 2018 UCC27611

PRODUCTION DATA.  

  1. 特性
  2. 应用
  3. 说明
    1.     Device Images
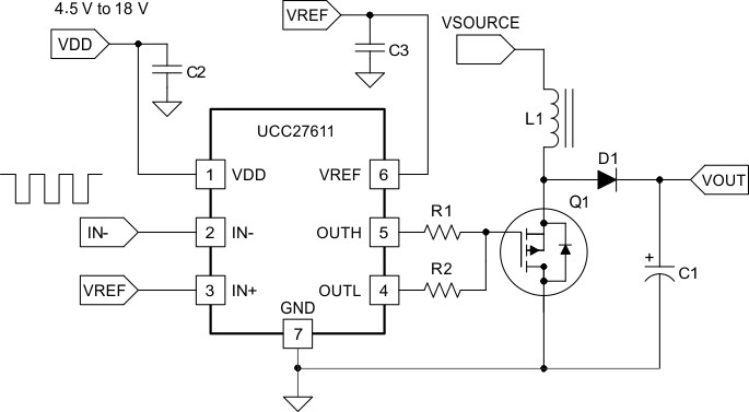
      1.      典型应用图
  4. 修订历史记录
  5. Pin Configuration and Functions
    1.     Pin Functions
  6. Specifications
    1. 6.1 Absolute Maximum Ratings
    2. 6.2 ESD Ratings
    3. 6.3 Recommended Operating Conditions
    4. 6.4 Thermal Information
    5. 6.5 Electrical Characteristics
    6. 6.6 Switching Characteristics
    7. 6.7 Typical Characteristics
  7. Detailed Description
    1. 7.1 Overview
    2. 7.2 Functional Block Diagram
    3. 7.3 Feature Description
      1. 7.3.1 VDD and Undervoltage Lockout
      2. 7.3.2 Operating Supply Current
      3. 7.3.3 Input Stage
      4. 7.3.4 Enable Function
      5. 7.3.5 Output Stage
      6. 7.3.6 Low Propagation Delays
    4. 7.4 Device Functional Modes
  8. Application and Implementation
    1. 8.1 Application Information
    2. 8.2 Typical Application
      1. 8.2.1 Design Requirements
      2. 8.2.2 Detailed Design Procedure
        1. 8.2.2.1 Gate Drive Supply Voltage
        2. 8.2.2.2 Input Configuration
        3. 8.2.2.3 Output Configuration
        4. 8.2.2.4 Power Dissipation
        5. 8.2.2.5 Thermal Considerations
      3. 8.2.3 Application Curves
  9. Power Supply Recommendations
  10. 10Layout
    1. 10.1 Layout Guidelines
    2. 10.2 Layout Example
  11. 11器件和文档支持
    1. 11.1 文档支持
      1. 11.1.1 相关文档
    2. 11.2 接收文档更新通知
    3. 11.3 社区资源
    4. 11.4 商标
    5. 11.5 静电放电警告
    6. 11.6 Glossary
  12. 12机械、封装和可订购信息

封装选项

机械数据 (封装 | 引脚)
散热焊盘机械数据 (封装 | 引脚)
订购信息

VDD and Undervoltage Lockout

The UCC27611 device has internal Under Voltage LockOut (UVLO) protection feature on the VDD pin supply circuit blocks. Whenever the driver is in UVLO condition (that is when VDD voltage less than VDD(on) during power up, and when VDD voltage is less than VDD(off) during power down), this circuit holds all outputs LOW, regardless of the status of the inputs. The UVLO is typically 3.8 V, with 250-mV typical hysteresis. This hysteresis helps prevent chatter when low VDD supply voltages have noise from the power supply, and also when there are droops in the VDD bias voltage when the system commences switching and there is a sudden increase in IDD. The capability to operate at low-voltage levels such as below 5 V, along with best-in-class switching characteristics, is especially suited for driving emerging GaN wide bandgap power semiconductor devices.

For example, at power up, the UCC27611 driver output remains LOW until the VDD voltage reaches the UVLO threshold. The magnitude of the OUT signal rises with VDD, until steady-state VDD is reached. In the noninverting operation (PWM signal applied to IN+ pin), see Figure 9, the output remains LOW until the UVLO threshold is reached, and then the output is in-phase with the input. In the inverting operation (PWM signal applied to IN– pin), see Figure 10, the output remains LOW until the UVLO threshold is reached, and then the output is out-phase with the input. In both cases, the unused input pin must be properly biased to enable the output.

NOTE

The output turns to high state only if IN+ pin is high and IN– pin is low after the UVLO threshold is reached.

UCC27611 noninverting_lusba5_v2.gifFigure 9. Power Up (Noninverting Drive)
UCC27611 inverting_lusba5_v2.gifFigure 10. Power Up (Inverting Drive)