ZHCSWM2 June   2024 UCC27524

PRODUCTION DATA  

  1.   1
  2. 特性
  3. 应用
  4. 说明
  5. 说明(续)
  6. 引脚配置和功能
  7. 规格
    1. 6.1 绝对最大额定值
    2. 6.2 ESD 等级
    3. 6.3 建议的工作条件
    4. 6.4 热性能信息
    5. 6.5 电气特性
    6. 6.6 开关特性
    7. 6.7 时序图
    8. 6.8 典型特性
  8. 详细说明
    1. 7.1 概述
    2. 7.2 功能方框图
    3. 7.3 特性说明
      1. 7.3.1 工作电源电流
      2. 7.3.2 输入级
      3. 7.3.3 使能功能
      4. 7.3.4 输出级
      5. 7.3.5 低传播延迟和紧密匹配的输出
    4. 7.4 器件功能模式
  9. 应用和实施
    1. 8.1 应用信息
    2. 8.2 典型应用
      1. 8.2.1 设计要求
      2. 8.2.2 详细设计过程
        1. 8.2.2.1 VDD 和欠压锁定
        2. 8.2.2.2 驱动电流和功率损耗
      3. 8.2.3 应用曲线
  10. 电源相关建议
  11. 10布局
    1. 10.1 布局指南
    2. 10.2 布局示例
    3. 10.3 散热注意事项
  12. 11器件和文档支持
    1. 11.1 器件支持
      1. 11.1.1 第三方产品免责声明
    2. 11.2 接收文档更新通知
    3. 11.3 支持资源
    4. 11.4 商标
    5. 11.5 静电放电警告
    6. 11.6 术语表
  13. 12修订历史记录
  14. 13机械、封装和可订购信息

封装选项

请参考 PDF 数据表获取器件具体的封装图。

机械数据 (封装 | 引脚)
  • D|8
  • P|8
  • DGN|8
  • DSD|8
散热焊盘机械数据 (封装 | 引脚)
订购信息

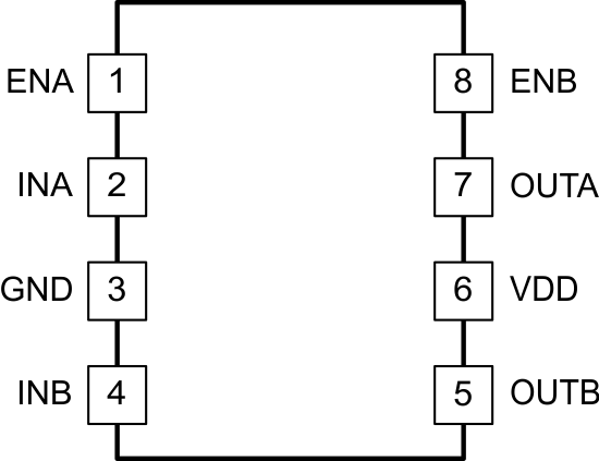
引脚配置和功能

UCC27524 D 和 DGN 封装8 引脚 SOIC 和 HVSSOP顶视图图 5-1 D 和 DGN 封装8 引脚 SOIC 和 HVSSOP顶视图
UCC27524 DSD 封装8 引脚 WSON顶视图图 5-2 DSD 封装8 引脚 WSON顶视图
表 5-1 引脚功能
引脚 I/O 说明
名称 编号
ENA 1 I 通道 A 的使能输入:无论 INA 状态如何,ENA 均偏置为低电平以禁用通道 A 输出。ENA 偏置为高电平或保持悬空以启用通道 A 输出。ENA 可悬空;因此与 UCC27324 N/C 引脚实现了引脚对引脚兼容。
ENB 8 I 通道 B 的使能输入:无论 INB 状态如何,ENB 均偏置为低电平以禁用通道 B 输出。ENB 偏置为高电平或保持悬空以启用通道 B 输出。ENB 可悬空;因此与 UCC27324 N/C 引脚实现了引脚对引脚兼容。
GND 3 - 接地:所有信号都以此引脚为基准。
INA 2 I 通道 A 的输入:INA 是 UCC27524 器件中的同相输入。如果 INA 未偏置或已悬空,OUTA 将保持低电平。
INB 4 I 通道 B 的输入:INB 是 UCC27524 器件中的同相输入。如果 INB 未偏置或已悬空,OUTB 将保持低电平。
OUTA 7 O 通道 A 的输出
OUTB 5 O 通道 B 的输出
VDD 6 I 辅助电源输入