SLLSE32G November   2010  – November 2017 TUSB1310A

PRODUCTION DATA.  

  1. 1Device Overview
    1. 1.1 Features
    2. 1.2 Applications
    3. 1.3 Description
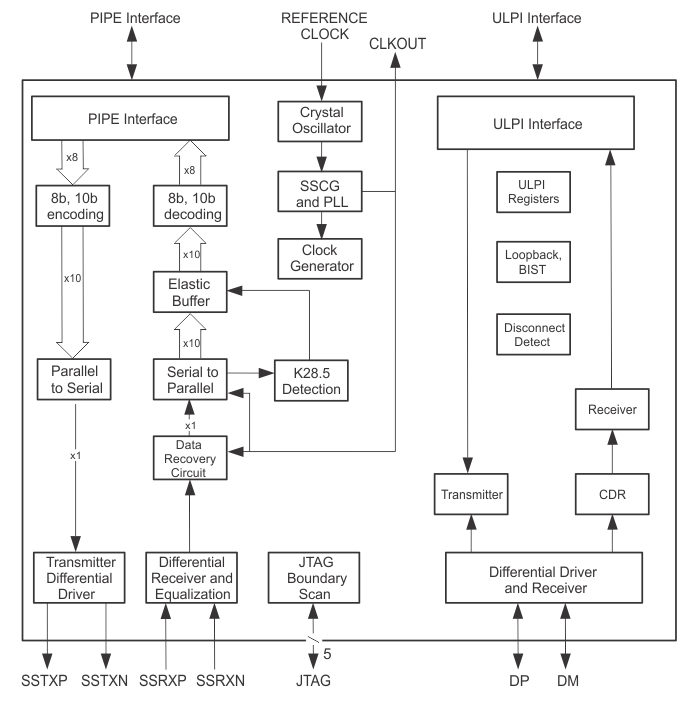
    4. 1.4 Functional Block Diagram
  2. 2Revision History
  3. 3Pin Configuration and Functions
    1. 3.1 Pin Attributes
    2. 3.2 Configuration Pins
    3. 3.3 Signal Descriptions
      1. 3.3.1 PIPE
      2. 3.3.2 ULPI
      3. 3.3.3 Clocking
      4. 3.3.4 JTAG Interface
      5. 3.3.5 Reset and Output Control Interface
      6. 3.3.6 Strap Options
      7. 3.3.7 USB Interfaces
      8. 3.3.8 Special Connect
      9. 3.3.9 Power and Ground
  4. 4Specifications
    1. 4.1 Absolute Maximum Ratings
    2. 4.2 ESD Ratings
    3. 4.3 Recommended Operating Conditions
    4. 4.4 Device Power-Consumption Summary
    5. 4.5 DC Characteristics for 1.8-V Digital I/O
    6. 4.6 Thermal Characteristics
    7. 4.7 Timing Characteristics
      1. 4.7.1 Power-Up and Reset Timing
      2. 4.7.2 PIPE Transmit
      3. 4.7.3 PIPE Receive
      4. 4.7.4 ULPI Parameters
      5. 4.7.5 ULPI Clock
      6. 4.7.6 ULPI Transmit
      7. 4.7.7 ULPI Receive Timing
    8. 4.8 Typical Characteristics
  5. 5Detailed Description
    1. 5.1 Overview
    2. 5.2 Functional Block Diagram
    3. 5.3 Feature Description
      1. 5.3.1 Power On and Reset
        1. 5.3.1.1 RESETN and PHY_RESETN: Hardware Reset
        2. 5.3.1.2 ULPI Reset: Software Reset
        3. 5.3.1.3 OUT_ENABLE: Output Enable
        4. 5.3.1.4 Power-Up Sequence
      2. 5.3.2 Clocks
        1. 5.3.2.1 Clock Distribution
        2. 5.3.2.2 Output Clock
      3. 5.3.3 Power State Transition Time
      4. 5.3.4 Power Management
        1. 5.3.4.1 USB Power Management
      5. 5.3.5 Receiver Status
        1. 5.3.5.1 Clock Tolerance Compensation
        2. 5.3.5.2 Receiver Detection
        3. 5.3.5.3 8b/10b Decode Errors
        4. 5.3.5.4 Elastic Buffer Errors
        5. 5.3.5.5 Disparity Errors
      6. 5.3.6 Loopback
      7. 5.3.7 Adaptive Equalizer
    4. 5.4 Device Functional Modes
      1. 5.4.1 USB 3.0 Mode
      2. 5.4.2 USB 2.0 Mode
      3. 5.4.3 ULPI Modes
    5. 5.5 Register Maps
      1. 5.5.1  Vendor ID and Product ID (00h-03h)
      2. 5.5.2  Function Control (04h-06h)
      3. 5.5.3  Interface Control (07h-09h)
      4. 5.5.4  OTG Control
      5. 5.5.5  USB Interrupt Enable Rising (0Dh-0Fh)
      6. 5.5.6  USB Interrupt Enable Falling (10h-12h)
      7. 5.5.7  USB Interrupt Status (13h)
      8. 5.5.8  USB Interrupt Latch (14h)
      9. 5.5.9  Debug (15h)
      10. 5.5.10 Scratch Register (16-18h)
  6. 6Application, Implementation, and Layout
    1. 6.1 Application Information
    2. 6.2 Typical Application
      1. 6.2.1 Design Requirements
        1. 6.2.1.1 Clock Source Requirements
          1. 6.2.1.1.1 Clock Source Selection Guide
          2. 6.2.1.1.2 Oscillator
          3. 6.2.1.1.3 Crystal
      2. 6.2.2 Detailed Design Procedure
        1. 6.2.2.1 Chip Connection on PCB
          1. 6.2.2.1.1 USB Connector Pins Connection
          2. 6.2.2.1.2 Clock Connections
      3. 6.2.3 Application Curve
      4. 6.2.4 Layout
        1. 6.2.4.1 Layout Guidelines
          1. 6.2.4.1.1 High-Speed Differential Routing
          2. 6.2.4.1.2 SuperSpeed Differential Routing
        2. 6.2.4.2 Layout Example
    3. 6.3 Power Supply Recommendations
      1. 6.3.1 1.1-V and 1.8-V Digital Supply
      2. 6.3.2 1.1-V, 1.8-V and 3.3-V Analog Supplies
      3. 6.3.3 Capacitor Selection Recommendations
  7. 7Device and Documentation Support
    1. 7.1 Documentation Support
      1. 7.1.1 Related Documentation
      2. 7.1.2 Community Resources
    2. 7.2 Trademarks
    3. 7.3 Electrostatic Discharge Caution
    4. 7.4 Glossary
  8. 8Mechanical, Packaging, and Orderable Information

封装选项

机械数据 (封装 | 引脚)
散热焊盘机械数据 (封装 | 引脚)
订购信息

Detailed Description

Overview

The USB physical layer handles the low-level USB protocol and signaling, which includes data serialization and deserialization, 8b/10b encoding, analog buffers, elastic buffers, and receiver detection. It shifts the clock domain of the data from the USB rate to one that is compatible with the link-layer controller.

The SuperSpeed USB contains SSTXP/SSTXN and SSRXP/SSRXN differential pairs and uses the PIPE to communicate with the link-layer controller. The Non-SuperSpeed USB has a DP/DM differential pair and communicates with the Link-Layer Controller through the ULPI. The reference clock of the TUSB1310A device is connected to an internal crystal oscillator, spread spectrum clock, and with a PLL, which provides clocks to all functional blocks and to the CLKOUT pin for the Link-Layer Controller.

A JTAG interface is used for IEEE1149.1 and IEEE1149.6 boundary scan.

Functional Block Diagram

TUSB1310A fbd_sllse32.gif

Feature Description

Power On and Reset

The TUSB1310A device has two hardware reset pins, a chip reset RESETN and a logic reset PHY_RESETN. The RESETN is used only at Power On. The PHY_RESETN can be used as a functional reset. The ULPI register also has a software reset.

Until all power sources are supplied, the OUT_ENABLE pin can control the output driver enable. After all power sources are supplied, the chip reset RESETN and a ULPI soft reset is asserted by the Link Layer. The power-up sequence is described in Section 5.3.1.4.

RESETN and PHY_RESETN: Hardware Reset

The RESETN sets all internal states to initial values. The Link Layer must hold the PHY in reset through the RESETN until all power sources and the reference clock to the TUSB1310A device are stable. All pins used for strapping options must be set before RESETN deassertion as they are latched by reset deassertion. All strapping option pins have internal pullup or pulldown to set default values, but if any non-default values are desired, they need to be controlled externally by the Link-Layer Controller.

Table 5-1 Pin States in Chip Reset

PIPE CONTROL PIN NAME STATE VALUE
TX_DETRX_LPBK Inactive 0
TX_ELECIDLE Active 1
TX_ONESZEROS Inactive 0
RX_POLARITY Inactive 0
POWER_DOWN U2 10b
TX_MARGIN2-0 Normal operating range 000b
TX_DEEMP –3.5 dB 1
RATE 5.0 Gbps 1
TX_SWING Full swing or half swing 0 or 1
RX_TERMINATION Appropriate state 0 or 1

ULPI Reset: Software Reset

After power-up, the Link-Layer Controller must set the reset bit in ULPI register. It resets the core but does not reset the ULPI interface or the ULPI registers.

During the ULPI reset, the ULPI_DIR is deasserted. After the reset, the ULPI_DIR is asserted again and the TUSB1310A device sends an RX CMD update to the Link Layer. During the reset, the link must ignore signals on the ULPI_DATA7-0 and must not access the TUSB1310A.

OUT_ENABLE: Output Enable

Digital IO buffers use two power supplies, core VDD1P1 and IO VDD1P8. During power up, OUT_ENABLE must be asserted low for proper operation.

Power-Up Sequence

Figure 5-1 shows the power-up sequence.

TUSB1310A pwr_up_llse32.gif Figure 5-1 Power-Up Sequence

After proper power-supply sequencing, the reference clock on XI starts to operate. On the RESETN deassertion, REFCLKSEL1-0 is determined depending on the PHY_MODE pins, PLL is locked and the valid ULPI_CLK and the valid PCLK are driven.

After all stable clocks are provided, the TUSB1310A device allows the Link-Layer Controller to access by deasserting the ULPI_DIR. The Link-Layer Controller sets the Reset bit in the ULPI register. At the PIPE interface, the PHY_STATUS changes from high to low, which indicates that the TUSB1310A device is in the power state specified by the POWER_DOWN signal. After the PHY_STATUS change, the TUSB1310A device is ready for PIPE transactions.

Clocks

Clock Distribution

A source clock must be provided through XI or XO from an external crystal or from a square wave clock. The USB 3.0 PLL provides a clock to the PIPE that drives 250 MHz. The USB 2.0 PLL provides a 60-MHz clock to the ULPI.

Output Clock

The CLKOUT is used by the Link-Layer Controller or the MAC in low-power mode. A 120-MHz clock is available on the CLKOUT pin only in the USB U3 power state.

Power State Transition Time

The P1 to P0 transition time is the amount of time for the TUSB1310A device to return to P0 state, after having been in the P1 state. This time is measured from when the MAC sets the POWER_DOWN signals to P0 until the TUSB1310A device asserts PHY_STATUS. The TUSB1310A device asserts PHY_STATUS when it is ready to begin data transmission and reception.

The P2 to P0 transition time is the amount of time for the TUSB1310A device to return to the P0 state, after having been in the P2 state. This time is measured from when the MAC sets the POWER_DOWN signals to P0 until the TUSB1310A device asserts PHY_STATUS. The TUSB1310A device asserts PHY_STATUS when it is ready to begin data transmission and reception.

The P3 to P0 transition time is the amount of time for the TUSB1310A device to go to P0 state, after having been in the P3 state. Time is measured from when the MAC sets the POWER_DOWN signals to P0 until the TUSB1310A device deasserts PHY_STATUS. The TUSB1310A device asserts PHY_STATUS when it is ready to begin data transmission and reception.

Power Management

The SuperSpeed USB power state transition is controlled by the PIPE POWER_DOWN[1-0] and the Non-SuperSpeed USB power state is transitioned by setting suspendM bit in the ULPI Function control register through the ULPI or by asserting the ULPI_STP.

USB Power Management

The USB 3.0 specification improves power consumption by defining four power states, U0, U1, U2, and U3 while the PIPE specification defines P0, P1, P2 and P3. The POWER_DOWN pin states are mapped to LTSSM states as described in Table 5-2. For all power state transitions, the Link-Layer Controller must not begin any operational sequences or further power state transitions until the TUSB1310A device has indicated that the internal state transition is completed.

Table 5-2 Power States

PIPE
POWER
STATE
USB POWER STATE PCLK PLL TRANSMITTING RECEIVING PHY_STATUS
P0 U0, all other LTSSM states On On Active or Idle or LFPS Active or Idle One cycle assertion
P1 U1 On On Idle or LFPS Idle One cycle assertion
P2 U2, RxDetect, SS.Inactive On On Idle or LFPS or RxDetect Idle One cycle assertion
P3 U3, SS.disabled Off. The PIPE is in an asynchronous mode. Off LFPS or RxDetect Idle PHY_STATUS is asserted before PCLK is turned off and deasserted when PCLK is fully off.

When the Link-Layer Controller must transmit LFPS in P1, P2, or P3 state, it must deassert TX_ELECIDLE. The TUSB1310A device generates valid LFPS until the TX_ELECIDLE is asserted. The Link-Layer Controller must assert TX_ELECIDLE before transitioning to P0.

When RX_ELECIDLE is deasserted in P0, P1, P2, or P3, the TUSB1310A device receiver monitors for LFPS except during reset or when RX_TERMINATION is removed for electrical idle.

When the TUSB1310A device is in P0 and is actively transmitting; only RX_POLARITY can be asserted.

Table 5-3 PIPE Control Pin Matrix

POWER STATE TX_DETRX_LPBK TX_ELECIDLE DESCRIPTION
P0 0 0 Transmitting data on TX_DATA
0 1 Not transmitting and is in electrical idle
1 0 Goes into loopback mode
1 1 Transmits LFPS signaling
P1 Don’t care 0 Transmits LFPS signaling
1 Not transmitting and is in electrical idle
P2 Don’t care 0 Transmits LFPS signaling
0 1 Idle
1 1 Does a receiver detection operation
P3 Don’t care 0 Transmits LFPS signaling
1 Does a receiver detection operation

Receiver Status

The TUSB1310A device has an elastic buffer for clock tolerance compensation, the Link Partner detection, and some received data error detections. The receive data status from SSRXP/SSRXN differential pair presents on RX_STATUS2-0. If an error occurs during a SKP ordered-set (a set of symbols transmitted as a group), the error signaling has precedence. If more than one error occurs on a received byte, the errors have the following priority:

  1. 8B/10B decode error
  2. Elastic buffer overflow
  3. Elastic buffer underflow (cannot occur in nominal empty buffer model)
  4. Disparity error

Clock Tolerance Compensation

The receiver contains an elastic buffer used to compensate for differences in frequencies between bit rates at the two ends of a Link. The elastic buffer must be capable of holding enough symbols to handle worst case differences in frequency and worst case intervals between SKP ordered-sets. A SKP order-set is a set of symbols transmitted as a group. The SKP ordered-sets allows the receiver to adjust the data stream being received prevent the elastic buffer from either overflowing or under-flowing due to any clock tolerance differences.

The TUSB1310A device supports two models, nominal half-full buffer model and nominal empty-buffer mode. For the nominal half-full buffer model, the TUSB1310A device monitors the receive data stream. When a SKP ordered-set is received, the TUSB1310A device adds or removes one SKP order set from each SKP to manage its elastic buffer to keep the buffer as close to half full as possible. Only full SKP ordered sets are added or removed. When a SKP order set is added, the TUSB1310A device asserts an Add SKP code (001b) on the RX_STATUS for one clock cycle. When a SKP order set is removed, the RX_STATUS has a Remove SKP code (010b).

For the nominal empty-buffer model, the TUSB1310A device tries to keep the elasticity buffer as close to empty as possible. When no SKP ordered sets have been received, the TUSB1310A device is required to insert SKP ordered sets into the received data stream.

Table 5-4 RX_STATUS: SKP

RX_STATUS2-0 SKP ADDITION OR REMOVAL LENGTH
001b 1 SKP Ordered Set added One clock cycle
010b 1 SKP Ordered Set removed

Receiver Detection

TX_DETRX_LPBK starts a receiver detection operation to determine if there is a receiver at the other end of the link. When the receiver detect sequence completes, the PHY_STATUS is asserted for one clock and drives the RX_STATUS signals to the appropriate code. When the TX_DETRX_LPBK signal is asserted, the Link-Layer Controller must leave the signal asserted until the PHY_STATUS pulse. When receiver detection is performed in P3, the PHY_STATUS shows the appropriate receiver detect value until the TX_DETRX_LPBK is deasserted.

Table 5-5 RX_STATUS: Receiver Detection

RX_STATUS2-0 DETECTED CONDITION LENGTH
000b Receiver not present One clock cycle
011b Receiver present

8b/10b Decode Errors

When the TUSB1310A device detects an 8b/10b decode error, it asserts a SUB symbol in the data on the RX_DATA where the bad byte occurred. In the same clock cycle that the SUB symbol is asserted on the RX_DATA, the 8b/10b decode error code (100b) is asserted on the RX_STATUS. An 8b/10b decoding error has priority over all other receiver error codes and could mask out a disparity error occurring on the other byte of data being clocked onto the RX_DATA with the SUB symbol.

Table 5-6 8b/10b Decode Errors

RX_STATUS2-0 DETECTED ERROR LENGTH
100b 8B/10B Decode Error Clock cycles during the effected byte is transferred on RX_DATA15-0

Elastic Buffer Errors

When the elastic buffer overflows, data is lost during the reception of the data. The elastic buffer overflow error code (101b) is asserted on the RX_STATUS on the PCLK cycle the omitted data would have been asserted. The data asserted on the RX_DATA is still valid data, the elastic buffer overflow error code on the RX_STATUS just marks a discontinuity point in the data stream being received.

When the elastic buffer underflows, SUB symbols are inserted into the data stream on the RX_DATA to fill the holes created by the gaps between valid data. For every PCLK cycle a SUB symbol is asserted on the RX_DATA, an elastic buffer underflow error code (111b) is asserted on the RX_STATUS. In nominal empty-buffer mode, SKP ordered sets are transferred on RX_DATA and the underflow is not signaled.

Table 5-7 Elastic Buffer Errors

RX_STATUS2-0 DETECTED ERROR LENGTH
101b Elastic Buffer overflow Clock cycles the omitted data would have appeared
110b Elastic Buffer underflow Clock cycles during the SUB symbol presence on RX_DATA15-0

Disparity Errors

When the TUSB1310A device detects a disparity error, it asserts a disparity error code (111b) on the RX_STATUS in the same PCLK cycle it asserts the erroneous data on the RX_DATA. The disparity code does not discern which byte on the RX_DATA is the erroneous data.

Table 5-8 Disparity Errors

RX_STATUS2-0 DETECTED ERROR LENGTH
111b Disparity Error Clock cycles during the effected byte is transferred on RX_DATA15-0

Loopback

The TUSB1310A device begins an internal-loopback operation from SSRXP/SSRXN differential pairs to SSTXP/SSTXN differential pairs when the TX_DETRX_LPBK is asserted while holding TX_ELECIDLE deasserted. The TUSB1310A device stops transmitting data to the SSTXP/SSTXN signaling pair from the TX_DATA and begins transmitting on the SSTXP/SSTXN signaling pair the data received at the SSRXP/SSRXN signaling pair. This data is not routed through the 8b/10b coding/encoding paths. While in the loopback operation, the received data is still sent to the RX_DATA. The data sent to the RX_DATA is routed through the 10b/8b decoder.

The TX_DETRX_LPBK deassertion terminates the loopback operation and returns to transmitting TX_DATA over the SSTXP/SSTXN signaling pair. The TUSB1310A device only transitions out of loopback on detection of LFPS signaling by transitioning to P2 state and starting the LFPS handshake.

Adaptive Equalizer

The adaptive equalizer dynamically adjusts the forward gain and peaking of the analog equalizer to minimize the jitter at the cross over point of the eye diagram, which allows for greater jitter tolerance in the RX.

Device Functional Modes

USB 3.0 is a physical SuperSpeed bus combined in parallel with a physical USB 2.0, according to the USB 3.0 Specification. Each PHY operates independently on a separate data bus. Following this specification, the USB architecture of the TUSB1310A device achieves different working modes. Simultaneous operation of USB 3.0 and USB 2.0 modes is not allowed for peripheral devices.

USB 3.0 Mode

At an electrical level, each SuperSpeed differential link is initialized by enabling its receiver termination. The transmitter is responsible for detecting the far end receiver termination as an indication of a bus connection and informing the link layer so the connect status can be factored into link operation and management. The SuperSpeed link is disabled, for example, when the low impedance receiver termination of a port is removed.

USB 2.0 Mode

When the TUSB1310A is connected to an electrical environment that only supports high-speed, full-speed, or low-speed connections, the SuperSpeed USB 3.0 connectivity is disabled. In this case, the USB 2.0 capabilities are compliant with the USB 2.0 specification.

ULPI Modes

The TUSB1310A device supports synchronous mode and low-power mode. The default mode is synchronous mode.

The synchronous mode is a normal operation mode. The ULPI_DATA are synchronous to ULPI_CLK. The low-power mode is used during power down and no ULPI_CLK. The TUSB1310A device sets ULPI_DIR to output and drives LineState signals and interrupts.

Table 5-9 ULPI Synchronous and Low-Power Mode Functions

SYNCHRONOUS LOW POWER
ULPI_CLK(OUT)
ULPI_DATA7(I/O)
ULPI_DATA6(I/O)
ULPI_DATA5(I/O)
ULPI_DATA4(I/O)
ULPI_DATA3(I/O) ULPI_INT (OUT)
ULPI_DATA2(I/O)
ULPI_DATA1(I/O) ULPI_LINESTATE1(OUT)
ULPI_DATA0(I/O) ULPI_LINE_STATE0 (OUT)
ULPI_DIR(OUT)
ULPI_STP(IN)
ULPI_NXT(OUT)

Register Maps

Table 5-10 Register Definitions

ACCESS CODE EXPANDED NAME DESCRIPTION
Rd Read Register can be read. Read-only if this is the only mode given.
Wr Write Pattern on the data bus is written over all bits of the register.
S Set Pattern on the data bus is OR'd with and written into the register.
C Clear Pattern on the data bus is a mask. If a bit in the mask is set, then the corresponding register bit is set to zero (cleared).

The TUSB1310A device contains the ULPI registers consisting of an immediate register set and an extended register set.

Table 5-11 Register Map

REGISTER NAME ADDRESS (6 BITS)
Rd Wr Set Clr
IMMEDIATE REGISTER SET
Vendor ID Low 00h
Vendor ID High 01h
Product ID Low 02h
Product ID High 03h
Function Control 04h–06h 04h 05h 06h
Interface Control 07h–09h 07h 08h 09h
OTG Control 0Ah–0Ch 0Ah 0Bh 0Ch
USB Interrupt Enable Rising 0Dh–0Fh 0Dh 0Eh 0Fh
USB Interrupt Enable Falling 10h–12h 10h 11h 12h
USB Interrupt Status 13h 13h
USB Interrupt Latch 14h 14h
Debug 15h
Scratch Register 16h–18h 16h 17h 18h
Reserved 19h–2Eh

Vendor ID and Product ID (00h-03h)

Table 5-12 Vendor ID and Product ID

ADDRESS BITS NAME ACCESS RESET DESCRIPTION
00h 7:00 Vendor ID Low Rd 51h Lower byte of vendor ID supplied by USB-IF
01h 7:00 Vendor ID High Rd 04h Upper byte of vendor ID supplied by USB-IF
02h 7:00 Product ID Low Rd 10h Lower byte of vendor ID supplied by vendor
03h 7:00 Product ID High Rd 13h Upper byte of vendor ID supplied by vendor

Function Control (04h-06h)

Address: 04h-06h (Read), 04h (Write), 05h (Set), 06h (Clear)

Table 5-13 Function Control

BITS NAME ACCESS RESET DESCRIPTION
1:0 XcvrSelect Rd, Wr, S, C 1h Selects the required transceiver speed 00b : Enable HS transceiver
01b: Enable FS transceiver
10b: Enable LS transceiver
11b: Enable FS transceiver for LS packets
(FS preamble is automatically prepended)
2 TermSelect Rd, Wr, S, C 0 Controls the internal 1.5-kΩ pullup resister and 45-Ω HS terminations. Control over bus resistors changes depending on XcvrSelect, OpMode, DpPulldown and DmPulldown. Because low speed peripherals never support full speed or hi-speed, providing the 1.5 kΩ on DM for low speed is optional.
4:3 OpMode Rd, Wr, S, C 00 Selects the required bit encoding style during transmit
00 : Normal operation
01: Nondriving
10: Disable bit-stuff and NRZI encoding
11: Do not automatically add SYNC and EOP when transmitting. Must be used only for HS packets.
5 Reset Rd, Wr, S, C 0 Active High transceiver reset. After the Link sets this bit, the TUSB1310A device must assert the ULPI_DIR and reset the ULPI. When the reset is completed, the PHY deasserts the ULPI_DIR and automatically clears this bit. After deasserting the ULPI_DIR, the PHY must re-assert the ULPI_DIR and send an RX CMD update on the Link-Layer Controller. The Link-Layer Controller must wait for the ULPI_DIR to deassert before using the ULPI bus. Does not reset the ULPI or ULPI register set.
6 SuspendM Rd, Wr, S, C 1h Active low PHY suspend. Put the TUSB1310A device into low-power mode. The PHY can power down all blocks except the full speed receiver, OTG com-parators, and the ULPI pins. The PHY must automatically set this bit to 1 when low-power mode is exited.
0: Low-power mode
1: Powered
7 Reserved Rd 0 Reserved

Interface Control (07h-09h)

Address: 07-09h (Read), 07h (Write), 08h (Set), 09h (Clear)

Table 5-14 Interface Control

BITS NAME ACCESS RESET DESCRIPTION
0 Reserved Rd 0b Reserved, only write a 0 to this bit
1 Reserved Rd 0b Reserved, only write a 0 to this bit
2 Reserved Rd 0h Reserved
3 ClockSuspendM Rd, Wr, S, C 0b Active low clock suspend. Valid only in serial mode. Powers down the internal clock circuitry only. Valid only when SuspendM = 1. The TUSB1310A device must ignore ClockSuspend when SuspendM = 0. By default, the clock is not be powered in serial mode.
0 : Clock is not powered in serial mode
1 : Clock is powered in serial mode
6:4 Reserved Rd 0h Reserved
7 Interface
Protect Disable
Rd, Wr, S, C 0 Controls internal pull-ups and pull-downs on both the ULPI_STP and the ULPI_DATA for protecting the ULPI when the Link-Layer Controller puts the signals to tri-state value.
0 Enables the pullup and pulldown
1 Disables the pullup and pulldown

OTG Control

Address: 0Ah-0Ch (Read), 0Ah (Write), 0Bh (Set), 0Ch (Clear). Controls UTMI+ OTG functions of the PHY.

Table 5-15 OTG Control Register

BITS NAME ACCESS RESET DESCRIPTION
0 Reserved Rd 0b This bit is not implemented and returns a 0b when read
1 DpPulldown Rd, Wr, S, C 1b Enables the 15-kΩ pulldown resistor on D+
0 Pulldown resistor not connected to D+
1 Pulldown resistor connected to D+
2 DmPulldown Rd, Wr, S, C 1h Enables the 15-kΩ pulldown resistor on D–
0 Pulldown resistor not connected to D–
1 Pulldown resistor connected to D–
7:3 Reserved Rd 0h These bits are not implemented and return zeros when read

USB Interrupt Enable Rising (0Dh-0Fh)

Address: 0D-0Fh (Read), 0Dh (Write), 0Eh (Set), 0Fh (Clear)

Table 5-16 USB Interrupt Enable Rising

BITS NAME ACCESS RESET DESCRIPTION
0 Hostdisconnect Rise Rd, Wr, S, C 1b Generate an interrupt event notification when Hostdisconnect changes from low to high. Applicable only in host mode (DpPulldown and DmPulldown both set to 1b).

USB Interrupt Enable Falling (10h-12h)

Address: 10-12h (Read), 10h (Write), 11h (Set), 12h (Clear)

Table 5-17 USB Interrupt Enable Falling

BITS NAME ACCESS RESET DESCRIPTION
0 Hostdisconnect Fall Rd, Wr, S, C 1b Generate an interrupt event notification when Host-disconnect changes from high to low. Applicable only in host.

USB Interrupt Status (13h)

Address: 13h (Read-only)

Table 5-18 USB Interrupt Status

BITS NAME ACCESS RESET DESCRIPTION
0 Hostdisconnect Fall Rd, Wr, S, C 1b Generate an interrupt event notification when Host-disconnect changes from high to low. Applicable only in host.

USB Interrupt Latch (14h)

Address: 14h (Read-only with auto-clear)

Table 5-19 USB Interrupt Latch

BITS NAME ACCESS RESET DESCRIPTION
0 Hostdisconnect Fall Rd, Wr, S, C 1b Set to 1b by the PHY when an unmasked event occurs on Host-disconnect. Cleared when this register is read. Applicable only in host mode.

Debug (15h)

Address: 15h (Read-only)

Table 5-20 Debug

BITS NAME ACCESS RESET DESCRIPTION
0 LineState0 Rd 0 Contains the current value of LineState0
1 LineState1 Rd 0 Contains the current value of LineState1
7:2 Reserved Rd 0 Reserved

Scratch Register (16-18h)

Address: 16-18h (Read), 16h (Write), 17h (Set), 18h (Clear)

Table 5-21 Scratch Register

BITS NAME ACCESS RESET DESCRIPTION
7:0 Scratch Rd, Wr, S, C 00 Empty register byte for testing purposes. Software can read, write, set, and clear this register and the TUSB1310A device functionality is not be affected.