ZHCSCH6 May   2014 TRF37A73

PRODUCTION DATA.  

  1. 特性
  2. 应用范围
  3. 说明
  4. 修订历史记录
  5. Pin Configuration and Functions
  6. Specifications
    1. 6.1 Absolute Maximum Ratings
    2. 6.2 Handling Ratings
    3. 6.3 Recommended Operating Conditions
    4. 6.4 Thermal Information
    5. 6.5 Electrical Characteristics
    6. 6.6 Timing Requirements
    7. 6.7 Typical Characteristics
  7. Detailed Description
    1. 7.1 Overview
    2. 7.2 Functional Block Diagram
    3. 7.3 Feature Description
    4. 7.4 Device Functional Modes
      1. 7.4.1 Power Down
  8. Applications and Implementation
    1. 8.1 Application Information
    2. 8.2 Typical Application
      1. 8.2.1 Design Requirements
      2. 8.2.2 Detailed Design Procedure
      3. 8.2.3 Application Curve
  9. Power Supply Recommendations
  10. 10Layout
    1. 10.1 Layout Guidelines
    2. 10.2 Layout Example
  11. 11器件和文档支持
    1. 11.1 Trademarks
    2. 11.2 Electrostatic Discharge Caution
    3. 11.3 Glossary
  12. 12机械封装和可订购信息

封装选项

机械数据 (封装 | 引脚)
散热焊盘机械数据 (封装 | 引脚)
订购信息

8 Applications and Implementation

8.1 Application Information

The TRF37A73 is a wideband, high performance, general purpose RF amplifier. To maximize its performance, good RF layout and grounding techniques should be employed.

8.2 Typical Application

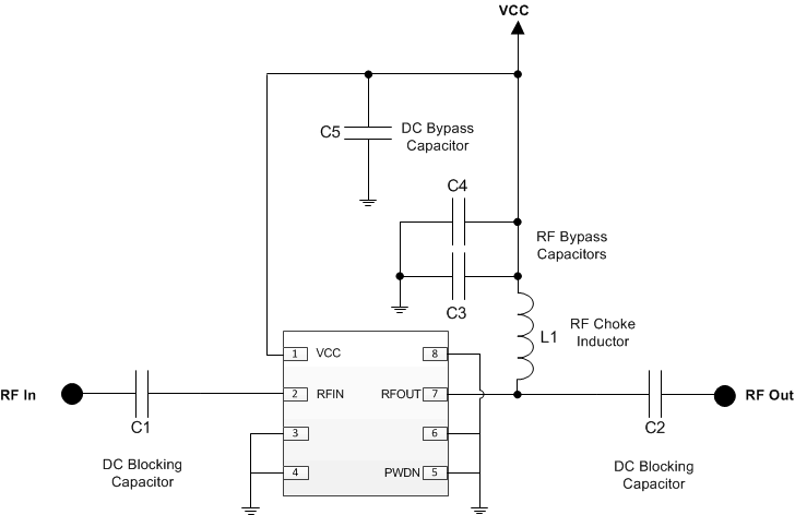
The TRF37A73 device is typically placed in a system as illustrated in Figure 13.

AppSchematic.gifFigure 13. Typical Application Schematic for TRF37A73

8.2.1 Design Requirements

Table 1. Design Parameters

PARAMETERS EXAMPLE VALUES
Input power range < 3 dBm
Output power < 18 dBm
Operating frequency range 1 — 6000 MHz

8.2.2 Detailed Design Procedure

The TRF37A73 is a simple to use internally matched and cascadable RF amplifier. Following the recommended RF layout with good quality RF components and local DC bypass capacitors will ensure optimal performance is achieved. TI provides various support materials including S-Parameter and ADS models to allow the design to be optimized to the user's particular performance needs.

8.2.3 Application Curve

C017_SLASE39.pngFigure 14. OP1dB and NF vs Frequency