ZHCSOW9C october   2022  – july 2023 TPSM82912 , TPSM82913 , TPSM82913E

PRODUCTION DATA  

  1.   1
  2. 特性
  3. 应用
  4. 说明
  5. Revision History
  6. Pin Configuration and Functions
  7. Specifications
    1. 6.1 Absolute Maximum Ratings
    2. 6.2 ESD Ratings
    3. 6.3 Recommended Operating Conditions
    4. 6.4 Thermal Information
    5. 6.5 Electrical Characteristics
    6. 6.6 Typical Characteristics
  8. Detailed Description
    1. 7.1 Overview
    2. 7.2 Functional Block Diagram
    3. 7.3 Feature Description
      1. 7.3.1  Smart Config (S-CONF)
      2. 7.3.2  Device Enable (EN/SYNC)
      3. 7.3.3  Device Synchronization (EN/SYNC)
      4. 7.3.4  Spread Spectrum Modulation
      5. 7.3.5  Output Discharge
      6. 7.3.6  Undervoltage Lockout (UVLO)
      7. 7.3.7  Power-Good Output
      8. 7.3.8  Noise Reduction and Soft-Start Capacitor (NR/SS)
      9. 7.3.9  Current Limit and Short-Circuit Protection
      10. 7.3.10 Thermal Shutdown
    4. 7.4 Device Functional Modes
      1. 7.4.1 Fixed Frequency Pulse Width Modulation
      2. 7.4.2 Low Duty Cycle Operation
      3. 7.4.3 High Duty Cycle Operation (100% Duty Cycle)
      4. 7.4.4 Second Stage L-C Filter Compensation (Optional)
  9. Application and Implementation
    1. 8.1 Application Information
    2. 8.2 Typical Applications
      1. 8.2.1 Design Requirements
      2. 8.2.2 Detailed Design Procedure
        1. 8.2.2.1 Custom Design With WEBENCH® Tools
        2. 8.2.2.2 External Component Selection
          1. 8.2.2.2.1 Switching Frequency Selection
          2. 8.2.2.2.2 Output Capacitor Selection
          3. 8.2.2.2.3 Ferrite Bead Selection for Second L-C Filter
          4. 8.2.2.2.4 Input Capacitor Selection
          5. 8.2.2.2.5 Setting the Output Voltage
          6. 8.2.2.2.6 NR/SS Capacitor Selection
      3. 8.2.3 Application Curves
    3. 8.3 Power Supply Recommendations
    4. 8.4 Layout
      1. 8.4.1 Layout Guidelines
      2. 8.4.2 Layout Example
  10. Device and Documentation Support
    1. 9.1 Device Support
      1. 9.1.1 第三方产品免责声明
      2. 9.1.2 Development Support
        1. 9.1.2.1 Custom Design With WEBENCH® Tools
    2. 9.2 Documentation Support
      1. 9.2.1 Related Documentation
    3. 9.3 接收文档更新通知
    4. 9.4 支持资源
    5. 9.5 Trademarks
    6. 9.6 静电放电警告
    7. 9.7 术语表
  11. 10Mechanical, Packaging, and Orderable Information

封装选项

机械数据 (封装 | 引脚)
散热焊盘机械数据 (封装 | 引脚)
订购信息

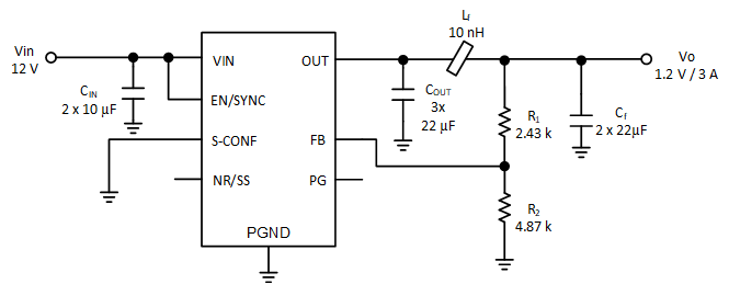
Typical Applications

GUID-20220901-SS0I-JLQS-Q8XF-PHWCVW7CBF8Z-low.gifFigure 8-1 Typical Schematic

Table 8-1 shows the list of components for the application curves in Section 8.2.3, unless otherwise noted.

Table 8-1 List of Components
REFERENCEPART NUMBERDESCRIPTIONMANUFACTURER(1)
TPSM82913TPSM82913Low-noise and low-ripple buck

module

Texas Instruments
CINC2012X7S1E106K125ACCeramic capacitors: 2 × 10 µF ±10% 25-V ceramic capacitor X7S 0805TDK
COUTC2012X7S1A226M125ACCeramic capacitors: 3 × 22 µF, 10 V, ±20%, X7S, 0805TDK
LfBLE18PS080SN1Ferrite BeadMuRata
CfC2012X7S1A226M125ACCeramic capacitor: 2 × 22 µF, 10 V, ±20%, X7S, 0805TDK
CNR/SS, CFF

Optional, not shown

Ceramic capacitorStandard
R1, R2ResistorStandard