ZHCSCM9 May   2014 TPS92410

PRODUCTION DATA.  

  1. 特性
  2. 应用
  3. 说明
  4. 修订历史记录
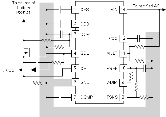
  5. Pin Configuration and Functions
  6. Specifications
    1. 6.1 Absolute Maximum Ratings
    2. 6.2 Handling Ratings
    3. 6.3 Recommended Operating Conditions
    4. 6.4 Thermal Information
    5. 6.5 Electrical Characteristics
    6. 6.6 Typical Characteristics
  7. Detailed Description
    1. 7.1 Overview
    2. 7.2 Functional Block Diagram
    3. 7.3 Feature Description
      1. 7.3.1  Setting the Linear Regulator Current/Input Power (CS)
      2. 7.3.2  Over-Voltage Protecton (DOV)
      3. 7.3.3  Input Undervoltage Lockout (UVLO)
      4. 7.3.4  Reference Voltage (VREF)
      5. 7.3.5  Forward Phase Dimmer Detection (CPS, CDD)
      6. 7.3.6  Analog Dimming Input and Setting VCS (ADIM)
      7. 7.3.7  Thermal Foldback (TSNS)
      8. 7.3.8  Internal Regulator (VCC)
      9. 7.3.9  Error Amplifier (COMP)
      10. 7.3.10 Linear MOSFET Gate Drive (GDL)
      11. 7.3.11 EMI Filter
      12. 7.3.12 Thermal Shutdown
    4. 7.4 Device Functional Modes
      1. 7.4.1 Multiplier Mode
      2. 7.4.2 Dimmer Detect Mode
  8. Application and Implementation
    1. 8.1 Application Information
    2. 8.2 Typical Application
      1. 8.2.1 120-VAC Input, 6.6-W LED Driver
        1. 8.2.1.1 Design Requirements
        2. 8.2.1.2 Detailed Design Procedure
      2. 8.2.2 230-VAC Input, 11-W LED Driver
        1. 8.2.2.1 Design Requirements
        2. 8.2.2.2 Detailed Design Procedure
        3. 8.2.2.3 Application Curves
  9. Power Supply Recommendations
  10. 10Layout
    1. 10.1 Layout Guidelines
    2. 10.2 Layout Example
  11. 11器件和文档支持
    1. 11.1 商标
    2. 11.2 静电放电警告
    3. 11.3 术语表
  12. 12机械封装和可订购信息

封装选项

机械数据 (封装 | 引脚)
散热焊盘机械数据 (封装 | 引脚)
订购信息

10 Layout

Proper layout is important in any regulator design. The TPS92410 is a linear regulator which simplifies layout compared to a switching regulator, however some consideration should be taken.

10.1 Layout Guidelines

Components between CPS, CDD, DOV, COMP, VREF, MULT, and VCC to ground (GND) should be placed directly next to the device as shown in Figure 18. The linear MOSFET as well as the GDL and CS traces should be placed as close the TPS92410 as possible as well.

10.2 Layout Example

layout_slusbw9.gifFigure 18. Recommended Component Placement