SLVSBO3A December   2013  – December 2015 TPS657120

PRODUCTION DATA.  

  1. Device Overview
    1. 1.1 Features
    2. 1.2 Applications
    3. 1.3 Description
    4. 1.4 Functional Block Diagram
  2. Revision History
  3. Terminal Configuration and Functions
    1. 3.1 Pin Attributes
  4. Specifications
    1. 4.1  Absolute Maximum Ratings
    2. 4.2  ESD Ratings
    3. 4.3  Recommended Operating Conditions
    4. 4.4  Thermal Information
    5. 4.5  Electrical Characteristics: General Functions
    6. 4.6  Electrical Characteristics: DCDC1 and DCDC2
    7. 4.7  Electrical Characteristics: DCDC3
    8. 4.8  Electrical Characteristics: RF-LDOs
    9. 4.9  Electrical Characteristics: Digital Inputs, Digital Outputs
    10. 4.10 Electrical Characteristics: Thermal Shutdown, Undervoltage Lockout
    11. 4.11 Electrical Characteristics: RFFE Timing Parameters
    12. 4.12 Typical Characteristics
  5. Detailed Description
    1. 5.1 Overview
    2. 5.2 Functional Block Diagram
    3. 5.3 Feature Description
      1. 5.3.1  Default Settings
      2. 5.3.2  Linear Regulators
        1. 5.3.2.1 Low Quiescent Current (Eco) Mode
        2. 5.3.2.2 Output Discharge
        3. 5.3.2.3 LDO Enable
        4. 5.3.2.4 LDO Voltage Range
        5. 5.3.2.5 LDO Power Good Comparator
      3. 5.3.3  Step-down Converters DCDC1 and DCDC2
      4. 5.3.4  Power Save Mode
      5. 5.3.5  Dynamic Voltage Positioning (Optional)
      6. 5.3.6  Soft Start / Enable
      7. 5.3.7  Dynamic Voltage Scaling (DVS) for DCDC1, DCDC2 and DCDC3
      8. 5.3.8  100% Duty Cycle Low Dropout Operation
      9. 5.3.9  180° Out-of-Phase Operation
      10. 5.3.10 Undervoltage Lockout for DCDC1, DCDC2, DCDC3, LDO1 and LDO2
      11. 5.3.11 Output Voltage Discharge
      12. 5.3.12 Short-Circuit Protection
      13. 5.3.13 Output Voltage Monitoring
      14. 5.3.14 Step-Down Converter and LDO Enable; pins CLK_REQ1 and CLK_REQ2
      15. 5.3.15 Step-Down Converter DCDC3
      16. 5.3.16 DCDC3_SEL Control
        1. 5.3.16.1 DCDC3_SEL Control - Voltage Mapping Option
        2. 5.3.16.2 DCDC3_SEL Control - Mapping the Enable Signal for the Negative Current Limit of DCDC3 to DCDC3_SEL; Additional Option for Rev 1.1 and Higher Only
      17. 5.3.17 Bypass Switch
      18. 5.3.18 DCDC3 Output Voltage Ramp Support
      19. 5.3.19 VCON Decoder
      20. 5.3.20 Thermal Monitoring and Shutdown
      21. 5.3.21 GPIOs
      22. 5.3.22 nRESET Input ; ADR_SELECT Input
      23. 5.3.23 Power State Machine
      24. 5.3.24 Implementation of Internal Power-Up and Power-Down Sequencing
      25. 5.3.25 VDDIO Voltage for Push-pull Output Stages / Interface
      26. 5.3.26 TPS657120 On Off Operation
        1. 5.3.26.1 TPS657120 Power-Up
        2. 5.3.26.2 TPS657120 PWR_REQ Driving DCDC1, DCDC2 and LDO1
      27. 5.3.27 MIPI RFFE Interface
        1. 5.3.27.1 MIPI RFFE Write Cycle
        2. 5.3.27.2 MIPI RFFE Read Cycle
    4. 5.4 Device Functional Modes
    5. 5.5 Register Maps
  6. Application and Implementation
    1. 6.1 Application Information
    2. 6.2 Typical Application
      1. 6.2.1 Design Requirements
      2. 6.2.2 Detailed Design Procedure
        1. 6.2.2.1 Output Filter Design (Inductor and Output Capacitor)
          1. 6.2.2.1.1 Inductor Selection
          2. 6.2.2.1.2 Output Capacitor Selection
          3. 6.2.2.1.3 Input Capacitor / Output Capacitor Selection
          4. 6.2.2.1.4 Voltage Change on DCDC1, DCDC2 and DCDC3
      3. 6.2.3 Application Curve
  7. Power Supply Recommendations
  8. Layout
    1. 8.1 Layout Guidelines
    2. 8.2 Layout Example
  9. Device and Documentation Support
    1. 9.1 Device Support
      1. 9.1.1 Third-Party Products Disclaimer
    2. 9.2 Community Resources
    3. 9.3 Trademarks
    4. 9.4 Electrostatic Discharge Caution
    5. 9.5 Glossary
  10. 10Mechanical, Packaging, and Orderable Information

封装选项

机械数据 (封装 | 引脚)
散热焊盘机械数据 (封装 | 引脚)
订购信息

5 Detailed Description

5.1 Overview

The TPS657120 is an integrated power management device for Baseband and RF-PA power. The device consists of three step-down converters and two LDOs.

5.2 Functional Block Diagram

TPS657120 TPS65712_blockdiagram5x6.gif

5.3 Feature Description

5.3.1 Default Settings

See Table 5-1 for the default output voltages for the DCDC converters and the LDOs. For DCDC1 to DCDC3 and LDO1 and LDO2, there are two registers defining the output voltage. DCDC3_SEL allows to switch in between the two output voltages defined in the _OP and _AVS register of DCDC3. For the other DCDC converters and LDOs, switching is possible by a register Bit.

Table 5-1 Default Output Voltages

CONVERTER / LDO REGISTER TPS657120 DEFAULT OUTPUT VOLTAGE SETTING
DCDC1_OP / DCDC1_AVS 1.7 V / 1.7 V
DCDC2_OP / DCDC2_AVS 2.65 V / 2.65 V
DCDC3_OP / DCDC3_AVS 3.6 V / 3.6 V
LDO1_OP 1.8 V
LDO2_OP 2.8 V
CONVERTER / LDO REGISTER TPS657121 DEFAULT OUTPUT VOLTAGE SETTING
DCDC1_OP / DCDC1_AVS 1.2 V / 1.2 V (for DIG)
DCDC2_OP / DCDC2_AVS TBD (for LVANA or ANALOG)
DCDC3_OP / DCDC3_AVS TBD (for LVANA or RF-PA)
LDO1_OP 2.7 V (for VVANA)
LDO2_OP 2.8 V (for TCXO)

5.3.2 Linear Regulators

The power management core has 2 high PSRR, low noise LDOs with different output current capabilities. Each LDO output voltage can be set independently through the communication bus (see Table 5-19) and the transition occurs immediately if the LDO is enabled.

5.3.2.1 Low Quiescent Current (Eco) Mode

Each LDO is equipped with a low quiescent current mode that can enabled or disabled separately by setting the ECO bit = 1.

5.3.2.2 Output Discharge

Each LDO is equipped with an output discharge bit. When the bit is set to 1, the output of the LDO will be discharged to ground with the equivalent of a 300-Ω resistor if the LDO is disabled. If the LDO is enabled, the discharge bit is ignored.

5.3.2.3 LDO Enable

The LDOs enable/disable is part of the flexible power-up and power-down state machine. Each LDO can be programmed such that it is powered up automatically in one of the 15 time slots after a power-on condition occurs or is controlled by a dedicated pin. Pins CLK_REQ1 and CLK_REQ2 can be mapped to any resource (LDOs, dcdc converters) to enable or disable it.

5.3.2.4 LDO Voltage Range

The output voltage range for the LDOs is 1.2 V to 3.3 V.

5.3.2.5 LDO Power Good Comparator

The output voltage of each LDO is supervised by an internal power good comparator. Its output is setting and clearing the PGOOD Bits in register PGOOD. The power good Bits are not valid if the LDO is enabled but the input voltage to the LDO is below 1 V.

5.3.3 Step-down Converters DCDC1 and DCDC2

The TPS657120 step down converters operate with typically 2.25-MHz fixed frequency pulse width modulation (PWM) at moderate to heavy load currents. With DCDCx_MODE bit set to 0, at light load currents the converter can automatically enter Power Save Mode and operates then in PFM mode.

During PWM operation the converter uses a unique fast response voltage mode control scheme with input voltage feed-forward to achieve good line and load regulation allowing the use of small ceramic input and output capacitors. At the beginning of each clock cycle initiated by the clock signal, the High Side MOSFET switch is turned on. The current flows now from the input capacitor via the High Side MOSFET switch through the inductor to the output capacitor and load. During this phase, the current ramps up until the PWM comparator trips and the control logic will turn off the switch. The current limit comparator will also turn off the switch in case the current limit of the High Side MOSFET switch is exceeded. After an off time preventing shoot through current, the Low Side MOSFET rectifier is turned on and the inductor current will ramp down. The current flows now from the inductor to the output capacitor and to the load. It returns back to the inductor through the Low Side MOSFET rectifier.

The next cycle is initiated by the clock signal again turning off the Low Side MOSFET rectifier and turning on the on the High Side MOSFET switch. A 180° phase shift between DCDC1 and DCDC2 decreases the input RMS current and synchronizes the operation of the two dcdc converts. The feedback pin (VDCDCx) must directly be connected to the output voltage of the DCDC converter and no external resistor network must be connected.

5.3.4 Power Save Mode

The Power Save Mode is enabled with the DCDCx_MODE bit set to 0. If the load current decreases, the converter will enter Power Save Mode operation automatically. During Power Save Mode the converter skips switching and operates with reduced frequency in PFM mode with a minimum quiescent current to maintain high efficiency. The converter positions the output voltage typically +1% above the nominal output voltage. This voltage positioning feature minimizes voltage drops caused by a sudden load step. The transition from PWM mode to PFM mode occurs once the inductor current in the Low Side MOSFET switch becomes zero, which indicates discontinuous conduction mode. During the Power Save Mode the output voltage is monitored with a PFM comparator. As the output voltage falls below the PFM comparator threshold of VOUT nominal +1%, the device starts a PFM current pulse. The High Side MOSFET switch will turn on, and the inductor current ramps up. After the On-time expires, the switch is turned off and the Low Side MOSFET switch is turned on until the inductor current becomes zero. The converter effectively delivers a current to the output capacitor and the load. If the load is below the delivered current, the output voltage will rise. If the output voltage is equal or higher than the PFM comparator threshold, the device stops switching and enters a sleep mode with typical 25-µA current consumption.

If the output voltage is still below the PFM comparator threshold, a sequence of further PFM current pulses are generated until the PFM comparator threshold is reached. The converter starts switching again once the output voltage drops below the PFM comparator threshold. With a fast single threshold comparator, the output voltage ripple during PFM mode operation can be kept small. The PFM Pulse is time controlled, which allows to modify the charge transferred to the output capacitor by the value of the inductor. The resulting PFM output voltage ripple and PFM frequency depend in first order on the size of the output capacitor and the inductor value. Increasing output capacitor values and inductor values will minimize the output ripple. The PFM frequency decreases with smaller inductor values and increases with larger values. The PFM mode is left and PWM mode is entered in case the output current can not longer be supported in PFM mode. The Power Save Mode can be disabled by setting Mode pin to high. The converter will then operate in fixed frequency PWM mode.

5.3.5 Dynamic Voltage Positioning (Optional)

This feature reduces the voltage under/overshoots at load steps from light to heavy load and heavy to light. It is active in Power Save Mode and regulates the output voltage 1% higher than the nominal value. This provides more headroom for both the voltage drop at a load step, and the voltage increase at a load throw-off. Dynamic voltage positioning is an optional feature set at TI and can be enabled / disabled on request.

TPS657120 dyn_v_posi_lvsae1.gif

5.3.6 Soft Start / Enable

Step-Down converter ENABLE

The step-down converter enable/disable is part of the flexible power-up and power-down state machine. Each converter can be programmed such that it is powered up automatically in one of the 15 time slots after a power-on condition occurs or is controlled by a dedicated pin. Pins CLK_REQ1 and CLK_REQ2 can be mapped to any resource (LDOs, dcdc converter) to enable or disable it.

Step-Down converter SOFT START

The step-down converters in TPS657120 have an internal soft start circuit that controls the ramp up of the output voltage. The output voltage ramps up from 5% to 95% of its nominal value within a time defined in the electrical spec. This limits the inrush current in the converter during start up and prevents possible input voltage drops when a battery or high impedance power source is used. The Soft start circuit is enabled after the start up time tStart has expired. For DCDC3, there is an option to set two different values for the start-up and ramp-time. For applications that require a fast response, set DCDC3_CTRL:RAMP_TIME = 1.

During soft start, the output voltage ramp up is controlled as shown in Figure 5-1.

TPS657120 sopft_st_lvs950.gif Figure 5-1 Soft Start

5.3.7 Dynamic Voltage Scaling (DVS) for DCDC1, DCDC2 and DCDC3

The DCDC converters in TPS657120 allow to change the output voltage during operation by changing the register content or by switching between the settings defined by DCDCx_OP and DCDCx_AVS registers. Switching between DCDCx_OP and DCDCx_AVS registers is done by pin DCDC3_SEL. The name indicates that the pin is used for DCDC3 exclusively but DCDC1 and/or DCDC2 could be mapped to the pin same as DCDC3 to change in between two different output voltages by toggling the pin. Mapping of the voltage scaling function is done by DCDCx_CTRL registers bit DCDCx_SEL_CTRL for each of the converters. When a change in output voltage occurs, the new voltage will be ramped to either immediately if DCDCx_CTRL:IMMEDIATE=1 or the slew rate defined by DCDCx_CTRL:TSTEP with the IMMEDIATE bit set to 0. The slew rate control is implemented such that TSTEP defines the time from one output voltage step to the next, stepping through all steps until the new target is reached. While the voltage change is active, the converter is forced to PWM mode to allow defined rise and fall times of the output voltage. DVS is not active for DCDC3 when operated in VCON mode but the converter will follow the analog signal at VCON.

The DVS state machine which ramps the output voltage to the target within the programmed time is automatically disabled when a converter is disabled. Therefore a voltage change will only be processed if the converter is active. If a converter is being disabled, the target voltage in the register now is changed with a certain TSTEP setting and the converter is enabled, the DVS will start to ramp to the target. For the two slowest TSSTEP settings, the 130-µs initial enable delay of a converter will not be long enough to cover that ramp time. This will result in a voltage, still ramping to the new target during power-up.

5.3.8 100% Duty Cycle Low Dropout Operation

The device starts to enter 100% duty cycle mode once the input voltage comes close to the nominal output voltage. In order to maintain the output voltage, the High Side MOSFET switch is turned on 100% for one or more cycles. With further decreasing VIN the High Side MOSFET switch is turned on completely. In this case, the converter offers a low input-to-output voltage difference. This is particularly useful in battery-powered applications to achieve longest operation time by taking full advantage of the whole battery voltage range. The minimum input voltage to maintain regulation depends on the load current and output voltage, and can be calculated with Equation 1.

Equation 1. VINmin = VOmax + IOmax (RDS(on)max + RL)

where

  • IOmax = maximum output current plus inductor ripple current
  • RDS(on)max = maximum high side switch RDS(on)
  • RL = DC resistance of the inductor
  • VOmax = nominal output voltage plus maximum output voltage tolerance

5.3.9 180° Out-of-Phase Operation

In PWM Mode, the converters operate with a 180° turn-on phase shift of the PMOS (high side) transistors. This prevents the high-side switches of both converters from being turned on simultaneously, and therefore smooths the input current. This feature reduces the surge current drawn from the supply.

5.3.10 Undervoltage Lockout for DCDC1, DCDC2, DCDC3, LDO1 and LDO2

The undervoltage lockout circuit prevents the device from malfunctioning at low input voltages and from excessive discharge of the battery. It disables the DC-DC converters and LDOs at too low input voltages. See the electrical characteristics for the undervoltage lockout threshold voltage.

5.3.11 Output Voltage Discharge

The dcdc converters and LDOs contain an output capacitor discharge feature which makes sure that the capacitor is discharged when the dcdc converter or LDO is disabled.

5.3.12 Short-Circuit Protection

All outputs are short circuit protected with a maximum output current as defined in the electrical specifications.

5.3.13 Output Voltage Monitoring

Internal power good comparators monitors the switching regulator outputs and detect when the output voltage is below the target value. This information is used by the power management core to set and clear the power good Bits in the register set accordingly. A switching regulator’s individual power good comparator will be blanked when the regulator is disabled or when the regulator’s voltage is transitioning from one set point to another.

5.3.14 Step-Down Converter and LDO Enable; pins CLK_REQ1 and CLK_REQ2

The step-down converter and LDO enable/disable is part of the flexible power-up and power-down state machine. Each converter can be programmed such that it is powered up automatically at the beginning of on out of 8 time slots after a power-on condition occurs. Alternatively, a resource can be mapped to a dedicated pin controlling the enable function. Pins CLK_REQ1 and CLK_REQ2 serve this function for any resource (LDO, DCDC converter) to enable or disable it. As long as a resource is not mapped to a pin, the enable bit defines the status. If a resource is mapped to a pin, the status of the enable bit is ignored and the pin controls the enable function.

As soon as a resource is mapped to the CLK_REQ1 pin and there is a falling edge on that pin, all _OP and _AVS registers (for all resources) are re-loaded to their OTP default settings. For Rev 1.0 of silicon the default settings were loaded based on a falling edge of either one of the CLK_REQ pins. During the 25us it takes to re-load the registers, the RFFE interface is in reset and no communication is possible. The RFFE interface is also held in reset during a 2.5-µs period after a rising edge of the CLK_REQx pins. CLK_REQ mapping should be done with a 2-µs setup time; for example, CLK_REQ pins shall have a stable, high-level 2 µs before the pin is mapped for a converter which is on by default.

5.3.15 Step-Down Converter DCDC3

DCDC3 is intended to be used as the power supply for a RF- power amplifier (RF-PA). Its output current of up to 2.5A allows operation with 2G / 3G and 4G amplifiers. There are two different operating modes with respect to how the output voltage is set:

  • by registers DCDC3_OP or DCDC3_AVS used for 3G/4G; the output voltage range is 0.8 V to 3.8 V; PWM/PFM mode allowed
  • by analog signal at pin VCON used for 2G optionally; the output voltage range is 0.1 V to 3.8 V; forced PWM mode only; see details under VCON DECODER

Pin DCDC3_SEL can be mapped to any of the 3 step-down converters but typically is used for DCDC3 only. It allows to switch in between the voltage setting based on DCDC3_OP and DCDC3_AVS. Each, DCDC3_OP and DCDC3_AVS contain the Bits to set the output voltage of DCDC3, force PWM mode and also open/close the BYPASS switch.

5.3.16 DCDC3_SEL Control

5.3.16.1 DCDC3_SEL Control - Voltage Mapping Option

The DCDC3_SEL pin allows to select between two different registers defining operating parameters for DCDC3 such as:

  • output voltage of DCDC3
  • PWM vs PFM mode of DCDC3
  • open / close of the bypass switch of DCDC3

The status of DCDC3_SEL defines which of the two registers is used to define the operating parameters and allows to switch in between by toggling the pin.

  • DCDC3_SEL=LOW: parameters defined by DCDC3_OP
  • DCDC3_SEL=HIGH: parameters defined by DCDC3_AVS

In addition to DCDC3, DCDC1 and/or DCDC2 could be mapped to the DCDC3_SEL pin to change their output voltage depending on the pin status.

5.3.16.2 DCDC3_SEL Control - Mapping the Enable Signal for the Negative Current Limit of DCDC3 to DCDC3_SEL; Additional Option for Rev 1.1 and Higher Only

In addition to the functionality above, the DCDC3_SEL pin can be mapped to enable and disable the negative current limit for DCDC3. This option may be useful in case of GMSK ramping. During a positive slope, the DCDC3 control loop may counter-regulate with the ramp-up support (DCDC3_EN_UP=1) . In this case disabling the negative current limit of DCDC3 will help to get a smooth ramp-up waveform. For a GMSK falling edge, the negative current limit is needed to ensure a fast down-slope, so it needs to be enabled. In order to enable and disable the negative current limit fast, the function can be mapped to pin DCDC3_SEL. The mapping is done by bit SPARE0:nILIM_MAPPING. If the bit is set = 1, the negative current limit is enabled or disabled depending on the status of the DCDC3_SEL pin which the n should be driven accordingly within a GMSK cycle. This mapping is not gating nor is it gated by other mapping options, so it needs to be made sure the voltage mapping is disabled if not required. Bit SPARE0:EN_nILIM_xl has to be set 1 at least 50 µs before the mapping is done by setting SPARE0:nILIM_MAPPING=1. See details in the register description for SPARE0.

5.3.17 Bypass Switch

There is a bypass switch for DCDC3 with the input pins shared between the bypass switch and the power stage of the step-down converter. The switch is driven manually depending on the settings of EN_BYPASS defined in register DCDC3_OP and DCDC3_AVS.

There is a overvoltage protection (OVP) with a 4.0-V threshold sensed at the output of DCDC3 to protect the RF-PA powered by DCDC3 for cases where the bypass switch is closed and the supply voltage from an unregulated charger / power path is rising immediately to 5 V. In this case, the bypass switch is forced to open independent of setting of EN_BYPASS. Bit DCDC_CONTROL:DCDC3_OVP is set to 1 in an OVP event and needs to be cleared in software in order to close the bypass switch again using EN_BYPASS.

When the bypass switch is closed, PWM mode of DCDC3 is blocked and its high side switch is forced ON.

5.3.18 DCDC3 Output Voltage Ramp Support

There is circuitry to ensure a fast output voltage change on DCDC3. This is accomplished by automatically enabling the bypass switch to support a ramp of DCDC3 to higher output voltages independent of the setting of EN_BYPASS. In an OVP event, when DCDC3_OVP is set, the ramp support is disabled and bit DCDC3_OVP has to be cleared for proper operation of the ramp support circuit. In addition, the ramp support can be disabled by clearing DCDC3_EN_UP. In addition, there is a down ramp support which ensures fast down-ramping of DCDC3. That function can be disabled independently from the up-ramping support by DCDC3_EN_DWN and is not affected by the status of the OVP.

From Rev 1.1 of silicon bits DCDC3_S2 and DCDC3_S1 have been added to register DCDC_CONFIG1. The bits allow to change the threshold for the ramp support circuit and therefore allow to adjust the shape of the rising edge of the output voltage during a VCON transition.

There are a couple of register bits to control the function of the ramp support as listed below.

  • DCDC_CONFIG:DCDC3_EN_UP: enables the ramp support for rising VCON / output voltages
  • DCDC_CONFIG:DCDC3_EN_DWN: enables the ramp support for falling VCON / output voltages
  • DCDC_CONFIG:DCDC3_DWN_2X: doubles the current in the ramp down circuit to speed up the down slope
  • DCDC_CONFIG:DCDC3[S2:S1]: define the threshold below the nominal output voltage when the ramp support stops supporting
  • SPARE0:EN_nILIM_xl: enables or disables the negative current limit in DCDC3; a large current limit speeds up the falling edge of Vout
  • SPARE0:EN_FAST_RAMP: rising edge of Vout is further speed up; it is recommended to keep this bit cleared as it may cause overshoot when set

The ramp-up and ramp-down support circuitry is intended to be used during GMSK ramping with the VCON input driven to define the output voltage of DCDC3. It is recommended to keep the ramp support disabled when the DCDC3 converter is not operated in VCON mode (when DCDC3_CTRL:VCON=0).

5.3.19 VCON Decoder

The VCON decoder allows to control the output voltage of DCDC3 by an analog signal to pin VCON. The gain and offset of the VCON decoder can be adjusted by register VCON. Typically it will be driven with an input voltage in the range of 0 mV (or 200 mV) to 2100 mV. In VCON operation, DCDC3 is forced to fixed frequency PWM operation independent of the setting of DCDC3_MODE in register DCDC3_OP or DCDC3_AVS. In addition, the converter is forced to be enabled with VCON=1 independent of the status of the ENABLE bit or status of the CLK_REQ signals if mapped.

The gain and offset settings are listed in the register description for the VCON register. DCDC3 ramp support is used also in VCON mode to ensure a fast transition of the output voltage.

The output voltage of DCDC3 in VCON mode is defined using Equation 2.

Equation 2. Vout = V(VCON) × gain + Voffset

With a typical output voltage range at DCDC3 of 100 mV to 3.5 V, the default gain and offset settings are:

  • gain: 1.8
  • Voffset: –250 mV

5.3.20 Thermal Monitoring and Shutdown

The is a thermal protection module that monitors the junction temperature of the device.

When the Thermal Shutdown temperature threshold is reached the TPS657120 is set under reset and a transition to STANDBY state is initiated. The POWER ON enable conditions of the device will not be taken into consideration until the die temperature has decreased below the Thermal Shutdown threshold.

The thermal protection is enabled in ACTIVE state. The thermal protection is automatically enabled during an STANDBY to ACTIVE state transition and will be kept enabled in STANDBY state after a switch-off sequence caused by a thermal shutdown event. Recovery from this STANDBY state will be initiated (switch-on sequence) when the die temperature will fall below the Thermal Shutdown temperature threshold. In a thermal event, all resources are powered down at the same time.

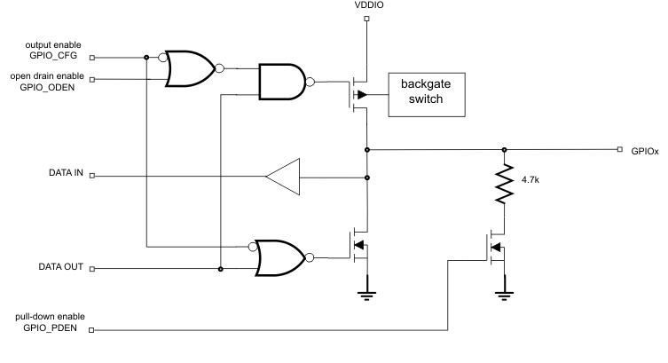
5.3.21 GPIOs

There are 2 GPIOs in TPS657120. If the output stage is programmed to push-pull, it pulls to the high-voltage set by VDDIO. With VDDIO being below the VDDIO undervoltage lockout, the high side driver is disabled and the output is set to open drain. The default state of the GPIO is defined as an output with state LOW. In addition, the GPIOs allow to add an internal 4.7-kΩ pulldown resistor optionally.

A GPIO can alternatively be programmed such that it is assigned to the power-up sequencing by setting GPIO_CFG=1. In this case the GPIO output will be set according to the definition in GPIOx:GPIO_SET during one of the 8 time slots as defined by internal power-up sequencing.

TPS657120 IO.gif Figure 5-2 GPIO block

5.3.22 nRESET Input ; ADR_SELECT Input

GPIO0 and GPIO1 can optionally be assigned as nRESET input or ADR_SELECT input defining the USID[0] bit as defined in the register description. The alternative function is selected by a bit in the GPIOx register as described as follows:

Detailed description for GPIO0 (nRESET):

  • GPIO0:nRESET=0: The pin is used as a GPIO based on OTP programming. However, in reset state, before internal OTP is read, the pin defaults to an nRESET input, so the pin has to be pulled to a logic HIGH per default in order to exit reset and load OTP, reconfiguring it as GPIO.
  • GPIO0:nRESET=1 (default OTP setting): The pin is used as an active low reset input. The pin needs to be pulled to logic HIGH externally to exit reset and allow TPS657120 going to standby state. With GPIO0:nRESET=1, the pin is automatically configured as an input independent of setting of GPIO0:GPIO_CFG.

Detailed description for GPIO1 (ADR_SELECT):

  • GPIO1:ADR_SELECT=0:The pin is used as a GPIO
  • GPIO1:ADR_SELECT=1 (default OTP setting): The pin defaults to GPIO and is reprogrammed to an address select bit once internal OTP is read in the boot phase. With GPIO1:ADR_SEL=1, the pin is automatically configured as an input independent of setting of GPIO1:GPIO_CFG. A status change on pin ADR_SELECT will become effective immediately, so USID[0] can be updated at any time by changing the pin status.

5.3.23 Power State Machine

The Embedded Power Controller (EPC) manages the state of the device and controls the power up sequence.

The EPC will support the following states:

  • NO SUPPLY: The main battery supply voltage is not high enough to power the internal LDO and bandgap. Everything on the device is off.
  • BOOT PHASE (READ OTP): The internal supply and bandgap are active and the device is reading its configuration data out of OTP memory.
  • STANDBY: The internal supply and bandgap are active, register default settings have been loaded and the device is waiting for PWRON going HIGH to start the power-up sequence
  • ACTIVE: Device POWER ON enable conditions are met and regulated power supplies are ON or can be enabled with full current capability. Reset is released; interfaces are active

5.3.24 Implementation of Internal Power-Up and Power-Down Sequencing

TPS657120 allows to internally enable resources during power-up (going from STAND-BY to ACTIVE state) and power-down (going from ACTIVE to STANDBY state) . The internal power-sequencing is defined in OTP memory programmed at TI. The sequencing allows to enable resources in 8 time slots during power-up and power-down. A resource can be associated to any of these 8 time slots that will be processed in the opposite direction during power-down. The delay in between the time slots is fixed to 500 µs.

Resources may include:

  • step-down converters
  • LDOs
  • GPIOs

Resources that are not part of the automatic sequencing may be configured such that they are enabled by external pins or by their enable Bit in the register set. See STEP-DOWN CONVERTER ENABLE

5.3.25 VDDIO Voltage for Push-pull Output Stages / Interface

Push-pull output stages are pulled HIGH to the voltage applied at pin VDDIO for the pins listed below:

  • SDATA
  • GPIO0,1: push-pull only

The signal levels on the interface pins SDATA and SCLK are on VDDIO level. No voltage must be applied exceeding the voltage level at VDDIO.

5.3.26 TPS657120 On Off Operation

The power-up sequencing in TPS657120 is flexible and can be set such that it allows to power up the converters and LDOs in any order with the down-sequencing being the reverse or all converters and LDOs powering down at the same time.

5.3.26.1 TPS657120 Power-Up

If PWRON is tied to the supply voltage so TPS65712 starts its power-up sequencing once the input voltage is above the UVLO threshold and the internal boot phase is finished.

TPS657120 TPS65712_initial_powerup.gif Figure 5-3 TPS657120 Power-Up

5.3.26.2 TPS657120 PWR_REQ Driving DCDC1, DCDC2 and LDO1

Once the CLK_REQ1 and CLK_REQ2 pins are enabled to take control of DCDC1, DCDC2 and LDO1, these converters/LDO are enabled if either one of the pins is driven HIGH.

TPS657120 CLK_REQ.gif Figure 5-4 TPS657120 Power Cut

5.3.27 MIPI RFFE Interface

There is a MIPI RFFE compatible interface based on the Rev 1.00.00 specification. The interface is only active in ACTIVE state of TPS657120 - see the power-up timing diagram. RFFE communication is not possible when the _OP and _AVS register are reloaded triggered by a falling edge on CLK_REQx once any DCDC converter or LDO is mapped to that pin. During the 25 µs of re-loading the registers with the OTP content, the RFFE interface is held in reset. The RFFE interface is also held in reset during a 2.5-µs period after a rising edge of the CLK_REQx pins. The slave address bits SA3...SA0 are equivalent to the unique slave identifier (USID) defined in the MIPI RFFE specification. As defined in the RFFE specification, the bits are located in register USID along with the other RFFE-pre-defined registers PM_TRIG, PRODUCT_ID and MANUFACTURER_ID at address 0x1C to 0x1F.

5.3.27.1 MIPI RFFE Write Cycle

TPS657120 RFFE_register_write.gif Figure 5-5 RFFE Write Cycle

5.3.27.2 MIPI RFFE Read Cycle

TPS657120 RFFE_register_read.gif Figure 5-6 RFFE Read Cycle

5.4 Device Functional Modes

The device supports the following functional modes.

  • NO SUPPLY: The main battery supply voltage is not high enough to power the internal LDO and bandgap. Everything on the device is off.
  • BOOT PHASE (READ OTP): The internal supply and bandgap are active and the device is reading its configuration data out of OTP memory.
  • STANDBY: The internal supply and bandgap are active, register default settings have been loaded and the device is waiting for PWRON going HIGH to start the power-up sequence
  • ACTIVE: Device POWER ON enable conditions are met and regulated power supplies are ON or can be enabled with full current capability. Reset is released; interfaces are active

5.5 Register Maps

Table 5-2 DCDC1_CTRL(1); Register Address: 00h

B7 B6 B5 B4 B3 B2 B1 B0
ENABLE RSVD IMMEDIATE TSTEP[1] TSTEP[0] DCDC1_
SEL_CTRL
DCDC1_CLK_
REQ2_CTRL
DCDC1_CLK_
REQ1_CTRL
(1) 0 1 0 0 0 0 0
OTP OTP OTP OTP OTP OTP OTP
r/w r r/w r/w r/w r/w r/w r/w
ENABLE 0 DCDC1 Disabled
1 DCDC1 Enabled
(1) DCDC1 Enabled during automatic power-up sequence
IMMEDIATE 0 a voltage change of DCDC1 will be done based on the settings of TSTEP[1:0]
1 a voltage change of DCDC1 will be done bypassing the voltage change state machine and therefore is limited by the response of the DCDC1 converter only. With IMMEDIATE=1, TSTEP[1,0] do not define the slope of the voltage change but the time PWM mode is forced to ensure a steep transition of the output voltage.
TSTEP[1:0] Time step: when changing the output voltage, the new value is reached through successive voltage steps (if not bypassed). The equivalent programmable slew rate of the output voltage is shown in Table 5-5
RSVD Unused bit, should be written to 0
DCDC1_SEL_CTRL 0 DCDC1 output voltage / MODE settings are defined by DCDC1_OP register
1 DCDC1 output voltage / MODE settings are defined by status of pin DCDC3_SEL
DCDC3_SEL = LOW := voltage / MODE settings are defined by DCDC1_OP
DCDC3_SEL = HIGH := voltage / MODE settings are defined by DCDC1_AVS
DCDC1_CLK_REQ1_CTRL 0 DCDC1 enable function not mapped to CLK_REQ1 pin; DCDC1 enabled by ENABLE Bit or internal power-up sequencing setting
1 DCDC1 enable function mapped to pin CLK_REQ1; ENABLE bit is don´t care, CLK_REQ1= LOW := DCDC1 = off, CLK_REQ1= HIGH := DCDC1 = on
DCDC1_CLK_REQ2_CTRL 0 DCDC1 enable function not mapped to CLK_REQ2 pin; DCDC1 enabled by ENABLE Bit or internal power-up sequencing setting
1 DCDC1 enable function mapped to pin CLK_REQ2; ENABLE bit is don´t care, CLK_REQ2= LOW := DCDC1 = off, CLK_REQ2= HIGH := DCDC1 = on
Note: CLK_REQ1 and CLK_REQ2 are logically OR´d, as soon as either one is HIGH, DCDC1 is enabled
(1) Register reset on Power On Reset (POR)

Table 5-3 DCDC2_CTRL(1); Register Address: 01h

B7 B6 B5 B4 B3 B2 B1 B0
ENABLE RSVD IMMEDIATE TSTEP[1] TSTEP[0] DCDC2_
SEL_CTRL
DCDC2_CLK_
REQ2_CTRL
DCDC2_CLK_
REQ1_CTRL
(1) 0 1 0 0 0 0 0
OTP OTP OTP OTP OTP OTP OTP
r/w r r/w r/w r/w r/w r/w r/w
ENABLE 0 DCDC2 Disabled
1 DCDC2 Enabled
(1) DCDC2 Enabled during automatic power-up sequence
IMMEDIATE 0 a voltage change of DCDC2 will be done based on the settings of TSTEP[1:0]
1 a voltage change of DCDC2 will be done bypassing the voltage change state machine and therefore is limited by the response of the DCDC2 converter only. With IMMEDIATE=1, TSTEP[1,0] do not define the slope of the voltage change but the time PWM mode is forced to ensure a steep transition of the output voltage.
TSTEP[1:0] Time step: when changing the output voltage, the new value is reached through successive voltage steps (if not bypassed). The equivalent programmable slew rate of the output voltage is shown in Table 5-5
RSVD Unused bit, should be written to 0
DCDC2_SEL_CTRL 0 DCDC2 output voltage / MODE settings are defined by DCDC2_OP register
1 DCDC2 output voltage / MODE settings are defined by status of pin DCDC3_SEL
DCDC3_SEL = LOW := voltage / MODE settings are defined by DCDC2_OP
DCDC3_SEL = HIGH := voltage / MODE settings are defined by DCDC2_AVS
DCDC2_CLK_REQ1_CTRL 0 DCDC2 enable function not mapped to CLK_REQ1 pin; DCDC2 enabled by ENABLE Bit or internal power-up sequencing setting
1 DCDC2 enable function mapped to pin CLK_REQ1; ENABLE bit is don´t care, CLK_REQ1= LOW := DCDC2 = off, CLK_REQ1= HIGH := DCDC2 = on
DCDC2_CLK_REQ2_CTRL 0 DCDC2 enable function not mapped to CLK_REQ2 pin; DCDC2 enabled by ENABLE Bit or internal power-up sequencing setting
1 DCDC2 enable function mapped to pin CLK_REQ2; ENABLE bit is don´t care, CLK_REQ2= LOW := DCDC2 = off, CLK_REQ2= HIGH := DCDC2 = on
Note: CLK_REQ1 and CLK_REQ2 are logically OR´d, as soon as either one is HIGH, DCDC2 is enabled
(1) Register reset on Power On Reset (POR)

Table 5-4 DCDC3_CTRL(1); Register Address: 02h

B7 B6 B5 B4 B3 B2 B1 B0
ENABLE VCON IMMEDIATE TSTEP[1] TSTEP[0] DCDC3_
SEL_CTRL
DCDC3_CLK_
REQ2_CTRL
DCDC3_CLK_
REQ1_CTRL
0 0 1 0 0 1 0 0
OTP OTP OTP OTP OTP OTP OTP OTP
r/w r/w r/w r/w r/w r/w r/w r/w
ENABLE 0 DCDC3 Disabled
1 DCDC3 Enabled
(1) DCDC3 Enabled during automatic power-up sequence
VCON 0 DCDC3 output voltage defined by _OP or _AVS
1 DCDC3 output voltage defined by pin VCON
With VCON = 1, DCDC3 is enabled independently of the ENABLE bit and the converter is forced to PWM independently of DCDC3_MODE defined in either DCDC3_OP or DCDC3_AVS.
IMMEDIATE 0 a voltage change of DCDC3 will be done based on the settings of TSTEP[1:0]
1 a voltage change of DCDC3 will be done bypassing the voltage change state machine and therefore is limited by the response of the DCDC3 converter only. With IMMEDIATE=1, TSTEP[1,0] do not define the slope of the voltage change but the time PWM mode is forced to ensure a a steep transition of the output voltage.
TSTEP[1:0] Time step: when changing the output voltage, the new value is reached through successive voltage steps (if not bypassed). The equivalent programmable slew rate of the output voltage is shown in Table 5-5
DCDC3_SEL_CTRL 0 DCDC3 output voltage / MODE settings are defined by DCDC3_OP register
1 DCDC3 output voltage / MODE settings are defined by status of pin DCDC3_SEL
DCDC3_SEL = LOW := voltage / MODE settings are defined by DCDC3_OP
DCDC3_SEL = HIGH := voltage / MODE settings are defined by DCDC3_AVS
DCDC3_CLK_REQ1_CTRL 0 DCDC3 enable function not mapped to CLK_REQ1 pin; DCDC3 enabled by ENABLE Bit or internal power-up sequencing setting
1 DCDC3 enable function mapped to pin CLK_REQ1; ENABLE bit is don´t care, CLK_REQ1= LOW := DCDC3 = off, CLK_REQ1= HIGH := DCDC3 = on
DCDC3_CLK_REQ2_CTRL 0 DCDC3 enable function not mapped to CLK_REQ2 pin; DCDC3 enabled by ENABLE Bit or internal power-up sequencing setting
1 DCDC3 enable function mapped to pin CLK_REQ2; ENABLE bit is don´t care, CLK_REQ2= LOW := DCDC3 = off, CLK_REQ2= HIGH := DCDC3 = on
Note: CLK_REQ1 and CLK_REQ2 are logically OR´d, as soon as either one is HIGH, DCDC3 is enabled
(1) Register reset on Power On Reset (POR)

Table 5-5 DCDCx TSTEP Settings

TSTEP[1:0] TIME PER VOLTAGE STEP ACCORDING TO THE DCDCX VOLTAGE TABLE (µs) EQUIVALENT SLEW RATE FOR A 25-mV STEP SIZE (mV/µs)
00 0.9 30
01 1.8 15
10 3.5 7.5
11 6.6 3.75

Table 5-6 DCDC1_OP(1); Register Address: 03h

B7 B6 B5 B4 B3 B2 B1 B0
DCDC1_MODE RSVD SEL[5] SEL[4] SEL[3] SEL[2] SEL[1] SEL[0]
0 0 0 1 1 0 0 0
OTP OTP OTP OTP OTP OTP OTP
r/w r r/w r/w r/w r/w r/w r/w
DCDC1_MODE 0 Enable Automatic PWM/PFM mode switching
1 Force PWM
RSVD Unused bit, should be written to 0
SEL[5:0] DCDC1 Output Voltage Selection based on Table 5-15.
(1) Register reset on Power On Reset (POR)

Table 5-7 DCDC1_AVS(1); Register Address: 04h

B7 B6 B5 B4 B3 B2 B1 B0
DCDC1_MODE RSVD SEL[5] SEL[4] SEL[3] SEL[2] SEL[1] SEL[0]
0 0 0 1 1 0 0 0
OTP OTP OTP OTP OTP OTP OTP
r/w r r/w r/w r/w r/w r/w r/w
DCDC1_MODE 0 Enable Automatic PWM/PFM mode switching
1 Force PWM
RSVD Unused bit, should be written to 0
SEL[5:0] DCDC1 Output Voltage Selection based on Table 5-15.

Table 5-8 DCDC2_OP(1); Register Address: 05h

B7 B6 B5 B4 B3 B2 B1 B0
DCDC2_MODE RSVD SEL[5] SEL[4] SEL[3] SEL[2] SEL[1] SEL[0]
0 0 1 1 0 1 0 1
OTP OTP OTP OTP OTP OTP OTP
r/w r r/w r/w r/w r/w r/w r/w
DCDC2_MODE 0 Enable Automatic PWM/PFM mode switching
1 Force PWM
RSVD Unused bit, should be written to 0
SEL[5:0] DCDC2 Output Voltage Selection based on Table 5-15.
(1) Register reset on Power On Reset (POR)

Table 5-9 DCDC2_AVS(1); Register Address: 06h

B7 B6 B5 B4 B3 B2 B1 B0
DCDC2_MODE RSVD SEL[5] SEL[4] SEL[3] SEL[2] SEL[1] SEL[0]
0 0 1 1 0 1 0 1
OTP OTP OTP OTP OTP OTP OTP
r/w r r/w r/w r/w r/w r/w r/w
DCDC2_MODE 0 Enable Automatic PWM/PFM mode switching
1 Force PWM
RSVD Unused bit, should be written to 0
SEL[5:0] DCDC2 Output Voltage Selection based on Table 5-15.

Table 5-10 DCDC3_OP(1); Register Address: 07h

B7 B6 B5 B4 B3 B2 B1 B0
DCDC3_MODE EN_BYPASS SEL[5] SEL[4] SEL[3] SEL[2] SEL[1] SEL[0]
0 0 0 0 0 0 0 0
OTP OTP OTP OTP OTP OTP OTP OTP
r/w r/w r/w r/w r/w r/w r/w r/w
DCDC3_MODE 0 Enable Automatic PWM/PFM mode switching
1 Force PWM
EN_BYPASS 0 BYPASS switch is not forced ON
1 BYPASS switch is forced ON; over voltage protection at VDCDC3 is active and will clear this bit once VDCDC3 exceeds 4.18 V
SEL[6:0] DCDC3 Output Voltage Selection shown in Table 5-16.
Note: DCDC3_OP register settings are active when DCDC3_SEL = LOW
(1) Register reset on Power On Reset (POR)

Table 5-11 DCDC3_AVS(1); Register Address: 08h

B7 B6 B5 B4 B3 B2 B1 B0
DCDC3_MODE EN_BYPASS SEL[5] SEL[4] SEL[3] SEL[2] SEL[1] SEL[0]
0 0 0 0 0 0 0 0
OTP OTP OTP OTP OTP OTP OTP OTP
r/w r/w r/w r/w r/w r/w r/w r/w
DCDC3_MODE 0 Enable Automatic PWM/PFM mode switching
1 Force PWM
EN_BYPASS 0 BYPASS switch is not forced ON
1 BYPASS switch is forced ON; over voltage protection at VDCDC3 is active and will clear this bit once VDCDC3 exceeds 4.18 V
SEL6:0] DCDC3 Output Voltage Selection shown in Table 5-16.
Note: DCDC3_AVS register settings are active when DCDC3_SEL = HIGH
(1) Register reset on Power On Reset (POR)

Table 5-12 VCON(1); Register Address: 09h

B7 B6 B5 B4 B3 B2 B1 B0
RSVD VCON_
OFFSET[2]
VCON_
OFFSET[1]
VCON_
OFFSET[0]
VCON_GAIN[3] VCON_GAIN[2] VCON_GAIN[1] VCON_GAIN[0]
0 1 0 1 0 1 1 0
OTP OTP OTP OTP OTP OTP OTP
r r/w r/w r/w r/w r/w r/w r/w
VCON_OFFSET[2:0] VCON offset settings shown in Table 5-13.
VCON_GAIN[3:0] VCON gain settings shown in Table 5-13.
RSVD Unused bit, should be written to 0

Table 5-13 VCON Gain Settings

VCON_GAIN[3:0] GAIN VCON_GAIN[3:0] GAIN
0000 1.208 1000 2.000
0001 1.292 1001 2.083
0010 1.417 1010 2.208
0011 1.500 1011 2.292
0100 1.583 1100 2.417
0101 1.708 1101 2.500
0110 1.792 1110 2.583
0111 1.917 1111 2.708

Table 5-14 VCON Offset Settings

VCON_OFFSET[2:0] OFFSET (mV)
000 0
001 -50
010 -100
011 -150
100 -200
101 -250
110 -300
111 -350

Table 5-15 DCDC1 and DCDC2 Voltage Settings

SEL(DCDCx)[5:0] VDCDCx (V) SEL(DCDCx)[5:0] VDCDCx (V)
000000 0.80 100000 1.900
000001 0.90 100001 1.925
000010 1.00 100010 1.950
000011 1.05 100011 1.975
000100 1.10 100100 2.000
000101 1.15 100101 2.025
000110 1.20 100110 2.050
000111 1.25 100111 2.075
001000 1.300 101000 2.100
001001 1.325 101001 2.125
001010 1.350 101010 2.150
001011 1.375 101011 2.175
001100 1.400 101100 2.20
001101 1.425 101101 2.25
001110 1.450 101110 2.30
001111 1.475 101111 2.35
010000 1.500 110000 2.40
010001 1.525 110001 2.45
010010 1.550 110010 2.50
010011 1.575 110011 2.55
010100 1.600 110100 2.60
010101 1.625 110101 2.65
010110 1.650 110110 2.70
010111 1.675 110111 2.75
011000 1.700 111000 2.80
011001 1.725 111001 2.85
011010 1.750 111010 2.90
011011 1.775 111011 2.95
011100 1.800 111100 3.00
011101 1.825 111101 3.10
011110 1.850 111110 3.20
011111 1.875 111111 3.30

Table 5-16 DCDC3 Voltage Settings

SEL(DCDCx)[5:0] VDCDCx (V) SEL(DCDCx)[5:0] VDCDCx (V)
000000 0.80 100000 2.40
000001 0.85 100001 2.45
000010 0.90 100010 2.50
000011 0.95 100011 2.55
000100 1.00 100100 2.60
000101 1.05 100101 2.65
000110 1.10 100110 2.70
000111 1.15 100111 2.75
001000 1.20 101000 2.80
001001 1.25 101001 2.85
001010 1.30 101010 2.90
001011 1.35 101011 2.95
001100 1.40 101100 3.00
001101 1.45 101101 3.05
001110 1.50 101110 3.10
001111 1.55 101111 3.15
010000 1.60 110000 3.20
010001 1.65 110001 3.25
010010 1.70 110010 3.30
010011 1.75 110011 3.35
010100 1.80 110100 3.40
010101 1.85 110101 3.45
010110 1.90 110110 3.50
010111 1.95 110111 3.55
011000 2.00 111000 3.60
011001 2.05 111001 3.60
011010 2.10 111010 3.60
011011 2.15 111011 3.60
011100 2.20 111100 3.60
011101 2.25 111101 3.60
011110 2.30 111110 3.60
011111 2.35 111111 3.60

Table 5-17 LDO_CTRL(1); Register Address: 0Ah

B7 B6 B5 B4 B3 B2 B1 B0
RSVD RSVD RSVD RSVD LDO2_CLK_
REQ2_CTRL
LDO2_CLK_
REQ1_CTRL
LDO1_CLK_
REQ2_CTRL
LDO1_CLK_
REQ1_CTRL
0 0 0 0 0 0 0 0
OTP OTP OTP OTP
r r r r r/w r/w r/w r/w
RSVD Unused bit, should be written to 0
LDO2_CLK_REQ2_CTRL 0 LDO2 enable function not mapped to CLK_REQ2 pin; LDO2 enabled by ENABLE Bit or internal power-up sequencing setting
1 LDO2 enable function mapped to pin CLK_REQ2 pin; ENABLE bit is don't care, CLK_REQ2= LOW := LDO2 = off, CLK_REQ2= HIGH := LDO2 = on
LDO2_CLK_REQ1_CTRL 0 LDO2 enable function not mapped to CLK_REQ1 pin; LDO2 enabled by ENABLE Bit or internal power-up sequencing setting
1 LDO2 enable function mapped to pin CLK_REQ1 pin; ENABLE bit is don't care, CLK_REQ1= LOW := LDO2 = off, CLK_REQ1= HIGH := LDO2 = on
LDO1_CLK_REQ2_CTRL 0 LDO1 enable function not mapped to CLK_REQ2 pin; LDO1 enabled by ENABLE Bit or internal power-up sequencing setting
1 LDO1 enable function mapped to pin CLK_REQ2 pin; ENABLE bit is don't care, CLK_REQ2= LOW := LDO1 = off, CLK_REQ2= HIGH := LDO1 = on
LDO1_CLK_REQ1_CTRL 0 LDO1 enable function not mapped to CLK_REQ1 pin; LDO1 enabled by ENABLE Bit or internal power-up sequencing setting
1 LDO1 enable function mapped to pin CLK_REQ1 pin; ENABLE bit is don't care, CLK_REQ1= LOW := LDO1 = off, CLK_REQ1= HIGH := LDO1 = on
Note: CLK_REQ1 and CLK_REQ2 are logically OR'd if both pins are assigned to the same LDO; as soon as either one is HIGH, LDOx is enabled
(1) Register reset on Power On Reset (POR)

LDO1_OP(1); Register Address: 0Bh

B7 B6 B5 B4 B3 B2 B1 B0
ENABLE ECO SEL[5] SEL[4] SEL[3] SEL[2] SEL[1] SEL[0]
(1) 0 0 1 1 0 0 0
OTP OTP OTP OTP OTP OTP OTP
r/w r/w r/w r/w r/w r/w r/w r/w
ENABLE 0 LDO1 Disabled
1 LDO1 Enabled
(1) LDO1 Enabled during automatic power-up sequence
ECO 0 LDO1 is in normal mode
1 LDO1 is in power save mode
SELREG 0 LDO1 Voltage selected by LDO1_OP register
1 LDO1 Voltage selected by LDO1_AVS register
SEL[5:0] Supply Voltage - setting shown in Table 5-19

Table 5-18 LDO2_OP(1); Register Address: 0Ch

B7 B6 B5 B4 B3 B2 B1 B0
ENABLE ECO SEL[5] SEL[4] SEL[3] SEL[2] SEL[1] SEL[0]
(1) 0 1 1 0 0 0 0
OTP OTP OTP OTP OTP OTP OTP
r/w r/w r/w r/w r/w r/w r/w r/w
ENABLE 0 LDO2 Disabled
1 LDO2 Enabled
(1) LDO2 Enabled during automatic power-up sequence
ECO 0 LDO2 is in normal mode
1 LDO2 is in power save mode
SELREG 0 LDO2 Voltage selected by LDO2_OP register
1 LDO2 Voltage selected by LDO2_AVS register
SEL[5:0] Supply Voltage - setting shown in Table 5-19
(1) Register reset on Power On Reset (POR)

Table 5-19 LDO Voltage Settings

SEL[5:0] LDOx OUTPUT (V) SEL[5:0] LDOx OUTPUT (V)
000000 1.200 100000 2.000
000001 1.225 100001 2.050
000010 1.250 100010 2.100
000011 1.275 100011 2.150
000100 1.300 100100 2.200
000101 1.325 100101 2.250
000110 1.350 100110 2.300
000111 1.375 100111 2.350
001000 1.400 101000 2.400
001001 1.425 101001 2.450
001010 1.450 101010 2.500
001011 1.475 101011 2.550
001100 1.500 101100 2.600
001101 1.525 101101 2.650
001110 1.550 101110 2.700
001111 1.575 101111 2.750
010000 1.600 110000 2.800
010001 1.625 110001 2.850
010010 1.650 110010 2.900
010011 1.675 110011 2.950
010100 1.700 110100 3.000
010101 1.725 110101 3.050
010110 1.750 110110 3.100
010111 1.775 110111 3.150
011000 1.800 111000 3.200
011001 1.825 111001 3.250
011010 1.850 111010 3.300
011011 1.875 111011 3.350
011100 1.900 111100 3.400
011101 1.925 111101 3.400
011110 1.950 111110 3.400
011111 1.975 111111 3.400

Table 5-20 DEVCTRL(1); Register Address: 0Dh

B7 B6 B5 B4 B3 B2 B1 B0
PWR_OFF_SEQ RSVD RSVD RSVD RSVD RSVD RSVD RSVD
0 0 0 0 0 0 0 0
OTP
r/w r r r r r r r
PWR_OFF_SEQ 0 All resources disabled at the same time
1 Power-off will be sequential, reverse of power-on sequence (first resource to power on will be the last to power off)
Note: Each power-up / power-down time slot is 500 µs.
RSVD Unused bit read returns0
(1) Register reset on Power On Reset (POR)

Table 5-21 DISCHARGE(1); Register Address: 0Eh

B7 B6 B5 B4 B3 B2 B1 B0
RSVD DCDC3_
DISCHARGE
DCDC2_
DISCHARGE
DCDC1_
DISCHARGE
RSVD RSVD LDO2_
DISCHARGE
LDO1_
DISCHARGE
0 0 0 0 0 0 0 0
OTP OTP OTP OTP OTP
r r/w r/w r/w r r r/w r/w
RSVD Unused bit read returns 0
DCDC3_DISCHARGE 0 DCDC3 output is not discharged when disabled
1 DCDC3 output is discharged when disabled
DCDC2_DISCHARGE 0 DCDC2 output is not discharged when disabled
1 DCDC2 output is discharged when disabled
DCDC1_DISCHARGE 0 DCDC1 output is not discharged when disabled
1 DCDC1 output is discharged when disabled
LDO2_DISCHARGE 0 LDO2 output is not discharged when disabled
1 LDO2 output is discharged when disabled
LDO1_DISCHARGE 0 LDO1 output is not discharged when disabled
1 LDO1 output is discharged when disabled
(1) Register reset on Power On Reset (POR)

Table 5-22 PGOOD(1); Register Address: 0Fh

B7 B6 B5 B4 B3 B2 B1 B0
RSVD PGOOD_DCDC3 PGOOD_DCDC2 PGOOD_DCDC1 RSVD RSVD PGOOD_LDO2 PGOOD_LDO1
0 - - - 0 0 - -
r r r r r r r r
PGOOD_DCDCx the Bit is set or cleared by the power-good comparator in the DCDC converter block
0 DCDCx output voltage is below its target regulation voltage or disabled
1 DCDCx output voltage is in regulation
PGOOD_LDOx the Bit is set or cleared by the power-good comparator in the LDO converter block
0 LDOx output voltage is below its target regulation voltage or disabled
1 LDOx output voltage is in regulation or in ECO mode
Note: The PGOOD_LDOx Bit is not valid if the LDO is enabled but the supply voltage to the LDO is below 1 V.
(1) Register reset on Power On Reset (POR)

Table 5-23 GPIO0(1); Register Address: 10h

B7 B6 B5 B4 B3 B2 B1 B0
RSVD nRESET GPIO_ODEN RSVD GPIO_PDEN GPIO_CFG GPIO_STS GPIO_SET
0 1 0 0 0 0 - 0
OTP OTP OTP OTP OTP
r r/w r/w r r/w r/w r r/w
RSVD Unused bit read returns 0
nRESET 0 pin is GPIO after OTP configuration has been read; connect external pull-up to a logic HIGH in order to exit reset state allowing to re-configure as GPIO
1 pin is active low reset input per default as well as after OTP configuration has been read; pin is input per default independent of setting in GPIO_CFG
GPIO_ODEN 0 Push-pull output mode
1 Open drain output mode
GPIO_PDEN 0 GPIO pad pull-down control - Pull-down is disabled
1 GPIO pad pull-down control - Pull-down is enabled
GPIO_CFG 0 Configuration of the GPIO pad direction - the pad is configured as an input
1 The GPIO pad is configured as an output, GPIO assigned to power-up sequence
GPIO_STS 0 Status of the GPIO pad
1 Status of the GPIO pad
GPIO_SET 0 Value set to logic 1'b0 on the GPIO output when configured in output mode
1 Value set to logic 1'b1 on the GPIO output when configured in output mode
(1) Register reset on Power On Reset (POR)

Table 5-24 GPIO1(1); Register Address: 11h

B7 B6 B5 B4 B3 B2 B1 B0
RSVD ADR_SELECT GPIO_ODEN RSVD GPIO_PDEN GPIO_CFG GPIO_STS GPIO_SET
0 1 0 0 0 0 - 0
OTP OTP OTP OTP OTP
r r/w r/w r r/w r/w r r/w
RSVD Unused bit read returns 0
ADR_SELECT 0 pin is GPIO
1 actual pin status defines the LSB of the MIPI device address defined in USID[0]; while the device is in reset state, the pin is ADR_SELECT input independent of setting in GPIO_CFG
GPIO_ODEN 0 Push-pull output mode
1 Open drain output mode
GPIO_PDEN 0 GPIO pad pull-down control - Pull-down is disabled
1 GPIO pad pull-down control - Pull-down is enabled
GPIO_CFG 0 Configuration of the GPIO pad direction - the pad is configured as an input
1 The GPIO pad is configured as an output, GPIO assigned to power-up sequence
GPIO_STS 0 Status of the GPIO pad
1 Status of the GPIO pad
GPIO_SET 0 Value set to logic 1'b0 on the GPIO output when configured in output mode
1 Value set to logic 1'b1 on the GPIO output when configured in output mode
(1) Register reset on Power On Reset (POR)

Table 5-25 DCDC_CONFIG1(1) ; Register Address: 12h

B7 B6 B5 B4 B3 B2 B1 B0
DCDC3_OVP DCDC3_
DWN_2X
DCDC3_
EN_DWN
DCDC3_EN_UP DCDC3_FA2 DCDC3_FA1 DCDC3_S2 DCDC3_S1
0 0 0 0 0 0 1 1
OTP OTP OTP OTP OTP OTP OTP OTP
r/w r/w (read only) r/w r/w r/w (read only) r/w (read only) r/w (read only) r/w (read only)
SPARE Unused bit read returns 0
DCDC3_OVP 0 DCDC3 overvoltage protection not triggered, bypass switch and ramp support status depend on DCDC3_EN_UP and EN_BYPASS bits in DCDC3_OP and DCDC3_AVS registers
1 DCDC3 overvoltage protection triggered, bypass switch and ramp support bits are ignored and both features are disabled in OVP. Clear bit to clear OVP after an OVP event.
DCDC3_DWN_2X 0 DCDC3 down ramp high speed disabled
1 DCDC3 down ramp high speed enabled
DCDC3_EN_DWN 0 DCDC3 down ramp support disabled
1 DCDC3 down ramp suport enabled
TI recommends keeping the ramp-down support disabled when DCDC3 is not operated in VCON mode (DCDC3_CTRL:VCON=0)
DCDC3_EN_UP 0 DCDC3 up ramp support disabled
1 DCDC3 up ramp support enabled
DCDC3_FA2 0 fast-on HSD not active for DCDC3
1 fast-on HSD active for DCDC3
DCDC3_FA1 0 slow-off HSD not active for DCDC3
1 slow-off HSD active for DCDC3
DCDC3_S2:S1 Ramp-up support threshold voltage (available for Rev 1.1 only)
00 threshold = –50 mV
01 threshold = –100 mV
10 threshold = –150 mV
11 threshold = –200 mV
Note: r/w (read only): r/w for engineering use; read only in production
(1) Register reset on Power On Reset (POR)

Table 5-26 DCDC_CONFIG2(1) ; Register Address: 13h

B7 B6 B5 B4 B3 B2 B1 B0
RSVD RSVD RSVD RSVD RSVD DCDC3_
SSC_DELTA
DCDC3_
EN_SSC
DCDC3_
EN_CP_OSC
0 0 0 0 0 1 0 1
OTP OTP OTP OTP OTP OTP OTP OTP
r r r r r r/w (read only) r/w (read only) r/w (read only)
SPARE Unused bit read returns 0
DCDC3_SSC_DELTA 0 SSC variation 200 kHz
1 SSC variation 300 kHz
DCDC3_EN_SSC 0 spread spectrum clocking is off
1 spread spectrum clocking is on
DCDC3_EN_CP_OSC 0 oscillator source dcdc3-clk
1 oscillator source bypass-cp-clk
Note: r/w (read only): r/w for engineering use; read only in production
(1) Register reset on Power On Reset (POR)

Table 5-27 SPARE0(1) ; Register Address: 14h

B7 B6 B5 B4 B3 B2 B1 B0
SPARE SPARE EN_FAST_RAMP DCDC1/2_FA2 DCDC1/2_FA1 DCDC3_synch nILIM_MAPPING EN_nILIM_xl
0 0 1 0 0 0 0 1
OTP OTP OTP OTP OTP OTP OTP OTP
r/w r/w r/w r/w r/w r/w r/w r/w
SPARE Unused bit read returns 0
Note: for later use
EN_FAST_RAMP available from rev 1.2 of silicon
0 ramp speed of DCDC3 in VCON mode is as in previous versions
1 fast ramp-up enabled, the rising edge in VCON mode is speed-up
DCDC1/2_FA2 0 fast-on HSD not active for DCDC1 and DCDC2
1 fast-on HSD active for DCDC1 and DCDC2
DCDC1/2_FA1 0 slow-off HSD not active for DCDC1 and DCDC2
1 slow-off HSD active for DCDC1 and DCDC2
DCDC3_synch available from rev 1.1 of silicon
0 DCDC3 not synchzronized to DCDC1 and DCDC2; SSC option allowed
1 DCDC3 synchzronized to DCDC1 and DCDC2; SSC option not allowed
nILIM_MAPPING available from rev 1.1 of silicon
0 negative current limit for DCDC3 is defined by bit EN_nILIM_xl
1 negative current limit for DCDC3 is mapped to pin DCDC3_SEL and defined as listed below:
DCDC3_SEL = 0: negative current limit is disabled (for VCON up-ramping)
DCDC3_SEL = 1: negative current limit is enabled (for VCON down-ramping)
Note: nILIM_MAPPING is not gating DCDCx_SEL_CTRL bits in registers DCDCx_CTRL and vice versa
EN_nILIM_xl available from rev 1.1 of silicon
0 negative current limit for DCDC3 is disabled; the setting still allows a small negative inductor current needed to operate the converter in PWM mode at zero load current
1 negative current limit for DCDC3 enabled; needed for a fast ramp down of the output voltage in VCON mode

Table 5-28 VERNUM(1) ; Register Address: 15h

B7 B6 B5 B4 B3 B2 B1 B0
VERNUM VERNUM VERNUM VERNUM VERNUM VERNUM VERNUM VERNUM
0 0 0 1 0 0 1 1
OTP OTP OTP OTP OTP OTP OTP OTP
r r r r r r r r
VERNUM Value depending on silicon revision
0x00 - hardware revision 1.0
0x01 - hardware revision 1.1
0x11 - hardware revision 1.1 with programming 42
0x12 - hardware revision 1.2 with programming 42
0x13 - hardware revision 1.3 with programming 42
(1) Register reset on Power On Reset (POR)

Table 5-29 PM_TRIG(1) ; Register Address: 1Ch; function not supported by TPS657120

B7 B6 B5 B4 B3 B2 B1 B0
PWR_MODE[1] PWR_MODE[0] PM_TRIG[5] PM_TRIG[4] PM_TRIG[3] PM_TRIG[2] PM_TRIG[1] PM_TRIG[0]
0 0 0 0 0 0 0 0
OTP OTP OTP OTP OTP OTP OTP OTP
r/w r/w r/w r/w r/w r/w r/w r/w
PM_TRIG[5:0]
PWR_MODE[1:0]

Table 5-30 PRODUCT_ID(1) ; Register Address: 1Dh

B7 B6 B5 B4 B3 B2 B1 B0
ID[7] ID[6] ID[5] ID[4] ID[3] ID[2] ID[1] ID[0]
1 1 1 0 0 0 0 0
r/w r/w r/w r/w r/w r/w r/w r/w
ID[7:0] Product Identification

Table 5-31 MANUFACTURER_ID(1) ; Register Address: 1Eh

B7 B6 B5 B4 B3 B2 B1 B0
MID[7] MID[6] MID[5] MID[4] MID[3] MID[2] MID[1] MID[0]
0 0 0 0 0 0 1 0
r r r r r r r r
MID[7:0] Manufacturer Identification

Table 5-32 USID(1) ; Register Address: 1Fh

B7 B6 B5 B4 B3 B2 B1 B0
SPARE SPARE MID[9] MID[8] USID[3] USID[2] USID[1] USID[0]
0 0 0 1 0 1 0 x
OTP OTP - - OTP OTP OTP OTP / ADR_SELECT
r/w r/w r r r/w (read only) r/w (read only) r/w (read only) r
USID[3:0] unique slave identifier; GPIO1 can optionally be used as the adress select input for USID[0], if the option is active, USID[0] is set 1 when ADR_SELECT is pulled to a HIGH level, USID[0] is set to 0 when ADR_SELECT is set LOW again. It is allowed to change the state of ADR_SELECT during operation. and USID[0] will update accordignly.
MID[8,9] manufacurer ID MSB
SPARE for later use
Note: r/w (read only): r/w for engineering use; read only in production