ZHCSBX0C december 2013 – may 2023 TPS65261 , TPS65261-1
PRODUCTION DATA
The EN1/2/3 pin provides electrical on/off control of the device. After the EN1/2/3 pin voltage exceeds the threshold voltage, the device starts operation. If each ENx pin voltage is pulled below the threshold voltage, the regulator stops switching and enters low Iq state.
The EN pin has an internal pull-up current source, allowing the user to float the EN pin to enable the device. If an application requires controlling the EN pin, use open drain or open collector output logic to interface with the pin.
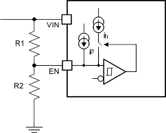
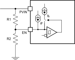
The device implements internal UVLO circuitry on the VIN pin. The device is disabled when the VIN pin voltage falls below the internal VIN UVLO threshold. The internal VIN UVLO threshold has a hysteresis of 500mV. If an application requires either a higher UVLO threshold on the VIN pin or a secondary UVLO on the PVINx in split rail applications, then the ENx pin can be configured as shown in Figure 7-3, Figure 7-4 and Figure 7-5. When using the external UVLO function, it is recommended to set the hysteresis to be greater than 500mV.
The EN pin has a small pull-up current Ip which sets the default state of the pin to enable when no external components are connected. The pull-up current is also used to control the voltage hysteresis for the UVLO function because it increases by Ih after the EN pin crosses the enable threshold. The UVLO thresholds can be calculated using Equation 6 and Equation 7.


Where Ih = 3µA, IP = 3.6uA, VENSRISING = 1.2V, VENFALLING = 1.15V.
Figure 7-3 Adjustable VIN Undervoltage Lockout
Figure 7-5 Adjustable VIN and PVIN Undervoltage Lockout
Figure 7-4 Adjustable PVIN Undervoltage Lockout, VIN>4.5V