ZHCSOS1 March   2022 TPS629210E

PRODUCTION DATA  

  1. 特性
  2. 应用
  3. 说明
  4. Revision History
  5. Device Comparison Table
  6. Pin Configuration and Functions
  7. Specifications
    1. 7.1 Absolute Maximum Ratings
    2. 7.2 ESD Ratings
    3. 7.3 Recommended Operating Conditions
    4. 7.4 Thermal Information
    5. 7.5 Electrical Characteristics
    6. 7.6 Typical Characteristics
  8. Detailed Description
    1. 8.1 Overview
    2. 8.2 Functional Block Diagram
    3. 8.3 Feature Description
      1. 8.3.1 Mode Selection and Device Configuration (MODE/S-CONF Pin)
      2. 8.3.2 Adjustable VO Operation (External Voltage Divider)
      3. 8.3.3 Selectable VO Operation (VSET and Internal Voltage Divider)
      4. 8.3.4 Smart Enable with Precise Threshold
      5. 8.3.5 Power Good (PG)
      6. 8.3.6 Output Discharge Function
      7. 8.3.7 Undervoltage Lockout (UVLO)
      8. 8.3.8 Current Limit and Short Circuit Protection
      9. 8.3.9 Thermal Shutdown
    4. 8.4 Device Functional Modes
      1. 8.4.1 Forced Pulse Width Modulation (PWM) Operation
      2. 8.4.2 Power Save Mode Operation (Auto PFM/PWM)
      3. 8.4.3 AEE (Automatic Efficiency Enhancement)
      4. 8.4.4 100% Duty-Cycle Operation
      5. 8.4.5 Starting into a Prebiased Load
  9. Application and Implementation
    1. 9.1 Application Information
    2. 9.2 Typical Application
      1. 9.2.1 Design Requirements
      2. 9.2.2 Detailed Design Procedure
        1. 9.2.2.1 Custom Design With WEBENCH® Tools
        2. 9.2.2.2 Programming the Output Voltage
        3. 9.2.2.3 External Component Selection
          1. 9.2.2.3.1 Output Filter and Loop Stability
          2. 9.2.2.3.2 Inductor Selection
          3. 9.2.2.3.3 Capacitor Selection
            1. 9.2.2.3.3.1 Output Capacitor
            2. 9.2.2.3.3.2 Input Capacitor
      3. 9.2.3 Application Curves
    3. 9.3 System Examples
      1. 9.3.1 Powering Multiple Loads
      2. 9.3.2 Inverting Buck-Boost (IBB)
  10. 10Power Supply Recommendations
  11. 11Layout
    1. 11.1 Layout Guidelines
    2. 11.2 Layout Example
      1. 11.2.1 Thermal Considerations
  12. 12Device and Documentation Support
    1. 12.1 Device Support
      1. 12.1.1 第三方产品免责声明
      2. 12.1.2 Development Support
        1. 12.1.2.1 Custom Design With WEBENCH® Tools
    2. 12.2 Documentation Support
      1. 12.2.1 Related Documentation
    3. 12.3 接收文档更新通知
    4. 12.4 支持资源
    5. 12.5 Trademarks
    6. 12.6 Electrostatic Discharge Caution
    7. 12.7 术语表
  13. 13Mechanical, Packaging, and Orderable Information

封装选项

机械数据 (封装 | 引脚)
散热焊盘机械数据 (封装 | 引脚)
订购信息

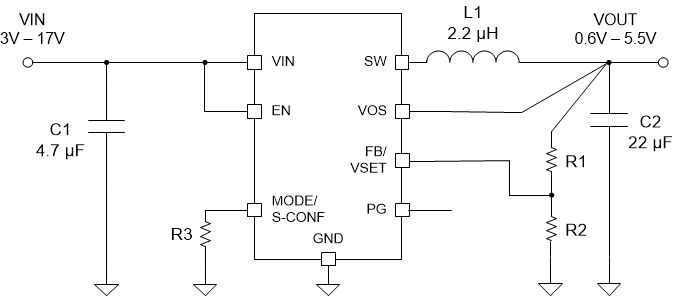
Typical Application

GUID-20210614-CA0I-5BXV-SQF4-5S99CN3BBW5W-low.gif Figure 9-1 Typical Application Setup
Table 9-1 List of Components
Reference Description Manufacturer
L1 2.2-µH inductor XGL3530-222; Coilcraft
C1 4.7 µF, 25 V, Ceramic, 1206 C3216X7R1E475K160AC, TDK
C2 22 µF, 6.3 V, Ceramic, 0805

GCM21BD70J226ME36L, MuRata

R1 Depending on VOUT; see Section 9.2.2.2. Standard 1% metal film
R2 Depending on VOUT; see Section 9.2.2.2. Standard 1% metal film
R3 Depending on device setting, see Section 8.3.1. Standard 1% metal film