ZHCSM65 March   2022 TPS629203-Q1

PRODUCTION DATA  

  1. 特性
  2. 应用
  3. 说明
  4. Revision History
  5. Device Comparison Table
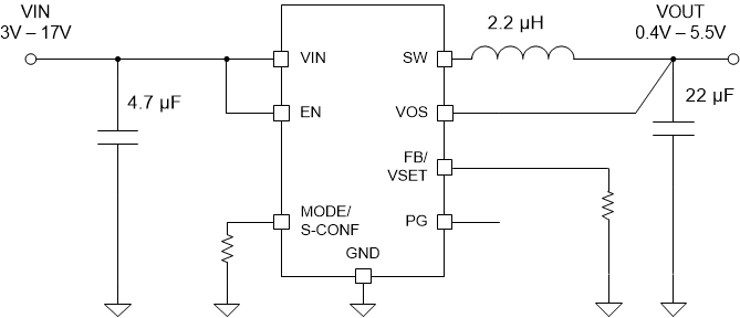
  6. Pin Configuration and Functions
  7. Specifications
    1. 7.1 Absolute Maximum Ratings
    2. 7.2 ESD Ratings
    3. 7.3 Recommended Operating Conditions
    4. 7.4 Thermal Information
    5. 7.5 Electrical Characteristics
    6. 7.6 Typical Characteristics
  8. Detailed Description
    1. 8.1 Overview
    2. 8.2 Functional Block Diagram
    3. 8.3 Feature Description
      1. 8.3.1 Mode Selection and Device Configuration (MODE/S-CONF Pin)
      2. 8.3.2 Adjustable VO Operation (External Voltage Divider)
      3. 8.3.3 Selectable VO Operation (VSET and Internal Voltage Divider)
      4. 8.3.4 Smart Enable with Precise Threshold
      5. 8.3.5 Power Good (PG)
      6. 8.3.6 Output Discharge Function
      7. 8.3.7 Undervoltage Lockout (UVLO)
      8. 8.3.8 Current Limit and Short Circuit Protection
      9. 8.3.9 Thermal Shutdown
    4. 8.4 Device Functional Modes
      1. 8.4.1 Forced Pulse Width Modulation (PWM) Operation
      2. 8.4.2 Power Save Mode Operation (Auto PFM/PWM)
      3. 8.4.3 AEE (Automatic Efficiency Enhancement)
      4. 8.4.4 100% Duty-Cycle Operation
      5. 8.4.5 Starting into a Prebiased Load
  9. Application and Implementation
    1. 9.1 Application Information
    2. 9.2 Typical Application
      1. 9.2.1 Design Requirements
      2. 9.2.2 Detailed Design Procedure
        1. 9.2.2.1 Custom Design With WEBENCH® Tools
        2. 9.2.2.2 Programming the Output Voltage
        3. 9.2.2.3 External Component Selection
          1. 9.2.2.3.1 Output Filter and Loop Stability
          2. 9.2.2.3.2 Inductor Selection
          3. 9.2.2.3.3 Capacitor Selection
            1. 9.2.2.3.3.1 Output Capacitor
            2. 9.2.2.3.3.2 Input Capacitor
      3. 9.2.3 Application Curves
    3. 9.3 System Examples
      1. 9.3.1 Powering Multiple Loads
      2. 9.3.2 Inverting Buck-Boost (IBB)
  10. 10Power Supply Recommendations
  11. 11Layout
    1. 11.1 Layout Guidelines
    2. 11.2 Layout Example
      1. 11.2.1 Thermal Considerations
  12. 12Device and Documentation Support
    1. 12.1 Device Support
      1. 12.1.1 第三方产品免责声明
      2. 12.1.2 Development Support
        1. 12.1.2.1 Custom Design With WEBENCH® Tools
    2. 12.2 Documentation Support
      1. 12.2.1 Related Documentation
    3. 12.3 接收文档更新通知
    4. 12.4 支持资源
    5. 12.5 Trademarks
    6. 12.6 Electrostatic Discharge Caution
    7. 12.7 术语表
  13. 13Mechanical, Packaging, and Orderable Information

封装选项

机械数据 (封装 | 引脚)
散热焊盘机械数据 (封装 | 引脚)
订购信息

Selectable VO Operation (VSET and Internal Voltage Divider)

If the device is configured to VSET operation, the device interprets the VSET pin value following the MODE/S-CONF readout (see Figure 8-3). There is no further interpretation of the VSET pin during operation and the output voltage cannot be changed afterward without toggling the EN pin.

Figure 8-3 shows the typical schematic for this configuration, where VO is directly sensed at the VOS pin of the device. VO is sensed only through the VOS pin by an internal resistor divider. The target VO is programmed by an external resistor connected between VSET and GND (see Table 8-2).

GUID-20210614-CA0I-QTHN-57JK-RBPCRCJ8Q778-low.gif Figure 8-3 Selectable VO Operation Schematic
Table 8-2 VSET Selection Table
VSET # Resistor Value [Ω](1) Target VO [V]
1 GND 1.2
2 4.87 k 0.4
3 6.04 k 0.6
4 7.50 k 0.8
5 9.31 k 0.85
6 11.50 k 1.0
7 14.30 k 1.1
8 17.80 k 1.25
9 22.10 k 1.3
10 27.40 k 1.35
11 34.00 k 1.8
12 42.20 k 1.9
13 52.30 k 2.5
14 64.90 k 3.8
15 80.60 k 5.0
16 100.00 k 5.1
17 124.00 k 5.5
18 249.00 k or larger/open 3.3
E96 Resistor Series, 1% accuracy, temperature coefficient better or equal to ±200 ppm/°C