ZHCSD74A January   2014  – December 2014 TPS61097A-33

PRODUCTION DATA.  

  1. 特性
  2. 应用
  3. 说明
  4. 修订历史记录
  5. Pin Configuration and Functions
  6. Specifications
    1. 6.1 Absolute Maximum Ratings
    2. 6.2 ESD Ratings
    3. 6.3 Recommended Operating Conditions
    4. 6.4 Thermal Information
    5. 6.5 Electrical Characteristics
    6. 6.6 Typical Characteristics
  7. Parameter Measurement Information
  8. Detailed Description
    1. 8.1 Overview
    2. 8.2 Functional Block Diagram
    3. 8.3 Feature Description
      1. 8.3.1 Controller Circuit
      2. 8.3.2 Device Enable and Shutdown Mode
      3. 8.3.3 Bypass Switch
      4. 8.3.4 Startup
      5. 8.3.5 Operation at Output Overload
      6. 8.3.6 Undervoltage Lockout
      7. 8.3.7 Overtemperature Protection
    4. 8.4 Device Functional Modes
  9. Application and Implementation
    1. 9.1 Application Information
      1. 9.1.1 Adjustable Bypass Switching
      2. 9.1.2 Managing Inrush Current
      3. 9.1.3 Thermal Considerations
    2. 9.2 Typical Application
      1. 9.2.1 Design Requirements
      2. 9.2.2 Detailed Design Procedure
        1. 9.2.2.1 Inductor Selection
        2. 9.2.2.2 Capacitor Selection
          1. 9.2.2.2.1 Input Capacitor
          2. 9.2.2.2.2 Output Capacitor
      3. 9.2.3 Application Curves
  10. 10Power Supply Recommendations
  11. 11Layout
    1. 11.1 Layout Guidelines
    2. 11.2 Layout Example
  12. 12器件和文档支持
    1. 12.1 器件支持
      1. 12.1.1 第三方产品免责声明
    2. 12.2 商标
    3. 12.3 静电放电警告
    4. 12.4 术语表
  13. 13机械封装和可订购信息

封装选项

机械数据 (封装 | 引脚)
散热焊盘机械数据 (封装 | 引脚)
订购信息

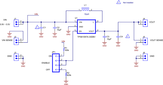
7 Parameter Measurement Information

pcb_layout_schematic_slvscf2.gifFigure 15. Measurement Test Circuit

Table 1. List of Components

REFERENCE MANUFACTURER PART NO.
C2 Murata GRM319R61A106KE19 10μF 10V X5R 1206 20%
C3 Murata GRM319R61A106KE19 10μF 10V X5R 1206 20%
L1 Coilcraft DO3314-103MLC