ZHCSN56C January 2021 – December 2021 TPS61094
PRODUCTION DATA
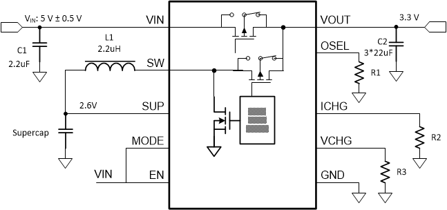
Figure 8-14 5-V Input
Source to 3.3-V Boost Converter with Automatic Buck or Boost
Function