SLVS465C December 2003 – February 2016 TPS61043
PRODUCTION DATA.
请参考 PDF 数据表获取器件具体的封装图。
NOTE
Information in the following applications sections is not part of the TI component specification, and TI does not warrant its accuracy or completeness. TI’s customers are responsible for determining suitability of components for their purposes. Customers should validate and test their design implementation to confirm system functionality.
| COMPONENT SUPPLIER | REVERSE VOLTAGE |
|---|---|
| ON Semiconductor MBR0530 | 30 V |
| ON Semiconductor MBR0520 | 20 V |
| Toshiba CRS02 | 30 V |
| Zetex ZHCS400 | 40 V |
The overall efficiency of the application depends on the specific application conditions and mainly on the selection of the inductor. A lower inductor value increases the switching frequency and switching losses yielding in a lower efficiency. A lower inductor dc resistance has lower copper losses, giving a higher efficiency. Therefore, the efficiency can typically vary ±5% depending on the selected inductor. and can be used as a guideline for the application efficiency. These curves show the typical efficiency powering four LEDs using a 4.7-µH inductor with just 1,2 mm height. The efficiency curve in and show the efficiency delivering the power to the LEDs rather than the overall converter efficiency and is calculated as:
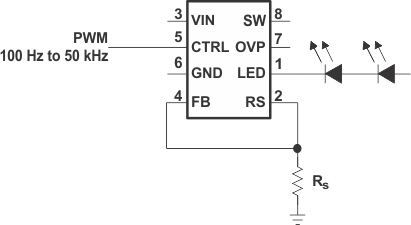
The converter regulates the LED current by regulating the voltage across the current sense resistor (RS). The voltage across the sense resistor is regulated to the internal reference voltage of V(FB) = 252 mV.
Figure 10. Setting the LED Current
The LED current can be calculated:
The current programming method is used when the brightness of the LEDs is fixed or controlled by a PWM signal applied to the CTRL pin. When using a PWM signal on the CTRL pin, the LED brightness is only dependent on the PWM duty cycle, independent of the PWM frequency, or amplitude, which simplifies the system.
Alternatively, an analog voltage can be used as well to control the LED brightness.
Figure 11. Setting the LED Current Using an Analog Control Signal
In Figure 11 the LED current is determined by the voltage applied to R2 (VADJ) and the selection of R1, R2 and the sense resistor (RS). In this configuration, the LED current is linear controlled instead of pulsed as in the configuration before. To select the resistor values following steps are required.




The control pin (CTRL) combines the enable function as well as the PWM brightness control function in one pin. For some systems an independent enable function is required. One way to implement this is to use the brightness control configuration as shown in the previous section Figure 11.
Other possible solutions are shown in Figure 12, Figure 13, Figure 14.
Figure 12. Separate Enable and PWM Control Using a Schottky Diode
Figure 13. Separate Enable and PWM Control Using a Transistor
Figure 14. Separate Enable and PWM Control Using an AND Gate
For this design example, use the parameters listed in Table 3 as the input parameters.
| DESIGN PARAMETER | TYPICAL VALUE |
|---|---|
| Input Voltage | 1.8 V to 6 V |
| Output Voltage | VIN to 16 V |
| Dimming frequency | 0.1 to 50 kHz |
The PFM peak current control scheme of the TPS61043 is inherently stable. The inductor value does not affect the stability of the regulator. The selection of the inductor together with the nominal LED current, input, and output voltage of the application determines the switching frequency of the converter.
The first step is to calculate the maximum load current the converter can support using the selected inductor. The inductor value has less effect on the maximum available load current and is only of secondary order. A good inductor value to start with is 4.7 µH. Depending on the application, inductor values down to 1 µH can be used. The maximum inductor value is determined by the maximum on time of the switch of 4.5 µs (typical). The peak current limit of 400 mA (typical) must be reached within this 4.5 µs for proper operation. The maximum load current of the converter is determined at the operation point where the converter starts to enter the continuous conduction mode. The converter must always operate in discontinuous conduction mode to maintain regulation.
Depending on the time period of the inductor current fall time being larger or smaller compared to the minimum off time of the converter (400 ns typ), the maximum load current can be calculated.
Inductor fall time:

where
where

(Peak inductor current as described in the Peak Current Control (Boost Converter) section)
The above formula contains the expected converter efficiency that allows calculating the expected maximum load current the converter can support. The efficiency can be taken out of the efficiency graphs shown in and or 80% can be used as an accurate estimation.
If the converter can support the desired LED current, the next step is to calculate the converter switching frequency at the operation point, which must be ≤1 MHz. Also the converter switching frequency should be much higher than the applied PWM frequency at the CTRL pin to avoid nonlinear brightness control. Assuming the converter shows no double pulses or pulse bursts (Figure 17 and Figure 18) on the switch node (SW) the switching frequency at the operation point can be calculated as:
where
The smaller the inductor value, the higher the switching frequency of the converter but the lower the efficiency. The selected inductor must have a saturation current that meets the maximum peak current of the converter as calculated in Peak Current Control (Boost Converter). Use the maximum value for ILIM (480 mA) for this calculation. Another important inductor parameter is the DC resistance. The lower the DC resistance the higher the efficiency of the converter. See Table 4 and Figure 20 to Figure 24 for a selection of inductors.
| INDUCTOR VALUE | COMPONENT SUPPLIER | SIZE |
|---|---|---|
| 10 µH | muRata LQH43CN100K01 | 4.5 mm × 3.2 mm × 2.6 mm |
| 4.7 µH | muRata LQH32CN4R7M11 | 3.2 mm × 2.5 mm × 2 mm |
| 10 µH | Coilcraft DO1605T-103MX | 5.5 mm × 4.1 mm × 1.8 mm |
| 4.7 µH | Sumida CDRH3D16-4R7 | 3.8 mm × 3.8 mm × 1.8 mm |
| 3.3 µH | Sumida CMD4D11-3R3 | 3.5 mm × 5.3 mm × 1.2 mm |
| 4.7 µH | Sumida CMD4D11-4R7 | 3.5 mm × 5.3 mm × 1.2 mm |
| 3.3 µH | Sumida CMD4D11-3R3 | 3.5 mm × 5.3 mm × 1.2 mm |
| 4.7 µH | Coiltronics SD12-4R7 | 5.2 mm × 5.2 mm × 1.2 mm |
| 3.3 µH | Coilcraft LPO1704-332M | 6.6 mm × 5.5 mm × 1 mm |
| 4.7 µH | Coilcraft LPO1704-472M | 6.6 mm × 5.5 mm × 1 mm |
For better output voltage filtering, a low ESR output capacitor is recommended. Ceramic capacitors have a low ESR value, but depending on the application, tantalum capacitors can be used.
The selection of the output capacitor value directly influences the output voltage ripple of the converter which also influences line regulation. The larger the output voltage ripple, the larger the line regulation, which means that the LED current changes if the input voltage changes. If a certain change in LED current gives a noticeable change in LED brightness, depends on the LED manufacturer and on the application. Applications requiring good line regulation ≤1%/V (typ) must use output capacitor values ≥1 µF.
See Table 5 and Figure 20 to Figure 24 for the selection of the output capacitor.
Assuming the converter does not show double pulses or pulse bursts (see Figure 17 and Figure 18) on the switch node (SW), the output voltage ripple is calculated as:
where
For good input voltage filtering, low ESR ceramic capacitors are recommended. A 4.7-µF ceramic input capacitor is sufficient for most applications. For better input voltage filtering the capacitor value can be increased. Refer to Table 5 and Figure 20 to Figure 24 for input capacitor selection.
| CAPACITOR | VOLTAGE RATING | COMPONENT SUPPLIER | COMMENTS |
|---|---|---|---|
| 4.7 µF/X5R/0805 | 6.3 V | Tayo Yuden JMK212BY475MG | CI |
| 10 µF/X5R/0805 | 6.3 V | Tayo Yuden JMK212BJ106MG | CI |
| 100 nF | Any | CO | |
| 220 nF | Any | CO | |
| 470 nF | Any | CO | |
| 1.0 µF/X7R/1206 | 25 V | Tayo Yuden TMK316BJ105KL | CO |
| 1.0 µF/X7R/1206 | 35 V | Tayo Yuden GMK316BJ105KL | CO |
| 4.7 µF/X5R/1210 | 25 V | Tayo Yuden TMK325BJ475MG | CO |
To achieve high efficiency a Schottky diode must be used. The current rating of the diode must meet the peak current rating of the converter as it is calculated in the peak current control section. Use the maximum value for ILIM for this calculation. See Table 6 and Figure 20 to Figure 24 for the Schottky diode selection.
| COMPONENT SUPPLIER | REVERSE VOLTAGE |
|---|---|
| ON Semiconductor MBR0530 | 30 V |
| ON Semiconductor MBR0520 | 20 V |
| Toshiba CRS02 | 30 V |
| Zetex ZHCS400 | 40 V |
Figure 16. Soft-Start
Figure 18. Bust Mode Operation
Figure 17. PFM Operation
Figure 19. PWM Dimming
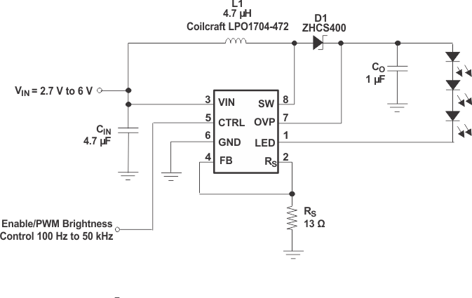
TPS61043 is designed from 3 V to 6 V input for driving LED with 1-mm total system height.
Figure 20. TPS61043 With 1-mm Total System Height
TPS61043 is designed from 3 V to 6 V input for driving LED with low LED ripple current and higher accuracy using a 4.7-µF output capacitor.
Figure 21. TPS61043 With Low LED Ripple Current and Higher Accuracy Using a 4.7-µF Output Capacitor
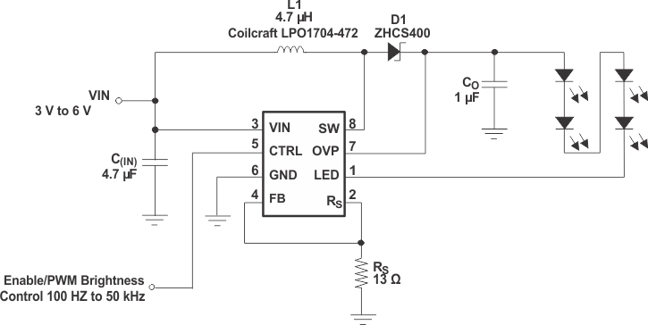
TPS61043 is designed from 3 V to 6 V input for driving 3 LEDs in series.
Figure 22. TPS61043 Powering 3 LEDs
TPS61043 is designed from 3 V to 6 V input for driving LED with adjustable brightness control using an analog voltage.
Figure 23. Adjustable Brightness Control Using an Analog Voltage
TPS61043 is designed for driving LED with adjustable brightness control using an analog voltage.
Figure 24. Alternative Adjustable Brightness Control Using PWM Signal